万物商品化的市场魔咒
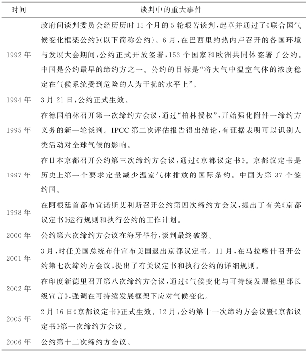
1979年在瑞士日内瓦召开的第一次世界气候会议正式公开了世界对温室效应和全球气候暖化的忧虑,1992年国际社会通过《联合国气候变化框架公约》(UNFCCC),参会各国纷纷表达了对未来气候暖化可能产生后果的关注,并表示要着手控制温室气体排放量。1997年12月在日本京都,《联合国气候变化框架公约》(UNFCCC)第三次缔约方会议通过《京都议定书》(主要内容见表7-1),这在应对全球气候变暖国际协作道路上具有里程碑的意义,有140个国家和欧盟批准了该议定书。此后,2015年12月12日在巴黎气候变化大会上通过了《巴黎协定》,提出要将全球平均气温控制在工业化前水平以上2°C之内,并为控制在1.5°C以内而努力。至2016年4月22日已有175个国家正式签署了《巴黎协定》,为2020年后温室气体减排奠定了法律基础。[1]关于历次国际气候变化谈判中的重大事件见表7-2。
表7-1 《京都议定书》内容

转引自:陈国庆:《“暖冬”背后的绿色政治》,《科学决策月刊》2007年3月。
表7-2 国际气候变暖谈判中的重大事件

来源:张海滨:《中国与国际气候变化谈判》,《国际政治研究》2007年第1期。
当然,《京都议定书》从来就不是一个单纯的国际气候行动协议,它的制定和实施涉及一系列的国际经济与政治影响(陈迎、庄贵阳,2001)。在《京都议定书》中首次为附件I国家(共36个工业化国家)规定了具有法律约束力的温室气体减排目标:2008年至2012年,附件I国家将二氧化碳等6种温室气体(另外其他5种温室气体为甲烷、氧化亚氮、氢氟碳化物、全氟化碳、六氟化硫)的排放水平在1990年的基础上减少5.2%,并引入利用市场原则的三个灵活履约机制:联合履行(JI)、排放贸易(ET)和清洁发展机制(CDM)。在国际碳资产市场中,碳交易的对象并非仅指二氧化碳,《京都议定书》规定的除二氧化碳以外的其他5种温室气体,经过一定比率换算,折合成若干单位的二氧化碳减排当量,以统一的度量标准进行交易。在这样的背景下,国际碳资产市场迅速发展起来,其间利润丰厚,以致业界乐观地预期未来碳贸易、碳金融将促成温室气体“废气变黄金”。
国际碳交易市场中的碳资产包括欧盟排放配额(EUA)、排放减量单位(ERU)和核证减排量(CER),无论是哪一种碳资产,都意味着一定量的温室气体减排指标,它背后代表了二氧化碳减排量,这是物与物之间的关系。从人与社会的角度说,温室气体减排量标志着一个企业或一国对减少温室气体排放、防止全球气候变暖做出的贡献。前文分析过,气候属于一种公共物品。通过采纳市场化的手段来避免公共物品的过度消费和负外部性行为,除了在第四章已经提到的征税以外,基于产权理论上的排污权交易亦是可选择的一种方案。经济学家科斯对外部性条件下的“相互性问题”的阐述,开拓了这一问题新的研究空间。科斯方案的精髓是导入了更加市场化的问题解决途径,要克服外部性甚至连政府的征税手段都显得多余。在对产权界定后,双方主体可以通过市场交易实现帕累托最优。科斯理论的背后不仅有一个学理上被忽略的逻辑悖论(刘世定,1998),该理论被广为赞誉和宣扬的社会基础是市场自由主义基调。也正是因为这个原因,以弗里德曼为首的芝加哥学派向科斯抛出了橄榄枝。
“市场乌托邦主义者为新右翼开辟了道路”(马丁、舒曼,2006:287)。自由主义的经济学家都是市场的崇拜者,在他们看来政府干预应该越少越好,甚至货币发行权都应该交给私人(哈耶克,2007)。哈耶克提出“货币非国家化”的这种观点是完全可以被理解的,对于一个自由主义经济学家,将自由市场的竞争性原理彻底贯彻到批判“政府自然垄断货币发行权的货币制度”的探索精神,令人敬佩。正如哈耶克自己所说,他进入了“一个完全没有开发的荒野”(哈耶克,2007:17),对于他这个大胆的主张,甚至连弗里德曼这样的自由主义经济学家都怀疑“政治上不可能”。哈耶克对常识反思的研究态度为他赢得了尊重,即使有人不同意他的观点。货币发行的市场化是自由主义走向极端的反映。当今新自由主义对全球深度渗透,使得自由市场成为了解决一切问题“理所当然”的出路。人们已经将其“再常识化”了。
以市场来解决各种问题虽然表面上遵循了平等交易的原则,但是无法回避其中的等级秩序和权力运作,前文在讨论国际社会的逆反性双层结构时,曾对此做过分析。更为重要的问题在于:通过自由市场的逻辑,资本对人们的生活进行了全面的入侵和统制,商品化就是这一趋势的反映。“资本主义生产方式从未停止过强迫一切尚未遵从‘商品化’逻辑和从事资本运作活动的社会活动形势和领域对其唯命是从”(沙奈,2001:54)。马克思的巨著《资本论》开篇就从商品入手,分析资本主义社会的一般运行状态。马克思曾批评国民经济学把资本理解为物,他认为资本是一种社会关系。在资本统制的社会中,商品是一切经济活动的基本要素和中心,人们的联系都采取了商品的形式——“人和人之间除了赤裸裸的利害关系,除了冷酷无情的‘现金交易’,就再也没有任何别的联系了”(马克思、恩格斯,1995:253)。马克思视劳动力的商品化为资本主义的特征,沃勒斯坦更是将资本主义作为一个历史体系,从它全部的历史与现实实践中加以考察,正确指出了历史资本主义具有把万物“商品化”的冲动,“资本家总是力图在经济生活的所有领域把越来越多的社会过程加以商品化”(沃勒斯坦,1999:3)。《京都议定书》中就试图引入市场灵活机制,通过商业贸易的方式来减少温室气体排放。人类的想象力竟有如此之伟大,关乎气候的社会关系居然也成了商品,义无反顾地被纳入市场交易的逻辑中。随之而来,对WTO和气候市场交易制度的研究(Brewer,2003,2004;Petsonk,1999;Zhang,1998),正反映了防止气候变暖与商业贸易间的关系得到公开化、合法化的接受与认定。
万物的商品化一直都在我们习以为常的日子里上演,并且它早已超越了“经济生活”的范畴。在这里,不仅最传统的粮食、衣物、日用百货等物质程度较高的东西继续作为商品,性满足、社会关系、心灵的契约也成了商品,可以通过买卖获得——家里的亲人逝世,悲痛的心情可以通过花钱雇用专业的哭丧队伍来表达;对环境关注的态度可以用大量挥霍、消费绿色商品展示;凭借自己的公众影响力接拍无数的商业广告;以及在这里要论及的以温室气体减排指标的买卖实现了防止全球气候变暖的“责任”。从温室气体排放贸易中显示出的市场巨额利润,使Sandor等人将自由市场视为“上策”,鼓吹应将全球自由市场作为解决其他环境退化问题的途径(Sandor、Bettelheim and Swingland,2002)。
排污权交易遵循的是成本最小化原则,它强调污染治理总成本最小化和产值的最大化。限制碳排放当然不是一顿免费的午餐,但是由于各国碳排放价格的差异,从经济学的角度出发,通过国际贸易的方式发挥各国的“比较优势”理所当然(Manne and Richels,1991)。《京都议定书》中涉及发达国家与发展中国家温室气体减排贸易的“清洁发展机制”(CDM),也是以经济学最小成本减少温室气体排放的思路来设计的。根据经济学的基本假设,这种全球排放权交易市场的建立可以实现较高的福利水平(张中祥,2003)。由于发达国家减排二氧化碳的成本,要比发展中国家平均高出5至20倍,采用CDM机制在发展中国家购买温室气体减排指标,可以帮助他们顺利地完成强制减排的任务。
对此,Dorsey的研究发现《京都议定书》制定的市场途径为企业和环保组织都带来了巨大的利润空间,但是市场的途径并未解决现实中的环境问题,并且加剧了全球的不平等(Dorsey,2007)。国际上的环保组织和各国环保人士也对碳贸易进行了严厉的批评,例如2004年在南非发表的《The Durban Declaration》,宣言阐述了碳市场的建立以及南北国家间碳排放指标的交易对于减缓气候变暖毫无益处,反而使发达国家逃避了减排责任,扩大了国际社会的不平等。《京都议定书》下的3种市场灵活履约机制反映了资本主义世界体系为应对气候暖化所采取的政策。二氧化碳减排指标的市场交易,作为一种广义上的污染权交易,是一种社会关系的商品化表现。发达国家通过指标的购买,在道义上完成了对未来地球和人类的责任。发展中国家也从中获取了物质上的好处,喜滋滋地钻进不平等的世界秩序再生产的网络中。
资本的全球化,不仅仅是生产性资本的国际化运动,还必须从金融领域出发研究。“金融领域是市场国际化最发达的领域,是资本达到最高灵活程度的领域”(沙奈,2001:27)。当今的世界进入了“以金融占主导地位的世界积累”阶段。清洁发展机制(CDM)的实施主要针对具体项目开展,涉及的领域广泛,包括风电项目、生物能、煤层气开发、氢能等。世界银行是全球温室气体排放权的最大买家,除了已经建立多个“碳基金”项目,还负责托管意大利、荷兰、西班牙、丹麦、欧洲投资银行的碳基金项目,由世界银行独家管理的碳基金总额至2007年已超过19亿美元。除世界银行以外,国际上实力雄厚的投资银行与碳基金也加入到这一“淘金热”中。国际资本通过到发展中国家购买温室气体减排信用额度,随后在国际碳交易市场上转手卖给发达国家政府和发达国家中那些负有减排责任的企业,从中就可以赚取巨大利润差价。亚洲发展中国家通过清洁发展机制(CDM)提供的温室气体减排当量,平均每吨价格是10欧元左右,而在欧洲市场这一价格会达到18欧元左右。英国标准银行上海分行的一位经理估计,中间商的利润率保守地算也有20%左右。(https://www.daowen.com)
正是由于碳信用额度的“倒卖”可以为国际资本谋取暴利,他们纷纷开始关注这一新的巨大市场,二氧化碳从“废气”被捧为了具有黄金般的价值。短短的时间内,各种名目的碳资产公司、基金成立,并在发展中国家派驻机构。近年来,碳交易关系中的商业化趋向进一步加剧,温室气体减排合作项目越来越成为了“一种商业活动,和一般的外商投资项目相似,项目的走向受到利益的驱使”(庄贵阳、陈迎,2005:119)。世界银行在碳交易市场中的实际作为,往往有违发展中国家可持续发展目标,削弱了《京都议定书》的实际功能(CDM Watch,2005)。如果从市场产生的类型来说,碳交易市场纯粹是一种人为的建构,今天正是这个虚拟市场为资本的利润追逐创造了新的空间。
只要气候变暖预期的恐慌继续存在、只要绿色意识形态的控制没有被削弱,国际碳交易市场上的资本大鳄们就会充分利用这一绝好的市场机会疯狂地赚钱,实现资本增值的永恒目的。一直致力于倡导环保的诺贝尔和平奖得主戈尔也暗示:“全球暖化是人类遇到最大的危机,但也将带来有史以来最大的商机。”资本感兴趣的只是这句话的后半段,当然,如果缺失了前半句制造的灾难恐慌气氛,资本所倾心的商机也就不会出现。至少,目前这样的“担心”显得多余,对未来气候变暖的恐慌已“过剩富余”,不愁没有商机。一时之间,全球气候变暖和减少温室气体排放的主题激发了碳补偿、碳礼物、碳权、碳交易和碳基金的纷纷出炉。
全球气候暖化从“事实”到“事件”的过渡,在《京都议定书》中就赋予了温室气体商品的意义。今天一个活跃的碳金融市场被催生了出来,这就是符号经济的力量,资本在此获得了以“绿色”的名义扩张的机会,世界上也便有了专门从事碳排放权交易的“气候交易所”。在这里,碳资产交易走向了虚拟化。它就像股票一样,每天都有牌价,买入卖出,玩得不亦乐乎(见图7-4)。碳资产交易市场的发展还体现在相关碳指数的编制上,巴克莱资本全球碳指数(BGCI)就是为碳投资者设计的行业标准,它能够衡量与碳交易有关的信用系统,“在指数中的每一个系统代表着市场上可以获取的最具流通的投资工具”。

图7-4 气候交易所交易情况
2007年的国际市场上,每吨减排的温室气体价格为15美元至18美元。2006年全球碳交易规模已达到300亿美元,业界人士预测,未来几年全球碳排放交易市场的总交易额将达到1500亿美元以上。并且,近年来以营利为目的的投行身影在国际碳交易市场中迅速增加,这被业界人士称为“碳资产市场日趋成熟的表现”。
在防止全球气候变暖、减少温室气体排放的绿色意识形态下,一个真正成熟的碳金融市场已经发展起来。资本在其中脱离了原初“号召防止气候变暖”的载体,犹如脱缰之马疯狂地追求着增值扩张。目前,金融衍生工具的不断创新正在促使碳投资的平民化。尽管人们还在唱着防止气候暖化的高调,温室气体投资蜕变为一种纯粹的大众投资产品,与买股票、买基金没有什么差异,目的就是赚钱。一位多年从事CDM项目的人士表示,对于未来全球气候是否会变暖,他们并不关心,感兴趣的只是在气候变暖的恐怖气氛下,抓紧时间在碳交易市场中大笔赚钱。
斯特兰奇就用赌场来比喻痴狂的金融体系:
西方的金融体系很快变得与一个巨型赌场没有什么两样。每天,这个赌场中进行的游戏卷入资金之大简直无法想象。夜间,游戏在世界的另一边继续进行。在俯临世界所有大城市的高耸的办公大厦里,房间里满是一支接一支不停抽烟的年轻人,他们都在玩这些游戏。他们双眼紧盯着电脑屏幕,屏幕上的价格不断闪烁变化。他们通过洲际电话或电子设备来玩这种游戏。他们就像赌场里的赌徒,紧盯着轮盘上咔嗒旋转的象牙球,决定把筹码放在红盘或黑盘、奇数或偶数盘里。(斯特兰奇,2000:1)
资本以“绿色”的名义扩张,在气候变暖的案例中还反映为,碳资产交易市场上大量金融资本的流入创生出了一个碳期货市场。考虑到资本增值扩张的本性,这样的结果并不让人感到意外。王小强(2007)进一步把投机赌博视为全球化的主体,全球赌博资本主义的扩张使世界变成了一个大赌场。“投机家必须能够迅速地利用每次的价格差额、哪怕是将来的价格差额。因此,在每一个瞬间,他都必须能够为每一个将来的瞬间进行买卖。这恰恰是期货市场的本质”(希法亭,1994:167)。
期货等衍生金融工具是为了减少未来交易的不确定性、规避风险而发展出来的。同时,它也激发了投机活动,一个纯粹为风险而带来的高额回报进行的投机赌博。碳资产市场就具备这样的金融工具开发潜力,在这一市场中开发项目的不确定性会导致供给方面的波动,因而对价格产生剧烈的冲击。并且,温室气体减排量作为一种在未来才能兑现的商品,为规避远期风险,碳资产交易走向了期货发展的道路。碳减排权的期货产品就像黄金、农产品等期货一样运作,并不在乎减碳量最终的实际交割,买卖双方可以按协定价格在未来的某个协议日期支付价格差额,纯粹只为了投机牟利。而且由于期货可以采取标准化合约,这样世界各国的买家都可以通过电子平台,参与碳减排权期货交易,这个市场也可以带入更多的资金进行炒作。“2006年交易所经手的碳交易量达到5.53亿吨。在所有通过交易所结算交割的碳交易量中,欧洲气候交易所占82%,其全部碳融资合同都在伦敦跨洲期货交易市场进行电子交易,2006年,全球排放贸易额已达到280亿美元”(杜卓等,2007)。就这样,在防止全球气候变暖的绿色行动中,国际碳交易市场的发展越来越走向虚拟化,与原初的物质载体——气候变暖与温室气体减排的关系越来越远,变得更加淡漠。
未来,无论国际气候制度如何演变,全球碳资产市场很可能会继续存在下去,并且还会翻新出更多的花样。因为资本一旦借助了虚拟化的滑梯,它的增值野心也就会成倍地膨胀增加,与原有的实际载体脱离关系。况且,绿色意识形态的主导使这一实际载体若隐若现,资本既可以在适当的时候利用气候暖化的符号摇旗呐喊,也可以在激情演说之后,从事那些与“绿色”毫无关联的纯粹投机性金融活动。
【注释】
[1]2017年6月1日美国总统特朗普宣布退出《巴黎协定》。