导文网
搜索
首页>
图书频道>
大众>
体育
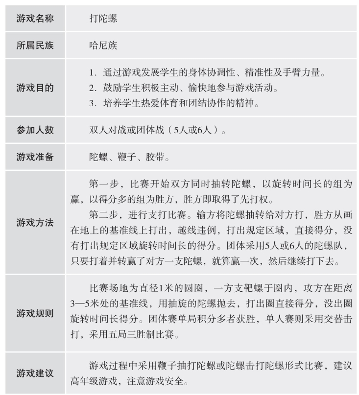
打陀螺
2025年10月13日
版权
打陀螺
昆明市经济
技术
开发区实验
小学
蒋昌运
上一章
下一章
目录