丰富多样的海洋资源
2026年01月14日
丰富多样的海洋资源
海洋资源十分丰富,种类繁多,其基本属性和用途均具多样性。因此,对海洋资源的分类还没有形成完善的、公认的分类方案。
由于海洋资源属于自然资源,按照自然资源是否可能耗竭的特征,将海洋资源分成耗竭性资源和非耗竭性资源两大类;耗竭性资源按其是否可以更新或再生,又分为再生性资源和非再生性资源。再生性资源主要指由各种生物及由生物和非生物组成的生态系统。再生性资源在正确的管理和维护下,可以不断更新和利用,如果使用管理不当则可能退化、解体并且有耗竭的可能。

海洋资源分布于整个海洋的海水中(https://www.daowen.com)
海洋资源是一类特殊的自然资源,为强调和突出海洋资源本身的属性和用途,采用根据属性和用途对海洋资源进行分类的方法,以便于对海洋资源的研究、开发利用和保护。
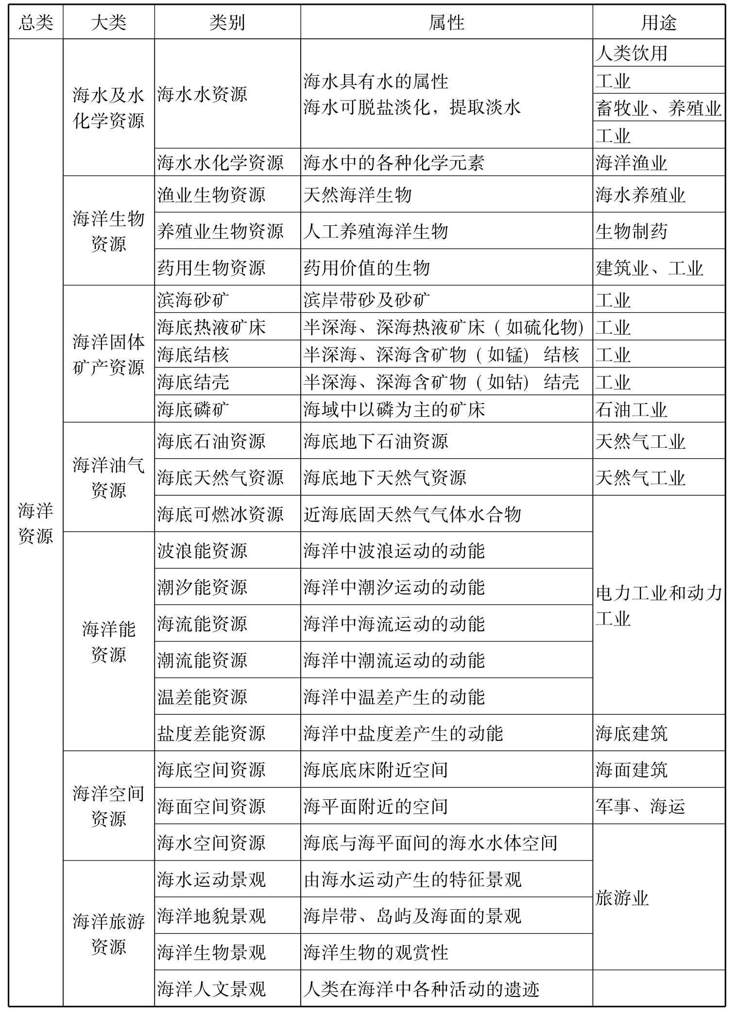
根据属性和用途,将海洋资源分为:海水及水化学资源、海洋生物资源、海洋固体矿产资源、海洋油气资源、海洋能资源、海洋空间资源和海洋旅游资源7大类。每一大类可根据属性和用途进一步细分类别。
海洋资源分类表
