二、政策启示

二、政策启示

理论研究的目的就是为了更好地为社会实践和生产实践服务。本书对房地产价格波动的广义财富效应进行了深入、系统的研究,从中可以得出以下几点政策启示:

1.加强房地产市场宏观调控

正如本书的研究结论中所表述的,自房地产完全市场化改革以来,我国房地产价格的高歌猛进,房地产投资高速增长,房地产业成为我国的支柱产业,对国民经济增长的促进作用不容怀疑。然而,房地产价格上涨这把双刃剑的另一面,对居民消费的“抑制”作用,对收入差距的拉大作用,对信贷扩张的促进效应,对金融不稳定造成的威胁,对物价稳定以及货币政策造成的问题都已显现。

在当前“保增长、扩内需和调结构”的大背景下,房地产投资和消费的增长对经济的促进作用见效很快,但对扩大内需和调整结构都会产生负面的影响。消费需求的增长乏力是制约我国经济快速发展的突出问题之一,要拉动我国宏观经济的持续稳定增长,必须重视消费需求的作用。但我国房地产价格的持续上涨,对居民的日常消费和耐用品消费产生了抑制作用,对居民的即期和未来消费产生负面影响。伴随着房地产价格的上涨,房地产财富的增加,大量社会资源和资金积聚在房地产行业,不仅容易滋生泡沫,而且影响到当今中国正在展开的经济结构调整。

所以,我们必须关注我国房地产市场财富效应正负两方面的影响,既要根据宏观经济平衡的要求保持房地产市场的稳定与合理发展,也要加强房地产市场宏观调控,抑制房价过快上涨。

2.关注住房财富差距拉大

我国房地产市场化改革以来,虽然城镇居民住房的总体供给量明显增加,人均住房在增加,但住房拥有量的不平等、两极分化现象也在急剧加剧恶化。很多高收入者动辄好几套房产,而很多中低收入者连一套自己拥有的房子都没有,尤其在房地产价格随经济发展而不断上涨的环境下,房产拥有的不平等,显然导致富者更富、穷者更穷。为了抑制住房财富不平等进一步催化穷富差距分化,确保和谐社会的建立,政策当局可以从加强保障性住房建设和开征物业税两个方面着手。

物业税是财产税,主要针对土地、房屋等不动产,要求其所有者每年都要缴纳一定税款。在很多发达国家,高收入和低收入群体在金融财富的差距非常大,高达几十倍,但在住房财富上的差距却很少,相当平均化,这归功于物业税。物业税的征收,增加了房地产投机者囤房的持有成本,这不仅可以缓解贫富两极分化,还打击炒房投机,抑制房价过快上涨。

住房作为人们必不可少的生存依靠,居者有其屋是基本的民生问题之一。政府作为宏观调控组织,有责任保障市场解决不了的城市贫困居民家庭住房的问题,通过适当的干预和收入再分配,以满足市场解决不了的低收入阶层的住房需要,这既是维护社会安定的重要手段,也是实现社会收入再分配的一种重要方式。现阶段,我国城镇住房制度中的保障元素主要有经济适用房制度和廉租住房制度,最低收入家庭租赁由政府或单位提供的廉租住房,中低收入家庭购买经济适用住房。但总体看来,廉租住房的财政资金投入严重不足,经济适用房制度实施过程中容易出现“寻租”问题,目前我国的住房保障制度的保障作用的发挥还相当有限,构织一张充分而有效的住房保障网还任重道远。

3.密切监控房地产金融风险

1998年住房货币化以来,房地产价格的放开,以及近几年各地的城市化进程,刺激了房地产投资以及银行信贷资金的介入,同时更激发了房地产市场规模的扩大以及价格的进一步上涨。很多地区房地产价格的高涨虽然有城市化及居民住房消费的真实市场需求扩大的因素,但也存在偏离基本面的因素。尤其是近几年银行顺应市场需求以及其营利性要求,一方面我国房地产抵押贷款规模日益扩大,房地产被普遍作为抵押的资产来获得银行信贷,因此房地产价格的波动与个人企业的融资水平息息相关;另一方面,我国的信用管理机制还远远没有达到发达国家的水平,所以一旦房地产价格大幅度下跌,更容易引发银行危机,从而对实体经济带来深远影响。

一方面,2010年以来持续地楼市调控下,房地产金融风险迅速加剧,关注房地产金融风险防范机制显得更为必要。为了防止房地产市场的过快增长,国家出台了一系列调控政策,再加上房贷政策的收紧,导致房地产贷款偿还压力加大,房贷信用风险凸显。另一方面,2012年以来“稳增长”目标下的货币政策适度放松,货币在流动性缺乏有效疏导渠道的情况下,仍将集中于房地产领域。面对房地产金融风险不确定性不断加剧的现状,建立房地产金融风险防范机制已是迫在眉睫。

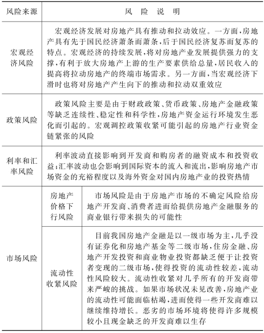
当前我国房地产金融体系存在着过度依赖银行贷款、市场深度仅限于一级市场、金融延伸服务水平较低等主要问题,在国际经济环境动荡、国内经济放缓的宏观经济条件下,在有史以来最严厉的房地产调控背景下,当前我国房地产金融面临着诸多风险因素,具体风险来源如表8.1所示。房地产信贷风险因素,相比较于个人购房贷款,土地储备的银行信贷风险和开发商的银行信贷风险更为突出。

表8.1 房地产金融风险来源

续 表

目前我国房地产金融体系存在许多问题,具体表现为以下几个方面:

第一,房地产企业融资渠道单一。现阶段我国房地产行业的开发和经营仍高度依赖于银行,商业银行过多地承担了房地产融资业务,房地产开发建设融资仍较为单一,金融风险集中于银行机构。

第二,分散风险的金融衍生工具缺乏。我国房地产金融产品都集中在房地产金融业务的一级市场,住房消费融资市场体系尚不健全,缺少可以向住房融资提供担保和保险的专业性的金融机构,不利于风险的化解和转移。

第三,金融机构内部风控措施滞后。信贷风险度量技术简单,商业银行没有为客户建立起信贷数据信息库,没有为房地产信贷风险进行系统度量;银行内部控制和激励机制不健全,弱化了房地产信贷风险的防范。

第四,金融机构存在诸多问题。房地产金融资金运作效率较低,存在流动性风险。我国各地房地产金融机构管理不够规范,缺乏科学、合理、规范的经营,使得房地产市场资金的配置效率低下,且我国缺乏有力措施支持金融创新机构;商业银行特别是国有商业银行,不恰当地独立承担了启动包括住宅消费在内的房地产潜在需求的主要责任,使商业银行之间形成恶性竞争局面;机构融资会受系统内资金供应者的经济状况和储蓄率的制约,数量有限,对满足房地产庞大的资金需求有一定难度,这就容易产生流动性风险,出现“短存长贷”的现象,再加上房地产企业的经营具有不确定性,一旦房地产企业经济状况出现问题,无法按时偿还贷款,对银行造成巨大影响,出现流动性危机。

第五,中介服务机构匮乏。中介机构是完善住房金融市场必不可少的。与发达国家相比,我国住房金融市场的中介服务机构十分缺乏,这也是导致我国尚未形成住房抵押贷款二级市场的一个重要原因;缺乏某些中介机构尤其是有关的保险机构,使得房地产贷款风险无法向外界转移,只能集中于商业银行;另外,由于缺乏住房金融市场必要的担保机构,用于抵押贷款的住房几乎没有变现能力,这就导致了银行货币的流动性风险。

从本书第六章的理论分析和实证检验可知,房地产价格上涨已经推动了银行信贷增长,对银行信贷产生了冲击。而且,我国房地产信贷风险暴露值被低估,与国际标准以及亚洲危机爆发前一些国家信贷风险暴露值相比并不低,应该引起相关政策当局的注意。虽然我国由于房地产市场发展时间较短,尚未出现像日本泡沫经济和美国次贷危机那样大范围的金融危机,但应该引以为鉴,密切监控房地产信贷引起的风险。

4.更有效的利用房地产价格信息

我国尚处于体制转型期的发展中国家,1995年颁布的中国人民银行法规定我国货币政策目标是:保持货币币值的稳定,并以此促进经济增长。从多年来我国货币政策的宏观调控来看,基本上属于“相机抉择”和“后顾性”措施,没有一种具有前瞻性的货币政策规则作为政策调整的依据,这就意味着我国央行对未来经济的预测能力和控制能力还比较弱。这主要是由于我国市场化改革时间还不长(如房地产市场化、利率市场化等),能采集到的有效样本还比较小,没有建立起完善的先行指标数据库,因此无法建立大型的宏观经济预测模型。其次,我国的市场化机制还不完善,利率传导机制还不够顺畅,因而货币政策的时滞仍不确定,这也对我国央行建立通胀及产出缺口的预测模型增加了较大难度。再次,我国属于新兴经济体,通胀、产出及资产价格的波动性往往大于成熟经济体,这对央行的预测和控制能力带来更大的挑战,货币政策调控很有可能达不到预期的目标。另外,目前我国经济结构尚处于转轨时期,经济主体之间行为关系往往不具有可信度,存在着非一致性预期的经济结构,且尚存有价格管制现象,因此要建立精确的预测模型存在较大难度。

从本书第七章的理论分析和实证检验可知,我国房地产价格可以提供市场关于宏观经济相关变量的预期信息,如通货膨胀、产出缺口、金融稳定,房地产价格在我国经济中的作用越来越重要,因此房地产价格具有很好的参考依据,可以作为重要的先行指标之一,货币政策的制定应该越来越多地考虑房地产价格因素。其次,房地产价格信息同时也反映了市场对货币政策的调整的反馈信息,如利率调整对经济复苏的刺激或对经济过热的降温,不仅反应到市场流动性的注入或收紧,也影响房地产市场投资和消费的热情,以及房地产信贷规模,最终都会体现到房地产价格波动上来。另外,通过测量房地产价格的波动性,货币当局可以理解市场预期的变动和不确定性,从而不断修正自己对市场的判断,不断提高预测和监控能力,并努力通过政策来引导市场预期向更有利于宏观经济稳定的方向发展。因此,货币当局可以通过监测房地产价格的波动幅度,来评价现阶段的货币政策效果,通过构造可以反映未来通货膨胀压力的FCI,作为货币政策的参考指标,可在一定程度上弥补CPI的不足,且FCI可作为国内投资者、政府有关部门判断中国金融状况的一个指标。

鉴于房地产信息的重要性,央行为了更有效的利用房地产价格信息,至少需要从两个方面作出努力:一是确定房地产均衡价格水平及识别房地产价格泡沫;二是编制一套完善的房地产价格指数或包含房地产价格信息的资产价格指数来作为货币政策制定的有效参考。