重要古生物学研究进展
(一)华南地史时期生物辐射期生态系统重建
(1)通过综述中国奥陶纪生物礁材料,认为时限约45Ma的奥陶纪在古生代动物群辐射演化的背景下,低纬度的华南、塔里木、华北三大陆表海区长期维持海水覆盖状态,形成了大规模的碳酸盐岩台地和不同时空背景的各类生物礁。重要造礁生物门类的起源和在特定海区繁盛的时差是决定礁群落基本生态结构的历史因素,早奥陶世早期藻礁、早奥陶世晚期至中奥陶世瓶筐石-硬海绵-藻礁、苔藓虫礁、晚奥陶世珊瑚-层孔虫-藻礁诠释为幕式演替(图11-1),特别是珊瑚-层孔虫-藻群落奠定了之后近100Ma动物格架礁最常见的生态范式,呈现出礁群落结构由简单到复杂的宏演化脉络(Webby,2002)。中国的实例基本吻合于全球奥陶纪生物礁的宏演化趋势,特殊之处表现为:①湘西张家界特马豆克早期南津关组和新疆巴楚达瑞威尔期一间房组的瓶筐石-藻礁分别定位成此类生物礁的先驱和孑遗;②中扬子区特马豆克晚期分乡组的苔藓虫礁为当时独有的类型(Li et al,2015);③珊瑚-层孔虫-藻礁的起始时间偏晚;④奥陶纪末冈瓦纳冰川初期扬子区西缘的藻礁是极端环境造礁的实例(王建坡等,2012;Wang et al,2012)。
(2)华南在古生代处于中、低纬度,碳酸盐岩类型多样并形成了不同时空背景下的多种生物礁建造,生物礁发展序列基本吻合于全球古生代生物礁的宏演化趋势,寒武纪生物群和古生代动物群演化过程中重要造礁生物门类的起源、辐射、灭绝与复苏事件是塑造礁群落基本生态结构的历史因素。寒武纪早期的古杯-藻礁和继之的微生物礁生长区域相当局限;早—中奥陶世的苔藓虫礁、藻礁以及瓶筐石-硬海绵礁群落分异明显;晚奥陶世珊瑚-层孔虫礁以及藻礁建造见于浙赣局限台地及台缘带,而扬子区志留纪兰多维列世生物礁的生长频繁受古陆碎屑岩覆盖;中泥盆世的珊瑚-层孔虫-藻礁结构相当稳定,晚泥盆世法门期—密西西比亚纪的微生物礁、苔藓虫-珊瑚礁、宾夕法尼亚亚纪—早二叠世的苔藓虫-海绵-藻礁、中—晚二叠世的珊瑚-苔藓虫-海绵-藻礁可诠释为与生物灭绝事件相关的幕式群落演替。区域构造活动导致的岩相分异和海平面变化显著制约生物礁的时空分布。中—晚奥陶世的偏深水环境、志留纪兰多维列世—早泥盆世早期扬子区整体抬升的古地理格局造成适宜于生物礁生长海域的缩减,泥盆纪较长的温室期促进了生物礁发展,而宾夕法尼亚亚纪—早二叠世偏凉的海洋水体对生物礁的规模影响力度明显。从华南板块古生界整体的视角来看,海相碳酸盐岩具有量值优势,海水在时间尺度和空间展布上多维持较高的清澈度,陆源碎屑岩沉积在特定的时间段可视为生物礁生长的主控因素;海平面变化幅度有限,但可在剖面或区域上控制生物礁群落的纵横迁移,碳酸盐岩沉积区多见基底沉降与沉积补偿速率基本均衡,具备不同规模的浅海相沉积空间,因此水深变化并非起到决定性的作用。特定时段碳酸盐岩台地海水的盐度异常可造成大规模白云岩沉积,可排除生物礁发育(王建坡等,2014)。

图11-1 中国奥陶纪生物礁类型和造礁期次划分
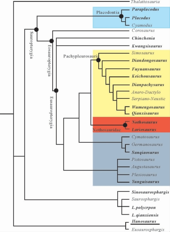
(3)在滇黔交界地区三叠纪海相地层中发现一系列重要海生爬行动物新属种:分别是奇特滤齿龙(图11-2)、华毕富源龙、罗平似楯齿龙、三峡欧龙、青山滇东龙和多腕板大头龙。在此基础上完善了鳍龙类及龙龟类演化谱系(Cheng et al,2011,2012,2014)(图11-3)。

图11-2 海生爬行动物新类型——奇特滤齿龙
(4)通过对兴义动物群和南漳-远安动物群化石层中的火山凝灰岩锆石SHRIMP U-Pb测年,得到南漳-远安动物群的绝对年龄为247.8±1.2Ma,时代为早三叠世奥伦尼克期末期;得到兴义动物群的绝对年龄为240±2Ma,时代为中三叠世拉丁期末期。

图11-3 鳍龙类演化谱系
(5)通过华南三叠纪海生爬行动物属种分布丰度和分异度统计分析,结合海生爬行动物生态特征分析,研究了华南三叠纪海生爬行动物宏演化过程(图11-4),并识别出了中晚三叠世之交海生爬行动物及鱼类绝灭事件(耿炳河等,2012)。在该次绝灭事件中,浅水生活的海生爬行动物受到的影响较为严重,而游泳能力较强的鱼龙类、纯信龙类和豆齿龙类更加繁盛。
(6)在古地理分布特征分析的基础上,通过对华南三叠纪含海生爬行动物群落地层的地球化学分析,揭示了华南海生爬行动物宏演化的环境控制因素。中晚三叠世之交的高温事件是造成浅水生活的海生爬行动物大量灭绝的主要因素(图11-5)(王建坡等,2013;曾雄伟等,2013,2014)。

图11-4 华南三叠纪海生爬行动物宏演化过程

图11-5 扬子台地西南缘中晚三叠世之交C同位素变化曲线
(二)南漳-远安动物群研究
(1)通过化石发掘和剖面测量分析,查明了中扬子区早三叠世海生爬行动物地层和地理分布特征(图11-6)及组合特征(图11-7)。该地区早三叠世海生爬行动物主要分布在湖北省南漳与远安两县交界的下三叠统嘉陵江组三段顶部约30m 厚的纹层状灰岩中,类型主要以湖北鳄为主,并共生了少量鱼龙类和鳍龙类。在此基础上,首次命名了“南漳-远安动物群”。该动物群是全球最早的以海生爬行动物为主的生物群落(Chen et al,2013;程龙等,2015)。

图11-6 南漳-远安动物群地层分布特征

图11-7 南漳-远安动物群海生爬行动物组合特征
(a)湖北鳄,WGSC V 26004;(b)长形似湖北鳄,WGSC V 26005;(c)孙氏南漳龙,WGSC V 26006;(d)幻龙科,YIGM V 0940;(e)张家湾巢湖龙,YIGMR V 26001;(f)、(g)湖北汉江蜥,IVPP V 3231
(2)发现了湖北鳄类3个新属新种,分别是长形似湖北鳄(图11-8)、短颈始湖北鳄和卡罗董氏扇桨龙,在此基础上,首次建立了湖北鳄内群演化谱系(图11-9)(Chen et al,2014a,b;2015)。
(3)通过对一南漳龙新标本的详细研究,结合孙氏南漳龙的正型标本,重新厘定了孙氏南漳龙的骨骼特征(图11-10)。在此基础上,首次建立了湖北鳄类在海生爬行动物中的演化关系(图11-11),认为湖北鳄类与鱼龙类具有较近的亲缘关系(Chen et al,2014b)。
(4)通过对一新发现的湖北鳄化石头骨,尤其是吻部特征详细分析(图11-12),识别出湖北鳄的食性特征为lunge-feeding的捕食方式(Motani et al,2015)。

图11-8 长形似湖北鳄正型标本
(a)长形似湖北鳄正型标本(WGSC V 26005);(b)长形似湖北鳄的肋骨;
(c)长形似湖北鳄的肋骨素描图;(d)湖北鳄(WGSC V 26004)

图11-9 湖北鳄内群演化谱系

图11-10 孙氏南漳龙头骨结构(https://www.daowen.com)
(a)孙氏南漳龙正型标本(GMC V636)的头骨;(b)孙氏南漳龙正型标本(GMC V636)的头骨素描;
(c)孙氏南漳龙参考标本(WGSC 26006)的头骨;(d)孙氏南漳龙参考标本(WGSC 26006)的头骨素描
(三)中扬子地区志留纪几丁虫
该项目为国土资源部公益性行业科研专项2017年度十大优秀成果。针对宜昌及周边地区下志留统埃隆阶底界附近的笔石演化序列、鲁丹阶和埃隆阶底界附近多门类化石(笔石、牙形石和几丁虫),以及特列奇阶底界位置和纱帽组上部砂岩的时代问题,开展了高分辨率几丁虫生物地层学、相关年代地层单位界线层型剖面几丁虫序列及其与相关笔石或牙形石带的精细对比研究。主要成果有:
(1)进行高分辨率几丁虫生物地层序列研究,开展几丁虫与相关笔石或牙形石生物带的精细对比研究,并在宜昌龚家冲志留系纱帽组四段发现保存完好的几丁虫化石;建立志留系地层多重划分对比系统,提出下志留统各年代地层单位底界划分的几丁虫标志,指出几丁虫Conochitina alargada 和Plectochitina pseudoaggulatus 可作为埃朗阶及特列奇阶底界的生物标志之一;建立几丁虫多样性变化曲线,阐明早志留世几丁虫复苏和多样性特点,对解决华南不同相区志留系划分对比具有重要作用(表11-1)。
(2)运用最新的地球生物学理论,采用多学科交叉和联合攻关的方法,从志留纪生物与环境协同演化研究入手,通过区内志留系层序地层和海平面变化、关键层(段)岩石地球化学和稳定同位素地球化学特征及其古环境、古气候意义的研究,查明宜昌地区志留纪古环境、古气候变化特点,以及埃朗期晚期古海水温度、盐度变化特点;确定了几丁虫复苏发生在鲁丹期中期A.atavus笔石带,辐射演化发生在埃朗期中期P.lepitotheca 笔石带。研究几丁虫的生态环境和生活方式,进而讨论志留纪几丁虫复苏和多样化的环境机制。
通过对古生物化石复苏、多样性与环境演变的关系研究,结合古气候、古地理,成功预测了宜昌地区志留系页岩气有利区,部署鄂宜页2井,获得了中扬子地区志留系页岩气的重大发现,目前正在进行水平井压裂,有望实现中扬子地区志留系页岩气重大突破。
(3)利用LIDAR 遥感、卫星遥感和地质地形测量技术相结合直接获取宜昌丁家坡、王家湾志留系标准剖面高精度三维地表地形数据,进行志留系标准剖面的数字化,可以直接在数字剖面上进行地质点和化石点的定位,以及后续研究工作成果的标注,从而清除了剖面与取样位置相关歧义,为后续研究提供了准确的地层岩性特征、化石组合等信息,进而探索了快速传递最新科研成果,实现成果共享、推广与运用的新思路。

图11-11 新建立的海生爬行动物演化谱系

图11-12 湖北鳄的吻部结构
(a)头骨的腭面;(b)头骨腭面素描图;(c)湖北鳄属(未定种)(WGSC V 26000)
表11-1 宜昌地区志留系龙马溪组至纱帽组下部几丁虫序列及其对比

注:据陈孝红等,2017。
(四)广西泥盆纪双壳类
目前广西已经发现的泥盆纪双壳类有36科93属193种(其中3本土科和19本土属),张仁杰等(2015)系统描述其中90属187种(2个新属27个新种),进一步论证了广西是世界泥盆纪双壳类发育中心之一;确定广西早—中泥盆世双壳类(属级)生活习性,潜穴生活是该时期双壳类的最主要生活方式;区分出广西早埃姆斯(Emsian)晚期—吉维特期的象州型和南丹型两类双壳动物群;发现若干种类对特定的沉积相带具有一定选择性;建立了象州型、南丹型沉积区的早—中泥盆世双壳类化石组合带(图11-13)。
华南地区泥盆纪双壳类多样性演变研究表明,泥盆纪双壳类的生物多样性变化从早泥盆世开始由弱逐渐变强,Emsian时期双壳类爆发式辐射是泥盆纪双壳类最重要的生物事件之一。但从埃姆斯晚期开始到中泥盆世艾菲尔期多样性迅速减少,吉维特期(Goretian)多样性反弹,晚泥盆世双壳类的生物多样性跌到了最低谷。
华南地区泥盆纪双壳类以Emsian期的新生分子数量最多,也是灭绝属数量最多的时期之一,是华南泥盆纪双壳类属群面貌变化最大的时期之一。在Givetian期6.5Ma跨度内,华南地区双壳类经历了从繁盛到大量灭绝两次明显的生物事件,成为华南地区泥盆纪双壳类多样性演变最显著的时期之一。泥盆纪双壳类动物“更替事件”主要表现为属群面貌的变更,科及科以上分类单元的更替并不明显,而且华南泥盆纪双壳类与其他底栖动物有着各不相同的发育、演变规律。
(五)中扬子早三叠世错时相沉积与生物复苏
古生代、中生代之交的一系列突发性灾变事件使得海洋生态系遭受重创,同时沉积体系也发生了剧变,如下三叠统中出现的礁间断、层状硅质岩间断、煤间断。在浅海环境中,相应的变化表现为大量“特殊沉积”在全球下三叠统中广泛出现,如扁平砾石、蠕虫状灰岩、潮下皱纹构造、微生物岩、海底碳酸盐胶结岩扇和条带状灰岩等。这些“特殊沉积”及相关构造在寒武纪或更早的前寒武纪海洋环境中广泛存在,但奥陶纪之后退缩到少量缺乏后生动物的高压力环境中,如潮上、潟湖、深海等。因此,这些沉积构造在寒武纪之后的正常浅海环境中出现并被认为“在时间和空间上发生了错位”,故称为“错时相”沉积或“非正常”沉积(Sepkoski et al,1991;Pruss et al,2005)。

图11-13 广西泥盆纪象州型、南丹型双壳类(科属种)分异度对比图
综合全球已报道的早三叠世“错时相”沉积,其分布主要集中在两个区域:其一是低纬度的特提斯地区,如西特提斯域的阿曼、伊朗、土耳其、亚美尼亚、匈牙利、波兰、意大利,东特提斯域的华南;其二是古大洋边缘地区,如现今的日本、美国西北部、加拿大西南部、格陵兰(图11-14)。时间上,“错时相”沉积紧接二叠纪末灭绝事件后产生,在整个早三叠世频繁出现,一直延续至中三叠世才告结束。值得注意的是“错时相”沉积在早三叠世表现出4个泛滥时期,即二叠纪—三叠纪界线附近、格里斯巴赫末期、史密斯早中期及早三叠世末,这4个集中分布时期与碳同位素的偏移存在良好的对应关系(图11-15)(赵小明等,2010)。
早三叠世,华南位于低纬度的东特提斯地区,大部分为浅海环境,形成了泥晶灰岩、泥灰岩与泥岩的沉积建造,同时在一些浅海台地上形成了以碳酸盐岩为主的沉积,“错时相”沉积在华南许多地区都有发现,分布于下三叠统底部至顶部,乃至中三叠统底部的不同层位中,而且囊括了全球已报道的大多数“特殊沉积”和沉积构造类型,其中尤以蠕虫状灰岩(图11-16)、扁平状砾岩和微生物岩最为发育(Zhao et al,2008)。

图11-14 早三叠世“错时相”沉积分布图

图11-15 早三叠世“错时相”沉积的分布时限
a.扁平砾石砾岩;b.微生物岩;c.潮下皱纹构造;d.碎片(或蠕虫状)灰岩;e.海底碳酸盐岩扇;
f.薄层泥晶灰岩;g.条带状灰岩

图11-16 蠕虫状灰岩类型示意图
蠕虫状灰岩及其他“错时相”沉积构造的研究表明:“错时相”紧接生物大灭绝后出现,并随中生代海洋生态系的重建而退出正常浅海环境,这种耦合关系正是沉积体系和生态系对古生代—中生代地质突变及其导致的“特异”环境的自然响应,“错时相”的盛衰变化可以作为独立于化石记录分析之外的生态变化指针(Zhao et al,2008)。