第九节 其 他

第九节 其 他

调查总队财政支出项目绩效评价指标体系

图示

基层司法业务项目支出绩效评价指标体系

图示

法制办公室财政支出绩效评价指标体系

图示

工程前期工作经费(财政支出)绩效评价指标体系

图示(https://www.daowen.com)

财政支出绩效评价指标体系

图示

续表

图示

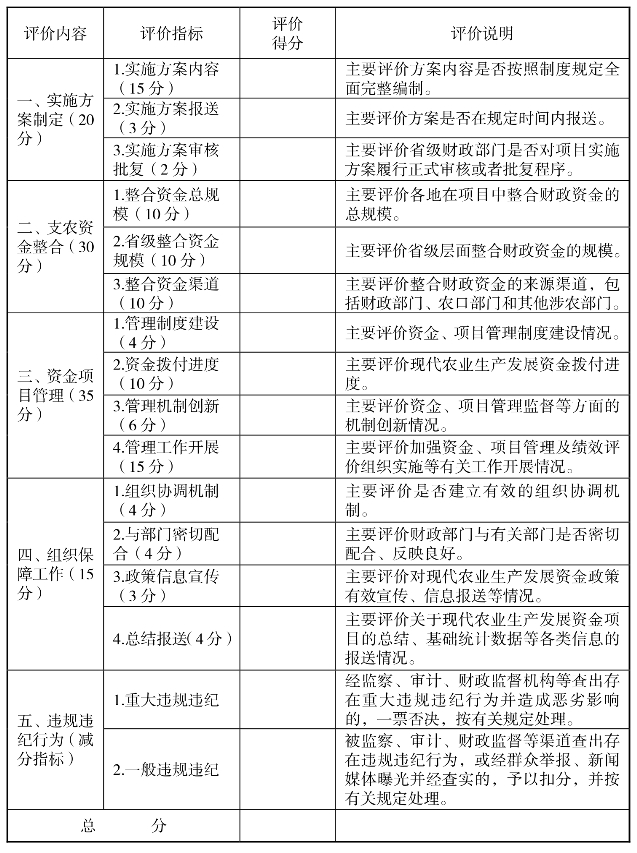
财政部对省级财政(务)部门绩效评价指标体系

图示

省级财政(务)部门对项目县绩效评价指标体系

图示