零售企业商品销售的会计核算
商业企业商品零售的过程是商品从流通领域进入消费领域的过程,也是商品价值实现的过程,这一过程是实现社会再生产的前提。
一、零售商品销售的一般业务程序
零售商品销售过程是商品资金转化为货币资金的过程,只有实现商品销售,商品价值才能真正得以实现。

图5-7 零售商品销售方式
零售企业销货除了采用现金结算,也有少量采用转账支票、银行本票和商业汇票结算的。不论采用哪一种收款方式,均应在当天解缴销货款。

图5-8 解缴方式
表5-2 商品销售收入缴款单

商品销售收入缴款单一式两联,连同销货款一并送交财会部门,财会部门应当面点收,加盖“收讫”戳记,一联退还缴款部门,作为其缴款的依据;一联留在财会部门,作为收款的入账凭证。财会部门将各营业柜组或门市部的销货款集中汇总后填制解款单,将销货收入的现金全部解存银行。

图5-9 加强销货款的管理制度
二、零售企业商品销售一般业务的会计核算

图5-10 零售商品销售的核算
【例5-6】商业大厦是一家综合性百货商场,2018年2月15日各营业柜组商品销售及货款收入情况如表5-3所示。该为信用卡特约单位,信用卡结算手续费率为2‰。
表5-3 各营业柜组商品销售及货款收入情况表

(1)财会部门根据各营业柜组交来的商品销售收入缴款单及现金、签购单和转账支票,根据签购单编制计汇单,并与转账支票一并存入银行,编制分录如下;

(2)将现金集中解存银行,取得解款单回单,编制分录如下:

(3)同时转销本日销售的相应成本,编制分录如下:

(4)同时,对本月销售的商品相对应的商品进销差价进行结转,假定各柜台的商品进销差价依次是:首饰专柜5 125元,女装专柜14 000元,体育用品专柜4 750元,副食品专柜8 525元。

采取集中收款方式的企业,每日营业结束后,收款员应将销货凭证或销货计数卡与收入现金进行核对,如有不符,应填制“销货款短缺溢余报告单”,其格式如表5-4所示。
表5-4 销货款短缺溢余报告单

销货款短缺溢余报告单一式数联,其中一联送交财会部门,财会部门对于短缺或溢余款,先列入“待处理财产损溢”账户。待查清情况,并经领导批准后,再转入“管理费用”账户,如果确定应由责任人赔偿时,则转入“其他应收款”账户。
三、零售企业商品销售特殊业务的会计核算
零售企业进行受托代销业务,事先由业务部门与供货单位订立“受托代销合同”,合同上注明货款的结算方式和时间及商品的质量和保管的责任等。

图5-11 零售企业商品销售特殊业务的会计核算
【例5-7】商业大厦根据受托代销合同,接受A公司500件羽绒服的代销业务。该羽绒服购进单价600元,零售单价800元,合同规定每个月末结算一次货款。
(1)2018年6月5日,收到500件羽绒服,由冬装柜验收入库,编制分录如下:

(2)2018年6月21日,冬装柜销售羽绒服200件,收到现金160 000元。
反映主营业务收入,编制分录如下:

同时注销受托代销商品,编制分录如下:

结转代销商品款,并将进项税额入账,编制分录如下:

(3)2018年6月31日,开出代销商品清单,并汇付对方已售200件代销的羽绒服货款及增值税额140 400元,编制分录如下:

【例5-8】商业大厦根据受托代销合同代销A公司100件女式背包,每件进价100元,零售价180元,增值税率13%,合同规定每月末结算一次。
(1)2018年5月15日,销售大衣100件,共计货款18 000元,增值税额2 340元,收到支票存入银行,编制分录如下:
收到受托代销商品,编制分录如下:

反映商品销售收入和销项税额,编制分录如下:

将已售商品进项税额入账,编制分录如下:

同时注销代销商品,编制分录如下:

(2)2018年5月31日,开出代销商品清单,销售女式背包100件。今扣除代销手续费900元后,签发转账支票19 440元,支付A公司已售代销商品货款及增值税额,编制分录如下:

四、零售企业商品销售成本的调整
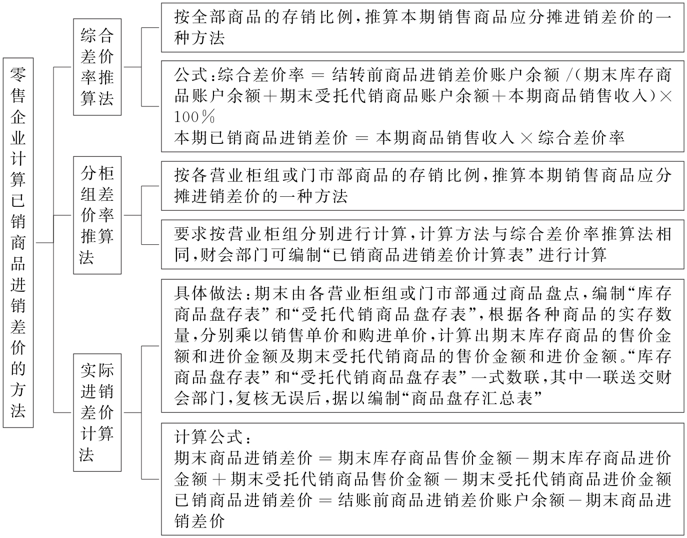
零售企业由于平时按商品售价结转商品销售成本,月末为了核算商品销售业务的经营成果,就需要通过计算和结转已销商品的进销差价,将商品销售成本由售价调整为进价。正确计算已销商品进销差价是正确核算商品销售成本和期末库存商品价值的基础。

图5-12 零售企业计算已销商品进销差价的方法
【例5-9】商业大厦2018年6月30日有关账户的资料如下:

用综合差价率推算法计算并结转已销商品进销差价:
综合差价率=460 522/(1 256 000+650 200)×100%≈24.16%
本期已销售商品进销差价=1 256 000×24.16%=303 449.60(元)
根据计算的结果,编制分录如下:

【例5-10】商业大厦是一家采用分柜组差价率推算法,在12月31日有关各明细账户的资料如表5-5所示。
表5-5 已销商品进销差价计算表

根据计算的结果,编制分录如下:

【例5-11】商业大厦是一家综合性的商场,采用实际进销差价计算法对存货进行核算,各有关资料如表5-6所示。
表5-6 库存商品盘存表

女装柜和副食柜库存商品盘存表与生活用品专柜和女装柜的受托代销商品盘存表均从略。
根据各营业柜组的库存商品盘存表和受托代销商品盘存表编制商品盘存汇总表,如表5-7所示。
表5-7 商品盘存汇总表

根据计算的结果,编制分录如下:

从上列实例中可见,采用三种不同的计算方法生成了三种不同的结果。这是因为各营业柜组之间商品的差价率不同,在营业柜组内所经营的各种商品之间差价率也不同,而且各种商品之间的存销比例也不可能相同,因此,计算的结果是不相同的。三种计算方法的适用范围及优缺点总结如表5-8所示。
表5-8 三种计算方法的适用范围及优缺点

在实际工作中,为了简化计算手续,又准确地计算已销商品进销差价,往往采取分柜组差价率推算法,到年终采用实际进销差价计算法,以保证整个会计年度核算资料的准确性。
五、零售企业商品销售收入的调整
由于零售企业在“主营业务收入”账户中反映的是含税收入,因此,至月末就需要将含税收入中的销项税额分离出来,使“主营业务收入”账户反映企业真正的销售额。含税收入的调整公式如下:
销售额=含税收入/(1+增值税率)
销项税额=含税收入-销售额
【例5-12】商业大厦是一家综合商场,在对“主营业务收入”核算中,出于提高效率的需要,每日对零售额的价税合计金额进行核算,每月月末,将价税合计的销售额换算为不含税的销售额即可。
月末“主营业务收入”账户余额为113 000元,增值税率为13%,调整商品销售收入,计算的结果如下:
销售额=113 000/(1+13%)=100 000(元)
销项税额=113 000-100 000=13 000(元)
根据计算的结果,编制分录如下:

采取分柜组核算库存商品的企业,对于商品销售收入也要分柜组进行调整。