工作目标
2026年01月14日
工作目标
2018年度全局共性工作目标量化表

石家庄市地震局2018年度工作目标量化表(https://www.daowen.com)

承德市地震局2018年度工作目标量化表

张家口市地震局2018年度工作目标量化表

秦皇岛市地震局2018年度工作目标量化表

唐山市地震局2018年度工作目标量化表

廊坊市地震局2018年度工作目标量化表

保定市地震局2018年度工作目标量化表

沧州市地震局2018年度工作目标量化表

衡水市地震局2018年度工作目标量化表

邢台市地震局2018年度工作目标量化表

邯郸市地震局2018年度工作目标量化表

定州市地震局2018年度工作目标量化表

辛集市地震局2018年度工作目标量化表

石家庄中心台2018年工作目标量化表

承德中心台2018年工作目标量化表

张家口中心台2018年工作目标量化表

秦皇岛中心台2018年工作目标量化表

唐山中心台2018年工作目标量化表

保定中心台2018年工作目标量化表

红山基准台2018年工作目标量化表

邯郸中心台2018年工作目标量化表

办公室2018年工作目标量化表

人事教育处2018年工作目标量化表

续表

发展与财务处2018年工作目标量化表

续表

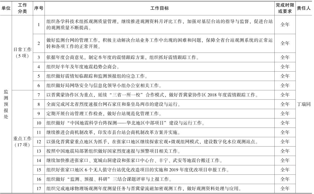
监测预报处2018年工作目标量化表

续表

震害防御处(政策法规处)2018年工作目标量化表

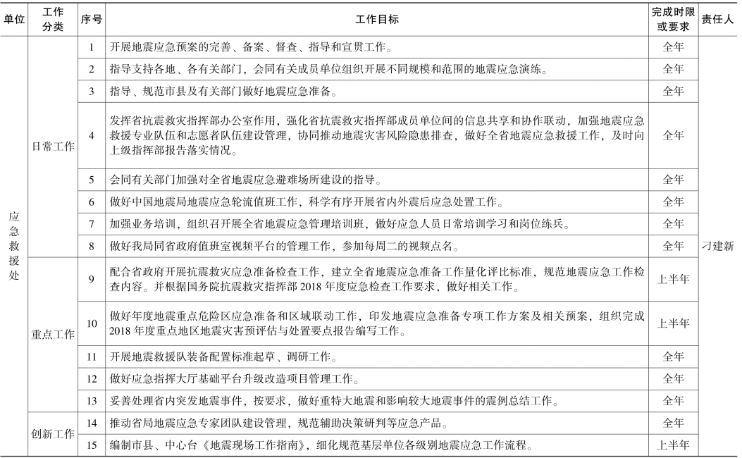
应急救援处2018年工作目标量化表

科学技术处(外事办公室)2018年考核目标量化表

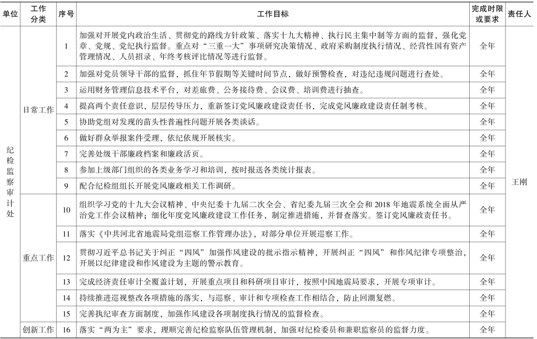
纪检监察审计处2018年工作目标量化表

机关党委2018年工作目标量化表

离退休干部管理处2018年工作目标量化表
