制定海洋健康标准

(一)制定海洋健康标准

人体要定期进行检查,及时发现疾病,以便对症治疗。海洋和人体一样,也有健康与否的问题,因而也需要不断检查和诊断,才能掌握其环境状况,及早治理,防患于未然。

表征人体健康状况的指标很多,如体温超过37度就是发烧,转安酶超过40就可能患上了肝炎等等。

海洋环境科学家也为海洋制定了健康标准,即“海洋环境(质量)标准。”超过了标准,海洋的健康就是出了问题。接照海洋环境的不同部位,这份健康标准一“般可分为“海水水质标准”、“海洋底质标准”和“海洋生物体残毒标准”三种。

海洋健康标准的制定是一项十分庞大而复杂的工作。拿制定《海水水质标准》来说,首先应该根据大量的科学实验和现场调查资料确定海水中各种污染物质(包括其他的水质指标)以及它们的不同浓度对于不同污染对象(如人体、生态系统、生物资源等)的影响程度和影响后果,并在此基础上提出海水的水质“基准”。然后还必须考虑被保护海域的自然特点以及本地区社会经济的承受能力,将“基准”转变成“标准”。

由此可见,“基准”完全是根据自然科学的研究结果严格确定的,它是“决定和判断有关环境是否适用于预期用途的科学依据”,一就是一,二就是二,不掺杂有任何人为的因素。“基准”的数据主要来自毒理学、流行病和美学的研究结果。过去普遍考虑污染物对被污染对象的急性中毒效应,近年来又强调各种慢性的长期影响,也就是污染物对污染对象,尤其是人体和生物体的致癌、致畸、致突变以及改变生物习性等影响。

但是“基准”还不是“标准”。因为“标准”具有法律约束力,所以它必须考虑客观的实际情况,也就是必要性和可行性。首先是要考虑被保护海区的自然特点,比如被保护海区的自净能力和环境容量。同时还要考虑本地区社会经济的承受能力。因为如果“标准”定得过宽,环境健康将容易受到损伤;如果定得过严,社会治理污染源所付出的代价就可能超过它所能承受能力。因此,不论是考虑海区的自然特点,还是考虑社会经济的承受能力,都是在“基准”的基础上作出“标准”宽严程度的科学依据。

目前,不少国家都颁布有“海水水质标准”,有国家的、也有地区性的。例如日本1970年颁布了一个全国统一的水质标准(表5.1)。

表5.1 日本公共水域环境水质标准(1970年4月内阁会议通过)

注:水产一级为红海鲷、黄尾、海藻等水生物所需
水产二级为灰鲻、紫藻等水生物所需。
环保保护:不得引起沿岸居民不愉快。
1986年新规定,A、B、C三类海域COD值一律限制在1毫克/升。

而美国没有全国统一的标准,沿岸州都根据本地区的特点和需要制定了州一级的标准(如加利福尼亚州)(表5.2、5.3)。

表5.2 美国加利福尼亚州水生生物用水标准(海水部分)(1963年加利福尼亚州水质管理局颁布)

表5.3 美国加利福尼亚州海水水质标准(1972年7月6日生效)

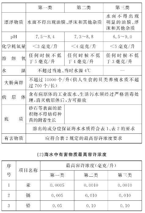
我国也于1982年颁布了《中华人民共和国国家标准·海水水质标准》(表5.4)。

表5.4 《中华人民共和国国家标准·海水水质标准》GB3097-82

注:无机氮和无机磷为防止暖流内湾海域产生“赤潮”的限制值;海水中放射性物质应符合GBJ8~74《放射防护规定》中露天水源的限制浓度。

注:第一类适用于保护海洋生物资源和人类的安全利用(包括盐场、食品加工、海水淡化、渔业和海水养殖等用水),以及海区自然保护区。

第二类适用于海水浴场及风景游览区。

第三类适用于一般工业用水、港口水域和海洋开发作业区等。

除《海水水质标准》外,一些国家还制定并颁布了《海洋生物体残毒标准》或《海产品食用标准》等。《海洋底质标准》尚不多见,目前只有日本对底质中的油类、硫化物和汞等少数几项指标规定了标准。