导文网
搜索
首页>
图书频道>
理学>
天文地球
地下空间综合评价
2025年09月26日
版权
第四节 地下空间综合评价
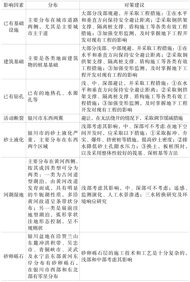
通过对各要素分析,确定其现状及变化趋势,并预测其危害性,提出了地下空间开发利用的对策建议,评价结果见图7-7和表7-1。
图7-7 银川市地下空间适宜性分层评价图
表7-1 银川市地下空间分层评价表
上一章
下一章
目录