附件二 评价指标(详见附表1~8)
附表1 地貌表
Tab.1 Geomorphological Table

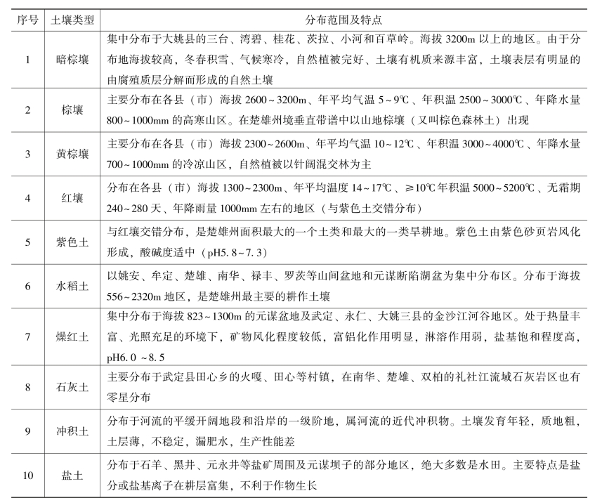
附表2 土壤类型表
Tab.2 Soil Type Table

附表3 坡向表
Tab.3 Aspect Table

附表4 坡度级表
Tab.4 Grade Table

附表5 坡位表
Tab.5 Slope Table

附表6 健康状况表
Tab.6 Health Status Table

附表7 干扰方式表
Tab.7 Table of Interference M odes

附表8 干扰强度表
Tab.8 Table of Interference Intensities
