报告一 湖北省通信产业发展科技战略研究
报告一 湖北省通信产业发展科技战略研究
研究依托单位 湖北省科技信息研究院
专题组长 李 勇
主要研究人员 杨立新 薛 飞 王芙蓉 刘应状
杨文铭 陈 翃 匡立伟 胡丽亚
一、通信产业发展现状与趋势分析
2009年发生了一件与通信产业密切相关的大事——素有“光纤之父”之称的华人科学家高锟与两名美国科学家共同获得2009年度诺贝尔物理学奖。1966年高锟在《光频率介质纤维表面波导》论文中开创性地提出了光导纤维在通信中应用的基本原理。1981年,首个真正的光纤信息传输系统问世,通信产业面临划时代的改变。高锟以“光通信领域涉及光纤传输的突破性成就”获诺贝尔物理学奖的同时,湖北的“武汉·中国光谷”由于在光通信、移动通信、激光等领域具有全国领先实力,已经发展成为我国最大的光纤光缆、光电器件生产基地和最大的光通信技术研发基地。光纤光缆生产规模全球第二位。
预计信息技术仍然是未来15年全球科技革命的主导力量,信息产业将继续保持在高技术产业中的龙头地位。信息技术创新集中于宽带互联、无线网络、新型实用移动通信等领域,光纤到户、超3G、IPTV等技术将于3至5年内实现规模商业应用。
信息产业商业模式创新不断涌现,软件外包、信息服务等新型业态的出现使得信息产业向服务转型趋势加剧。
(一)国内外通信产业发展现状
1.危机下的国际通信产业
2008年发端于美国的金融危机星火燎原般席卷全球,其影响穿透金融业,震荡着IT、地产、制造等各个行业。国际电子通信产业巨头加拿大的百年老店——北电网络,被这股风暴从悬崖边缘吹落!国际通信产业领域的兼并、重组、洗牌为我国电信业发展提供了难得的机遇,金融危机影响导致的全球通信市场投资的萎缩,也使得低成本高效能的中国通信设备制造商们在国际竞争中具有了更强的优势地位。
2009年,华为在北欧捷报频传,先后规模进入芬兰、挪威、瑞典北欧三国。另外,中兴也拿下荷兰皇家电信大单,为其扩容和升级位于德国和比利时的HSPA网络,并借此实现西欧这一全球高端市场的重要突破。
2.中国在国际通信业的地位显著上升
从电信网络规模和用户市场总量分析,近30年来,投资规模建设不断攀升,平均增长率在24.7%.2008年底,光缆线路长度677万公里,其中长途光缆线路长达80万公里,20年间增长近45%.2008年底,移动电话用户数增长到6.4亿,20年增长了84.7%,移动电话已经跃居世界第一。2008年底中国电话网络规模以后位跃居世界第一,2009年已经接近11亿。互联网规模不断加快,互联网实现了跨越式发展。2008年底,网络覆盖达到了31个省所有地区和大部分城乡,网民数从1997年62万人增长到3亿人以上,居世界第二。宽带网网民达2.7亿,占网民总数的92.6%,互联网普及率达到了22.6,超过全球平均数。(数据来源:工业和信息化部政策法规司副司长李国斌《中国通信业发展形势报告》)
中国提出的第三代移动通信3G标准TD-SCDMA,作为国际电信业普遍接受的三大3G标准之一,TD-SCDMA的确立首次将我国放到与欧美发达国家在电信领域同步竞争的地位,是我国电信史上重要的里程碑。
培育和发展具有强大国际竞争能力的电信解决方案供应商——华为与中兴通讯。截至2009年6月底,华为已累计申请专利39184件,电信解决方案应用于全球100多个国家,服务全球运营商50强中的36家。中兴通讯已向全球140多个国家和地区的500多家运营商提供优质的、高性价比的产品与服务,与包括法国电信、英国电信、沃达丰、澳大利亚电信、和黄电信在内的众多全球主流电信运营商建立了长期合作关系。
(二)湖北通信产业发展现状
截至2007年底,湖北省邮电通信业完成邮电业务总量530.94亿元,比上年增长16.1%;长途光缆线路总长度2.32万公里;全省电话普及率56.6部/百人,固定电话拥有量为71.77部/百户,移动电话拥有量为130.65部/百户;全省电视机拥有量为123.5台/百户;全省计算机拥有量为28台/百户;全省计算机宽带互联网用户242.8万户,网站34990个。(数据来源:2008中国信息年鉴)
一是电信业务总量与业务收入之间差距持续扩大,电信行业发展惠及百姓。从下面的统计表可以看出,业务总量增长速度远高于业务收入的增长速度,量收不平衡现象持续增大,量收差距由2005年的2.00倍、2006年的2.13扩大到2007年的2.42倍。量收不平衡现象从一个侧面表明,由于电信业务市场同质竞争激烈,电信资费水平逐年下降,全省电信资费整体水平大幅下降,2007年底比2006年底下降11%,比2002年底下降49.4%,使广大电信用户分享到电信改革与发展的成果。
2005-2007年电信业务总量与业务收入发展比较

二是电话用户规模继续扩大,但固定电话用户出现萎缩,移动电话用户保持较高速增长,用户结构进一步优化。2007年全省新增电话用户212万户,电话用户达到3219.5万户,其中固定电话用户达到1278.9万户,移动电话用户达到1940.6万户。全省电话用户总规模继续保持全国第十、中部第二的领先位置。
2007年,全省固定电话用户首次出现负增长,固定电话用户较上年末减少45.3万户;移动电话用户则较上年末净增257.3万户,较上年增长15.3%.
2007年,全省电话用户结构进一步优化:在固定电话渐现萎缩的同时,方便快捷的移动电话优势不断巩固,移动电话用户的市场份额从2006年的56%上升到2007年的60 %。
三是宽带业务迅猛发展,互联网用户结构明显改变,互联网上网普及率水平逐年提高。2007年,全省互联网宽带上网用户达到242.8万户,新增62万户,较上年增长34.6%.传统拨号上网及专线上网业务逐步萎缩,用户结构明显改变:
2005-2007年互联网用户结构分析

由上表可以看出,宽带上网已成主流。随着宽带上网业务的迅猛发展,我省的互联网上网普及率也得到不断提高,2007年全省上网人数比例达到12.4%,较2006年提高3.1个百分点。
四是村村通工程向自然村延伸,农村信息化建设稳步推进。在信息产业部的指导下,在湖北省委、省政府的正确领导和大力支持下,继2006年全面完成全省行政村“村村通电话工程”之后,2007年村通工程向自然村延伸,2007年全省实现了120个20户以上自然村通电话,全省自然村通率达到98%,超额完成部下达的工作任务。2007年,全省有73.7%的行政村开通互联网,50.4%的行政村开通宽带上网。互联网业务在农村地区得到发展,适合农村用户消费特点的资费套餐也不断增多,“1234兴农计划”、“农信通”、“农业新时空”等服务于农村经济文化生活的业务显现出蓬勃生机,农村信息化水平明显提高。
五是电信业的快速发展成为促进全省经济发展的重要力量,人均电信消费持续增长,对地方经济发展的贡献不断提高。2007年全省电信业务收入226.8亿元,较上年增长13.1%;完成电信增加值137.9亿元,较上年增长6.6%,占湖北省GDP的1.5%;缴纳地方税金16.8亿元,较上年增长49.7%。
2007年全省电信业服务市场规模达到226.8亿元,通信建设市场规模达到77.9亿元,通信终端销售市场规模(以手机和固定电话机估算)约90.6亿元。全省人均电信消费额己达到523元,较上年增长10.1%.其中服务消费374元,较上年增长12.6%;终端消费149元,较上年增长4.2%。
(三)通信产业发展趋势
1.无线通信领域的技术标准竞争
2G、2.5G、3G、LTE、4G无线通信分代标准一路演进。“标准为王!”,通信领域的至高利益准则激励着所有的竞争参与者在这个产业制高点上浴血奋战。尽快打造一个国际认可、业界支持、用户广泛的通信标准将为其拥有者(拥有国)带来持续而巨大的经济利益,其巨大的推动作用同时表现在巩固产业地位、延长产业链条等多方面。
2009年,中国无线通信3G网络正式商用,并同时开放CDMA2000、WCDMA、TDSCDMA三种标准展开竞争。其中TD-SCDMA作为第一个由中国提出的、以我国知识产权为主的、被国际上广泛接受和认可的无线通信国际标准。这是我国电信史上重要的里程碑。负责经营TD-SCDMA网络的中国移动通信集团公司也已成为世界最大的无线通信运营商。
无线通信的3G时代已经降临,4G时代也隐约可见。3G时代的标准竞争已清晰明了,中国通信业成功打入产业标准这一高端领域并割据一方。3G向4G时代推进的过程是技术的演进更是国家抢占产业技术高地的竞争。目前从产业发展层面分析,始于2004年3GPP多伦多会议的LTE (Long Term Evolution,长期演进)正逐步成为通向4G时代的主流之路,其次是802.16m的WiMAX路线,以OFDMA(正交频分复用接入) 为技术基础的UMB已走向落寞。中国联通的WCDMA、中国移动的TD-SCDMA均处于LTE路线图中,中国电信不幸的CDMA2000却看不到UMB的曙光。
2.下一代网络
物联网(The Internet of things)、泛在网、下一代网络NGN(Next Generation Network),新的网络概念引导着描绘着人们对未来新网络生活的前景。以对万物信息感知为特征的物联网,中国与德国、美国、韩国一起,成为国际标准制定的主导国之一,并且是世界上少数能实现产业化的国家之一;无所不在、无所不包、无所不能的泛在网从发展目标来看雄才大略,从目前的技术储备来看还困难重重;以软交换技术为核心的下一代网络(NGN)是TDM的PSTN语音网络和基于IP/ATM的分组网络融合的产物,现有的3G网络和发展中的4G网络也正与之融合,部分技术已比较成熟,国内外均已有实施部署的案例。
3.绿色通信
能源节约和碳减排在可预见的未来将是世界各国和各产业领域重点关注的发展方向。随着社会经济结构的不断演进,信息和通信(ICT)行业已经成为社会经济活动中能源消耗的重要环节。在信息化程度越高的社会中,信息和通信(ICT)行业能源消耗在全社会消耗的比重越高。绿色通信广义上是指将绿色理念渗透到整个通信产业链中,是环境意识、资源能源的有效利用和通信业的各个环节的交叉融合,其目的是使整个通信产业的资源消耗和环境影响最小。从技术上说就是采取何种能源优化的解决方案、先进节能的技术手段,从通信构架的各组成环节上降低能耗的行业战略导向。其中国际上的绿色沟通 (Green Touch™)是由贝尔实验室倡导组建的全球性联盟,致力于通过技术创新实现千倍提升通信网络能效的宏伟目标。
4.融合与分化
通信运营的方向,有融合有分化。以目前的发展趋势来看,融合是下一阶段发展的主流,主要涉及电信网、计算机网和有线电视网三大网络物理融合;涉及通信、计算、文化传播等业务的融合;各类信息终端的融合;最为关键的是异构网络、设备间通信协议的融合与平滑转切。
通信运营的融合将导致大量新兴业务的产生,专业化分工和协作将成为未来的主题词,在各种专业化生产的背后是大规模的协作。通信运营将完全融入到一个庞大的产业链条之中。
二、当前我省通信产业的优劣势分析
(一)湖北通信产业优势分析
1.湖北通信产业的产业及技术优势
湖北通信产业的优势特色领域主要表现在:长飞公司光纤制造、藤仓烽火光纤预制棒、烽火通信电信级多业务光接入设备、烽火网络电信级以太网多业务承载设备、武汉电信器件公司光纤到户用光电子核心芯片、武汉光迅光放大器与子系统、华工正源光子公司980nm泵浦激光器组件、长光公司50万线互联互通型光接入模块、武汉虹信3G直放站和拉远基站、凡谷电子3G基站射频设备、艾维公司新一代宽带无线移动通信网等。
湖北在光电子信息技术领域在国内具有举足轻重的作用和影响。武汉邮科院是国内最早能批量提供光通信器件的单位,在原来能提供连接器、滤波器的基础上,成为国内唯一规模化生产包括EDFA、隔离器、环行器等光电子有源和无源器件的单位。现在该院的光讯公司能提供更多品种、更多功能的光电子器件(如波分复用器/解复用器、光纤光栅等)。
武汉长飞光纤光缆公司是国内生产规模最大、在全世界也名列前茅的专业生产厂商,是国内唯一能自行生产光纤预制棒的单位,能生产多模、单模、非零色散位移光纤、色散补偿光纤、低水峰光纤等多种光纤,在国内30多家光纤光缆厂中独领风骚。湖北在光通信技术及相关元器件的研究力量在全国来说也颇具优势。武汉邮电科学研究院在光通信系统与网络技术上始终处于国内的优势地位,10Gb/s的多波长(16,32波长)复用已进入商用,还进行了10Gb/sⅹ160波的DWDM试验,总容量达到1.6Tb/s,这在国内已是顶级水平,实现了系统集成技术上的突破。
2001年武汉邮电科学研究院余少华博士向ITU提出的关于IP over SDH的两个建议被采纳,这是我国学者所提出的建议首次被ITU所接受,意味着国际光通信系统设备供应商必须依照我国提出的标准实施。目前,武汉邮科院烽火公司共承担国家863重大项目多项。
武汉邮电科学研究院电信器件公司、光讯公司在扩大有源和无源光电子器件生产规模的同时,不断扩大其品种,提升技术的层次,如正在推出光纤光栅、32波复用/解复用器、低成本EDFA、CWDM等产品,出口印度等国。同时也正在研究AWG、PLC等前沿的一些光电子器件。目前承担国家863计划项目9项。
华中科技大学在光电子器件与短距离通信技术方面有较强的优势,从国家“六五”科技攻关开始,之后又在国家从“七五”到现在“十五”863计划支持下,在国内率先研制成功“半导体光放大器(SOA)”、波长转换器、基于SOA的光开关。在20世纪80年代中,在国内率先研制出光纤耦合的光隔离器、光环行器、低成本的DWDM器件,并已将SOA技术转让给华工科技进行规模化生产。光互联技术与相关器件也是国内研究最早(从80年代开始)并取得成效的。华中科技大学的光存储,在国内也是名列前茅的,特别是并行光存储、近场光学光存储在国内处于领先水平,获得多项国家级奖励,在红外微透镜列阵与红外焦平面技术方面在国内也处领先水平。“十一五”期间,华中科技大学在光通信、光网络与技术、光存储、照明与显示等方面共承担国家973计划子项目3项、863计划项目,省市项目共计60余项。
武汉光电国家实验室是国家科技部于2003年11月批准筹建的第一批五个国家实验室之一,是国家科技部、教育部、湖北省、武汉市共同支持并依托华中科技大学组建的国家级创新平台。该实验室的建设和发展对湖北省光电子技术的发展产生了深远的影响。
在“武汉·中国光谷”开发区内已经出现了一大批新的原创性公司,从事光电子产品的研究与开发。如华中科技的正源光电子公司投资1.2亿元已批量生产光收发模块,并定位在生产半导体光放大器、半导体激光器等有源器件;天讯公司正在生产光收发模块;科地光通信公司主攻光电子器件封装技术、光开关和高速(10Gb/s)光收发模块;以回国人员为主创建的光通公司生产二极管激光器泵浦的固体激光器;长江通信集团正利用在美国留学人员的技术,研制新的光电子产品。
工业和信息化部召开2009年(二十三届)电子信息百强发布会,武汉邮电科学研究院以49.6154亿元主营业务收入位列第47位,长飞光纤光缆有限公司以30.3568亿元主营业务收入位列第74位,其上届排名分别为第50位和第71位,两家企业在国家电子信息百强排名中均有上升。
目前国家正加速通信设备制造业发展、加快新一代网络建设,这是湖北通信设备制造和通信技术研发的重要机遇。湖北应强力推进武汉国家光电子产业基地建设,发挥现有产业基础及研发优势,集中力量扶持骨干企业快速扩张,促进产品高端化、技术工程化、产业集约化,提高市场占有率,实现产业规模上新台阶,巩固光电子和通信设备的优势地位。
2.湖北通信产业的政策优势
武汉东湖高新技术开发区获批第二个国家自主创新示范区。
2009年12月,国务院正式批复同意支持武汉东湖高新技术开发区建设国家自主创新示范区。这是继北京中关村之后国务院批准的第二个国家自主创新示范区。国务院批复同意东湖高新区适用中关村科技园区的有关政策措施,包括开展股权激励试点、深化科技金融改革创新试点、支持新型产业组织参与国家重点科技项目、组织编制发展规划,以及实施优惠税收政策等。
而湖北通信产业的主体支撑企业及研发机构均落户于武汉东湖高新技术开发区,开发区的核心产业就是光电子及光通讯。武汉东湖高新技术开发区获批国家级自主创新示范区后,国家政策扶持、税收优惠、金融支撑等各方面力度迅速加强,产业聚集效应更加明显。湖北通信产业得益于国家自主创新示范区的政策支持,相对于其他地区具有明显的比较优势,在通信设备制造业加速发展、新一代网络普及应用的背景下面临着产业跨越式发展的历史机遇。
(二)存在的主要不足与劣势分析
一是企业数量少、规模小。从电子信息百强企业评比结果看,湖北省历届入选的企业只有武汉邮电科学研究院和长飞光纤两家。2009年武汉邮电科学研究院居第47位,长飞光纤居第74位,两家企业的主产品基本上相同,武汉邮电科学研究院主要生产通信传输设备、光纤光缆、电缆、光器件、无线接入产品,而长飞光纤的主要产品为通信光纤、通信光缆。(见表2-1)这两家企业营业收入总额相对于排名第一的华为技术有限公司分别为4.04%和2.47%。
表2-1 湖北省电子信息百强企业(2009) 单位:万元

(资料来源:中国电子信息百强企业)
二是科技活动人员所占比例不足,科学家和工程师比重高。湖北省电子及通信设备制造业科技活动人员数从2005到2007年基本稳定在5300~6400人,而全国从事电子及通信设备制造业科技活动人员的数量迅速上升,由2005年的169125人升至255824人,升幅51.26%.虽然湖北省电子及通信设备制造业科技活动人员从数量上来说并不理想,但科技活动人员中的科学家和工程师比重高于全国平均水平。(见表2-2)
表2-2 2007年湖北省电子及通信设备制造业科技活动人员情况

(资料来源:中国高技术产业统计年鉴2008)
三是金融资金介入不稳定,企业科技经费投入不足,对政府的依赖性较强,R&D的投入下降明显。以电子及通信设备制造业为例,2007年湖北省在该领域的投资占中部六省的32.37%,投资额度处于领先位置;其中政府投资所占比重达到14.21%,远高于全国水平3.05%.(见表2-3)同时,国内各地区金融资金在电子及通信设备制造业中参与程度差距明显,湖北2006年通信设备制造业科技活动获金融贷款有3409万,2007年此项为零。这说明,湖北省电子信息制造业企业利用金融资金能力不稳定,自身科技经费投入不足,对政府的依赖性很强。
表2-3 2007年电子及通信设备制造业科技活动经费筹集额 单位:万元,%

(资料来源:中国高技术产业统计年鉴2008)
表2-4反映的是2005-2007年电子及通信设备制造业R&D的投入状况。从表中可以看出,2005年湖北省电子及通信设备制造业R&D投入占全国比例为4.52%,到了2007年,就下降为2.48%,降幅为47.3%.(见表2-4)
表2-4 2000-2002年电子及通信设备制造业R&D投入 单位:万元,%

(资料来源:中国高技术产业统计年鉴2008)
四是科技成果水平不高。专利申请与授权数是反映一个国家和地区科技成果水平的重要指标之一。数据表明,湖北省电子及通信设备制造业2005年的专利申请数为全国的1.70 %,2007 年下降为 0.88%;2005年专利申请量占中部六省的67.23%,2007年下降为66.15%,从全国层面分析降幅巨大。从专利授权数看,湖北省2005年的专利授权数为全国2.81%,2007年下降为2.43%.(见表2-5)可见湖北电子及通信设备制造业研发实力犹在,但专利申请意识落后于全国发展状况。
表2-5 20005-2007年电子及通信设备制造业专利申请与发明专利拥有数 单位:项

(资料来源:中国高技术产业统计年鉴2008)
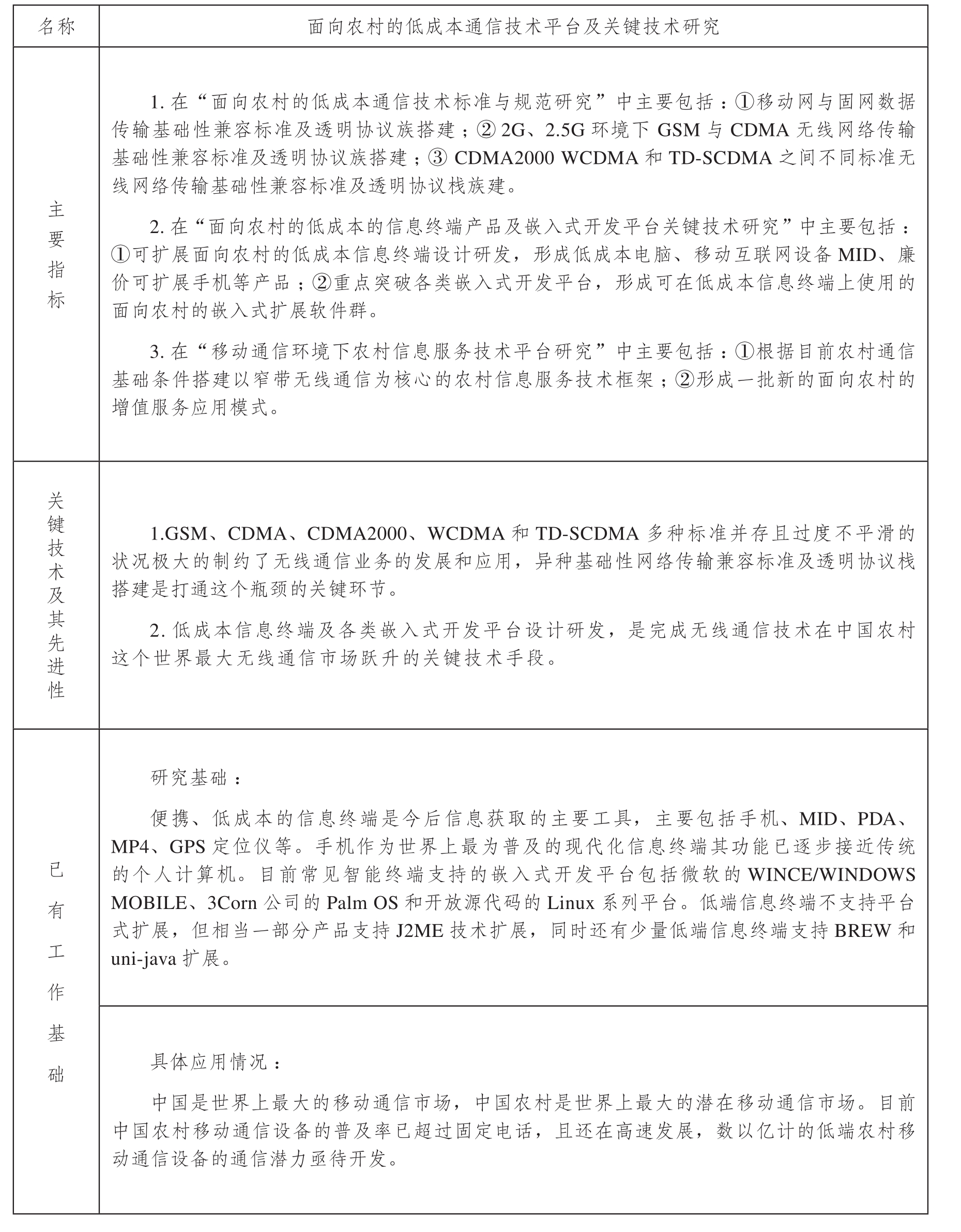
五是在宽带移动业务和网络关键技术方面研究力量不足。湖北省电子及通信研发机构在支撑宽带移动业务异构化、多媒体化、宽带化和互联网化过程中关键技术支撑力量不足。主要包括:①无法实现跨域融合服务。尤其是在一次业务会话过程中,端到端链路不断在异构移动网络域间切换时无法提供相应的业务;②移动业务服务质量较低。主要表现在移动环境中易受到带宽、时延、干扰和丢包率等因素的影响,服务质量难以确保,尚不具备通过转码、适配、传输及差错掩蔽等技术提高服务质量;③未能实现精确服务。目前还不具备通过搜索发掘用户的通信行为和兴趣爱好,从而在大规模的信息服务中为用户选择最适合业务的功能。
三、指导思想、基本原则和目标
(一)指导思想
深入贯彻落实科学发展观,以保增长、扩内需、调结构为主线,充分发挥通信产业的国民经济战略性、基础性和先导性产业作业,以“武汉·中国光谷”的加速发展和武汉东湖国家自主创新示范区的启动建设为契机,着力服务国家重大工程建设、服务国民经济与社会信息化主流需求,进一步强化以自主创新促技术大突破,强化以广泛市场应用促产业大发展;集成资源,重点突破,提高关键技术和重点行业的自主发展能力;以用促业,扩大出口,满足“两个市场”和产业平稳较快增长的根本需求;稳定发展,稳步转型,加快调整产业组织结构、产品结构和区域结构,实现产业持续健康发展。
(二)基本原则
坚持立足当前与谋划长远相结合。针对当前全球电子信息产业深度调整的形势,采取积极措施,保持产业的稳定增长。同时,着眼长远发展,集中优势资源,在重点领域取得突破,促进产业结构调整,加快发展模式向质量效益型转变。
坚持市场运作与政府引导相结合。充分发挥市场配置资源的基础性作用,加快完善体制机制,改善投融资环境,培育骨干企业,扶持中小创新型企业,促进产业持续健康发展。加快落实财税、金融支持政策,增强通信设备、新型器件、应用软件等重点产业的自主发展能力。
坚持自主创新与引资引智相结合。加快自主创新步伐,以系统应用为牵引,加速技术自主开发。继续加大力度吸引国际通信制造业和服务业投资湖北,加快完善通信产业链,拓展产业发展空间。(https://www.daowen.com)
(三)规划目标
未来5年,通信产业销售收入保持稳定增长,产业发展对GDP增长的贡献不低于0.5个百分点,累计新增就业岗位超过5万个,其中大学生就业3万人;
信息技术应用有效带动传统产业改造,信息化与工业化进一步融合;
骨干企业国际竞争力显著增强,自主品牌市场影响力大幅提高;
通信软件及其技术服务收入在产业中的比重稳步提升;
形成具有国际影响力、特色鲜明的产业聚集区;
产业创新体系进一步完善,核心技术有所突破。
新一代移动通信、下一代互联网、数字广播电视等领域的应用创新带动形成一批新的增长点,产业发展模式转型取得明显进展。
四、战略重点与主要任务
三网融合将是通信产业发展的重点,也是国务院再次申明的重点。今后一个时期市场潜力很大,融合技术、融合业务、融合终端,以及对两化融合的基础支撑,将是贯穿“十二五”规划的核心内容和主线,电信运营业的产业形态和市场形态都会发生巨大变化。围绕三网融合政策的松动,结合我省通信产业的现状及今后一个时期的需求,我省通信产业“十二五”优先发展将从五个方向展开,一是继续做强做大光通信产业,形成产业集群;二是3G技术规模化设备制造与4G技术预研究;三是开展融合技术研究,突破一批核心关键技术;四是通信类软件及信息增值服务业;五是围绕农村市场,开发一批适合农村的通信产品。
(一)光通信产业
1.发展目标
充分依托雄厚的基础性创新资源和产业基础,进一步巩固武汉光通信产业国内市场占有率第一的地位,积极扩大国际市场份额,积极促进产业链向上游关键技术、材料和核心器件延伸,大力开拓FTTX、RFID领域,发展电力、金融、交通等专用通信网络,建设光通信器件国家工程实验室,建成国内一流、国际知名的光通信研发和产业化基地。到2014年,光通信领域实现总收入750亿元。
2.发展重点
光通信器件:重点发展四氯化硅、四氯化锗等基础材料的检测提纯技术;小型化、低成本、低功耗、远距离、高速率和热插拔的光模块;AWG、DWDM、FBG、PLC、拉曼放大器等具有较大市场成长空间的光通信器件。
光纤光缆:光纤预制棒技术,单膜光纤外加套管技术,POF塑料光纤以及特种光纤、大规模带状光缆、浅海光缆、塑料光缆、室内光缆以及OPGW光缆等特种光缆。
光传输系统设备:以光纤到户、软交换为重点的相关传输设备;高速长距离大容量传输技术、城域网和接入网网络设备、光纤到户(FTTH)设备等。
3.重点项目
长飞光纤光缆有限公司的光纤第八、九期扩产及高精度光纤陀螺用保偏光纤项目,烽火藤仓公司的光纤预制棒项目,武汉邮科院的IPv6网络设备、NGN软交换系列产品、宽带IP综合业务接入系统、光纤到户(FTTH)传输设备及系统等项目,华工正源公司的LTE核心光器件和模块项目,普天通信公司的光通信电源项目,光迅科技的平面光波导集成器件项目,烽火富华的电力光电模块,凌峰科技的RFID,虹信公司的LTE,海创电子的新型石英晶体项目等。
(二)3G技术规模化设备制造与4G技术预研究
1.发展目标
抓住移动通信产业技术升级的机遇,以终端设备生产为基础,大力发展3G、4G、移动WiMax等新兴技术与产业,建设一个国家级移动通信工程中心和一个下一代互联网接入系统国家工程实验室,打造较为完整的移动通信产业链,发展成为具有国际竞争力的移动通信产业基地。到2014年,实现销售收入550亿元。
2.发展重点
重点发展系统设备及电子元器件、电池、模具相关配套产品,手机设计、测试及相关软件,3G通信系统设备及天馈系统、检测设备等配套产品,移动WiMax技术、系统及终端产品,未来宽带无线接入系统关键技术、应用系统及产业化。
打造一条以3G/4G技术为特色的,集终端、网络系统设备及软件、营运、增值服务为一体的移动通信产业链,建成新兴的移动通信产品的生产基地及相关配套产品加工基地,壮大移动通信产业群。
3.重点项目
武汉普天的3G设备项目,邮科院TD-SCDMA增强型室内分布系统设备研发,华中科技大学TMT-Advanced新型无线资源管理研究及验证等项目,多普达公司3G智能手机,中原电子数字集群、虹信公司3G直放站及覆盖系统、众友科技3G测试仪表、凡谷电子的天馈系统设备等项目。
(三)融合技术
1.发展目标
通过研究多网融合技术,逐步改变目前已形成多个相对独立电信网络的现状,促进固定电话网、移动网、有线电视网、H.323网、Internet网等网络的互相融合,打破这些网络纵向独立,每种不同网络有其特定的网络资源组成方式,并基于这些网络资源提供特定的功能和业务的格局。消除“一种业务,一种网络”,多种复杂协议、复杂网络共存,网络管理和维护成本很高,不利于网络资源尤其是传输资源的共享,不便于跨网络多功能综合业务提供的固有弊端。多种网络融合后,用户可使用任一终端(移动台、PDA、PC等)通过任一方式接入网络(WLAN、DSL、GPRS等),而且号码可唯一、账单可唯一,非常方便灵活;对于网络运营商或业务提供商来说,可以提供丰富、统一的业务,便于市场细分,扩大客户群和提高客户忠诚度,降低建设和运维成本;对于设备提供商来说,优化其研发进程、便于软、硬件的重用,能够提供更好、更丰富的通用的产品。通过融合技术、融合业务、融合终端,促进市场大繁荣,力争到2014年,实现各项业务收入1000亿。
2.发展重点
重点支持高速移动的第三代移动通信网与宽带无线局域网技术(UWB、WiMax)的融合;IP网络与有线电视网的融合;有线网络与无线网络的融合。
3.重点项目
华中科技大学有线网络与未来宽带接入系统融合、支持异构融合的宽带移动业务关键技术等项目。
(四)通信类软件及信息增值服务业
1.发展目标
大力建设光谷软件园,启动九峰光谷软件城建设,积极引进企业总部、研发中心、软件与服务外包以及增值服务业企业,进一步促进通信软件及信息服务业的发展,在政策上提供支持,建立起建立基于信息技术和网络的服务外包体系,通过整个软件产业的外包来进一步推动行业的发展,力争到2014年,实现销售收入500亿元。
2.发展重点
(1)研发设计
发展目标:研发设计业要大力发展研发、设计、检测服务和科技中介服务等环节,将东湖高新区打造成为“中部设计之都”的核心载体。到2014年,研发设计产业实现销售收入50亿元。
发展重点:不拘泥于具体的行业限制,重点发展研发业、设计业、检测认证和科技中介服务等环节。
(2)通信类软件及服务外包
发展目标:以软件城建设为抓手,以承接服务外包为重点,发展成为国际知名的软件产业基地和服务外包交付中心。到2014年,通信类软件及服务外包行业实现总收入400亿元。
发展重点:将重点发展通信类平台软件、应用软件、通信安全等细分领域,如浏览器、即时通讯、Java引擎、移动社交网络等。服务外包将重点发展应用软件外包、业务流程外包、设计研发服务等细分领域。
(3)信息增值服务
发展目标:要积极把握宽带互联、三网融合趋势带动的新兴产业机会,以培育中小企业为抓手,打造我国新兴的信息增值服务产业基地。到2014年,信息增值服务产业实现销售收入50亿元。
发展重点:重点发展与湖北移动通信产业链配套的增值服务企业,积极发展与进一步完善MMS/WAP/JAVA等2.5G业务,同时在3G条件下,大力发展移动搜索、手机音乐、3G无线定位、移动娱乐、视讯内容、数字内容提供等服务。
(五)农村通信产品
1.发展目标
针对农村种类多、地域广、分散性强、个性化服务的特点,重点开发多功能、低价位、系列化的廉价信息产品终端;不断强化、更新农村信息网络的建设,使手机与网络互相配合,不断提高农村通信发展和信息化建设水平;研发符合农村实际情况的信息产品,促进农村增值业务的发展。到2014年,农村信息产品推广实现销售收入40亿元。
2.发展重点
对现有农村通信网络平台改造升级,为三网融合打下良好的基础;基于J2ME的虚拟机技术开发多种适用于农村使用的信息产品终端;面向农村研发廉价的无线上网终端设备,如廉价3G上网本和移动通讯终端设备;面向农村开展个性化的增值服务业务,如农业技术wap服务、新品种推介、农业专家在线服务等。
3.重点项目
湖北联科信息工程有限公司的基于廉价手机的信息交换终端产品;湖北省农业信息化工程技术研究中心基于手机的农业专业搜索引擎;联合省内IT制造商和科研院所研发面向农村的廉价3G上网本和移动通讯终端设备;联合通信运营商开展农村增值服务业务。
五、保障措施
(一)跟进与对接国家科技重大专项
国家科技重大专项是国家下一代战略产业发展的主体内容,投入大,产业链长,对经济社会长远发展具有重要意义。要在省对接国家科技重大专项工作领导小组的指导下,不断完善对接国家科技重大专项工作的协调机制,及时跟进与对接国家科技重大专项,努力争取在未来全国战略产业竞争格局中的有利地位。各成员单位要高度重视,明确职责,组成专项跟进与对接领导小组,对口联系国家专项牵头组织的部委,整合全省资源和力量,一方面加大对国家科技重大专项的争取力度,积极组织有关单位开展申报工作;另一方面密切关注重大专项研发和产业化进展,将参与承接重大专项的企业和院所作为我省招商引资的重点,努力推进国家科技重大专项在鄂的实施,尽快在我省实现国家下一代产业布局的战略突破。
(二)围绕重点产业振兴,加快实施重大科技成果转化和产业化
结合落实中央扩大内需10项措施和电子信息产业调整振兴规划,加快推广实施重大科技成果,带动我省产业结构调整和发展方式转变。一是要充分发挥我省科技优势,围绕重点领域,抓紧组织实施一批基础条件好、投资拉动作用大的高新技术成果转化和产业化项目,积极争取国家高新技术产业化和重大成果转化项目和资金支持。二是要组织推广一批成熟的新技术、新装备、新工艺、新产品,有效促进产业升级、技术改造和节能减排,加快规模化、市场化应用,帮助企业改进工艺、升级产品、淘汰落后产能,推动产业结构调整和发展方式转变。三是要本着“应对危机、长短兼顾”的原则,结合产业振兴和扩大内需,加大对成熟技术和创新产品规模化、市场化的支持力度;加快与产业振兴和拉动内需紧密相关的在研项目的拨款和实施进度;加快已审议通过的与产业振兴和拉动内需紧密相关项目的立项启动和经费拨付。
(三)大力支持企业提升自主创新能力
面向企业资金、技术、人才三大需求,充分运用项目、政策、平台等手段,加大支持、服务力度,大力推进专项行动计划实施,支持企业提高自主创新能力。
一是科技投融资专项行动,重点面向科技型企业,推动建立科技与创业投资相结合、科技与银行信贷相结合的科技投入机制,综合运用创投引导、风险补偿、项目跟投、贷款贴息、担保补助、无偿资助等财政资金投入方式,充分发挥政府引导资金的放大效应和示范作用,积极引导创投机构的发展及向成长前期科技型企业投资,引导银行向科技型企业发放贷款,引导企业增加科技投入;以培育科技型上市后备企业为目标,组织创投机构和中介机构开展企业发展诊断咨询,联合证券公司、会计师事务所、律师事务所等对企业进行上市相关法律问题及专项财务辅导,积极推动我省一批企业进入“主板”或“创业板”上市。
二是产学研结合专项行动,围绕产业技术创新链,探索多种产学研深度结合的有效模式和长效机制。以骨干企业为龙头,以解决产业共性技术、形成产业核心竞争力为目标,建立一批产业技术创新联盟。以中小企业为重点,以承接科技成果转化、提高企业技术创新能力为目标,鼓励企业与高校或科研院所组建校企共建研发机构和开展技术创新合作。以高校、科研院所的重点实验室为基础,以引导高校科研工作与我省地方经济社会发展有机对接为目标,建立一批面向我省经济社会发展技术需求的产业技术创新基地。开展学科链与产业链对接,鼓励和促进科技优势与产业优势的融合,提升我省产业整体竞争力,增强经济发展后劲。
三是创新型企业建设专项行动,重点支持一批有创新基础与需求的中小企业,明确创建目标与任务,综合应用科技计划立项、融资服务、人才支持等多种方式,开展创新型企业建设工作,对企业组建技术创新平台、开展研究与开发的投入给予资助。充分发挥国有企业在技术创新中的引领和带动作用,积极鼓励国有企业成为国家和省创新型企业。
四是科技型中小企业成长路线图计划专项行动,进一步调整现有财政科技投入结构,增加对科技型中小企业技术创新的财政支持力度。继续发挥省级创新基金的作用,引领中小企业开展产学研结合和技术创新。积极争取国家项目和国家科技型中小企业成长路线图计划“示范区”专项试点,以促进建立特色产业技术创新联盟和特色产业集群为重点,推动建立同行企业技术创新协调机制。
(四)加快通信产业集群建设
开展创新型园区创建,建设创新服务平台,进一步营造创新创业环境。支持武汉东湖新技术开发区争创国家自主创新示范区,创建世界一流园区。加快推进我省通信产业特色基地建设,形成产业集群。
加快配套资本市场建设。推动东湖新技术开发区进入“三板”市场,开展非上市股份公司代办股份转让试点。以武汉光谷联合产权交易所为平台,完善、规范交易制度和体系,推动武汉东湖新技术开发区面向高成长、高风险的科技型、创新型非上市股份公司,开展股权挂牌转让和定向增发融资业务。完善武汉城市圈资本市场,巩固武汉城市圈的区域经济中心地位。
(五)强化创新服务公共平台体系建设与应用
重点依托省级科技基础条件平台的纽带作业,组织省内公共科技资源和创新基地开放共享。促进高校、科研院所科技资源向社会,特别是向中小企业开放共享,积极组织国家和省部级重点实验室、工程实验室、大型仪器设备共享网、工程技术研究中心、产业共性技术中心、科技信息共享服务中心等公共科技资源和创新基地向省内中小企业开放,发挥国家和省级各类科技支撑服务平台的作用。
(六)加强科技人力资源建设
引进高层次科技人才。落实《中共湖北省委、湖北省人民政府关于加强高层次创新创业人才队伍建设的意见》(鄂发〔2008〕19号),大力实施高层次科技创新创业人才培养、引进计划。开辟“绿色通道”,为国内外高层次科技创新创业人才来鄂工作提供“一站式服务”。为引进海外高层次人才提供工作条件和特定生活待遇。利用“华创会”等系列重大招商活动平台,支持和鼓励其在鄂创办企业或开展合作研究;吸引外资企业在我省设立研发中心,积聚一批科技创新创业人才,吸引优秀领军人才承担企业自主创新项目。引导一批海外和省内外高层次人才到企业全职承担科技创新任务,促进企业发展。
鼓励科技人员创办科技型中小企业。落实《湖北省人民政府关于深化改革创新机制加速全省高新技术产业发展的意见(试行)》(鄂政发〔2008〕33号),鼓励科研院所和高等院校的科技人员以科技成果、知识产权等无形资产入股的方式,参与创办科技型中小企业。调整现有财政科技投入,设立“初创科技型小企业专项”,采取无偿资助和资本金注入的形式,对科技人员初创期企业进行“天使投资”。设立青年创业基金,支持通信领域高校毕业生积极创业。加强创业辅导,组织开展创业者管理能力培训。
六、重大专项推荐(见推荐表一、二、三)
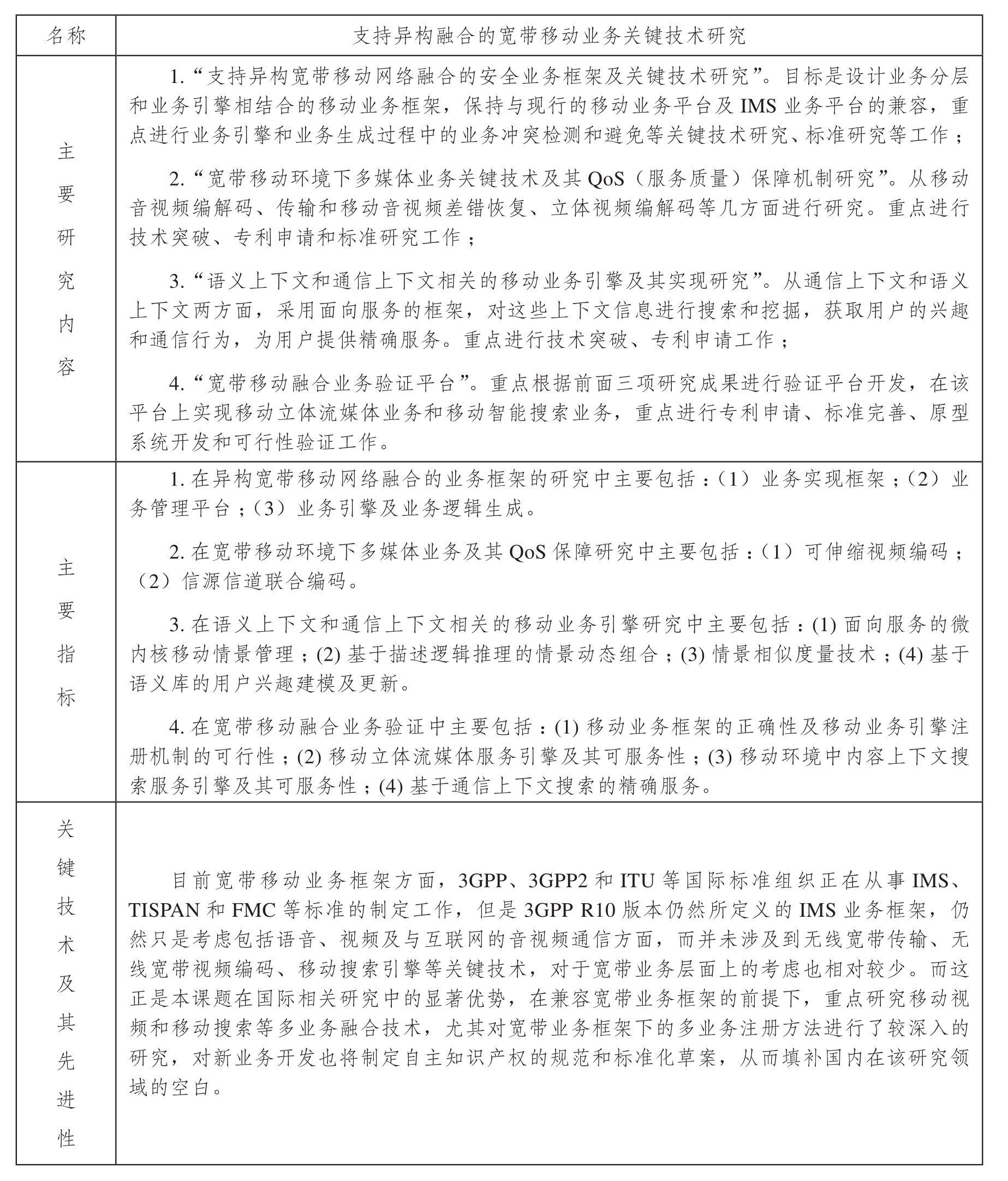
通信产业发展科技重大专项推荐表一

续表

续表

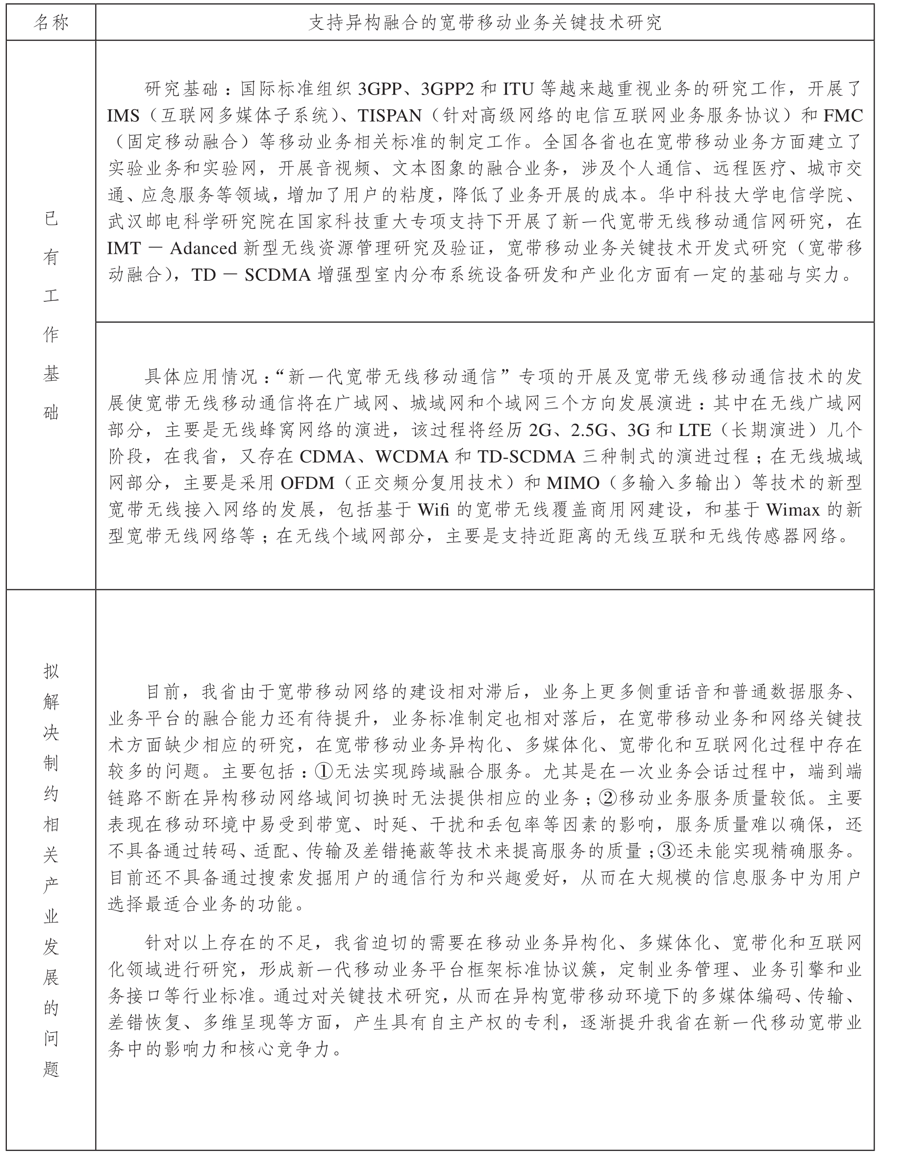
通信产业发展科技重大专项推荐表二

续表

续表

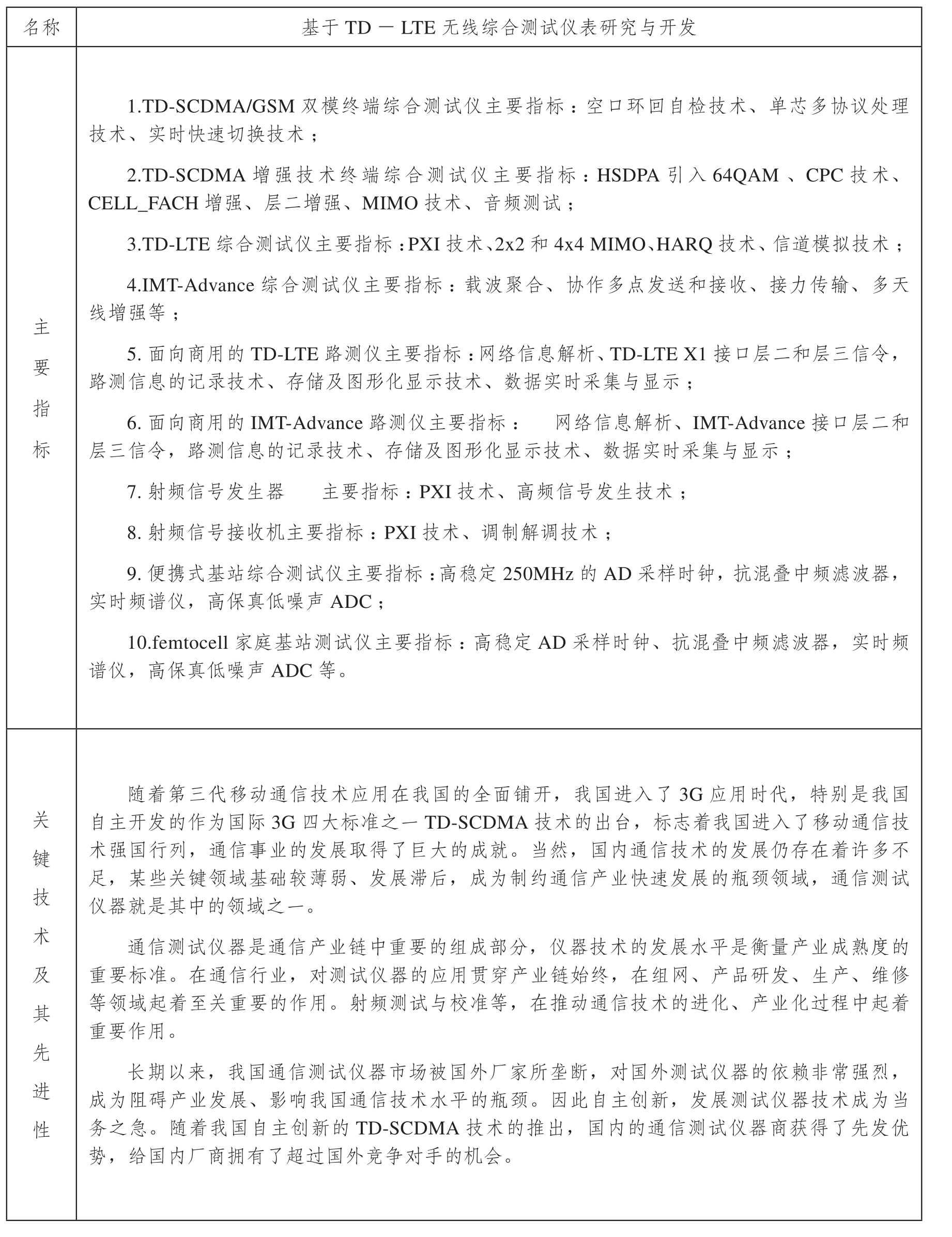
通信产业发展科技重大专项推荐表三

续表

续表
