报告五 湖北省地球空间信息产业发展科技战略研究
报告五 湖北省地球空间信息产业发展科技战略研究
专题组长:高修全
副组长:李建成 颜慧超
主要研究人员:李 超 苗作华 林志勇 李雪飞 杨卫明
唐 健 郭 妍 杜 进 林 馥 崔 俊
为使湖北省经济与社会在“十二五”期间有重大发展,根据省“十二五”科技发展规划编制工作的总体安排,项目组在省科技厅“十二五”科技发展战略专题研究方案要求指导下,对湖北地球空间信息产业发展科技战略进行了专题研究,以此作为省“十二五”科技发展规划编制的基础素材的一部分。
专题研究思路,是建立在充分讨论与分析方案要求,明确研究任务的基础上,按照地球空间信息领域的技术、产业及社会的发展需求,从纵向(历史沿革)、横向(国内国际同行)进行素材收集,仔细分析,找出规律,然后根据本省资源,设定可行目标,进而得出研究结果,提出建议。
在研究过程中发现,湖北具备在本领域技术资源的优势,亦有产业资源和市场资源,但客观上未能形成地球空间信息规模型产业。究其原因主要有:缺乏对市场发展的战略性科学规划;缺乏对基础平台建设的投入;缺乏对服务平台的建设;缺乏资源整合的理念;缺乏整合的手段,以及应用中间环节的断缺。尤其是缺乏一个合理科学的技术转化平台和创新应用的新模式。
项目组认为,本领域发展的主要瓶颈是信息源的数据和应用环节的断层,如RS原始数据和实时动态数据的获取,缺少类似苹果手机形式的移动终端,而这些都需要数额巨大的人、财、物的投入。因此,结合本省具体条件,结合感知地球的发展,结合领域资源,我们需要科学规划调整,要有一定的积累期,要创造一个很好的需求拉力,就像手机的出现创造了一个至今还在不断增长的手机市场应用模式一样,形成新的市场应用模式。
项目组认为,将本领域技术和产业,结合物联网的发展和应用充分整合,将会通过本地区特殊的地理位置和资源条件,形成良好示范效应,带来地球空间信息产业稳定发展的市场需求,创造良好的经济和社会效益,并能带动一批相关产业的兴起。
一、地球空间信息技术、产业及市场发展现状与趋势
地球空间信息:是指在地球空间范围内,以时空(时间和空间)信息为基础而形成的一切相关信息。
地球空间信息技术:是指以3S(RS遥感系统,GIS地理信息系统,GNSS全球卫星导航系统)及其基于空间位置信息服务LBS、无线传感器网络技术WSN、无线射频识别技术RFID、地球空间信息技术集成、地球系统数据网络等诸多技术的集合。利用这些技术,人类有能力获取时空信息,经处理、分析、存储、运算、管理及使用,达到共享这些地球时空信息资源,促进人类社会的发展。
以下描述地球空间信息主要技术、产业及市场发展、现状与趋势:
(一)RS遥感系统
遥感一词来自英语(Remote Sensing,RS),即“遥远的感知”。广义理解,泛指一切无接触的远距离探测,包括对电磁场、力场、机械波(声波、地震波)等的探测。实际工作中,重力、磁力、声波、地震波等的探测被划为物探(物理探测)的范畴。因而,只有电磁波探测属于遥感的范畴。
遥感是多学科相结合,利用航天或航空遥感器对陆地、海洋、大气、环境等进行监测与测绘的综合性很强的高技术,已广泛用于测绘、气象、国土资源勘察、灾害监测 与环境保护、国防、能源、交通、工程等诸多学科及领域,发挥了独特作用,经过半个世纪的探索和尝试,现已在实用化的方向上迈出了重要的一步。
从1960年4月1日TIROS-1气象卫星发射至今不到40年的时间里,遥感技术已经发生了根本的变化。主要表现在遥感平台、遥感器、遥感的基础研究和应用领域等方面。
纵观国内外尤其是发达国家,遥感技术的发展主要表现在以下几个方面:
1.遥感平台日趋多元化
遥感平台是指装载遥感器的运载工具,按高度,大体可分为地面平台、空中平台和太空平台三大类。地面平台包括三角架、遥感塔、遥感车(船)、建筑物的顶部等,主要用于在近距离测量地物波谱和摄取供试验研究用的地物细节影像;空中平台包括在大气层内飞行的各类飞机、飞艇、气球等,其中飞机是最有用、而且是最常用的空中遥感平台;太空平台包括大气层外的飞行器,如各种太空飞行器和探火箭。在环境与资源遥感应用中,所用的航天遥感资料主要来自于人造卫星。在不同高度的遥感平台上,可以获得不同面积,不同分辨率的遥感图像数据,在遥感应用中,这三类平台可以互为补充、相互配合使用。遥感平台的多元化为数据获取提供了便利。
2.高分辨率小型商业卫星发展迅速
小卫星,是指质量小于500Kg的小型近地轨道卫星,其地面分辨率可达5m,甚至1m。由于其研制和发射成本低廉,近年来发展非常迅速。IKONOS-2是美国Space Imaging公司于1999年9月成功发射的第一颗高分辨率商业小卫星,并已开始出售数据;Orbview3/4卫星是美国Orbital Sciences公司研制和即将发射的小型卫星,其空间分辨率为1m(全色)和 4-8m(多波段),其中,Orbview-4还为一个拥有200个波段高光谱传感器的卫星。高分辨率小型卫星具有较高的空间分辨率和高频率的、立体的观 测能力,其数据将是近年来商业服务最为活跃的数据源,在大比例尺图件制作、GIS制图和DEM立体图形制作等方面,均能产生良好的应用效果。
3.雷达卫星遥感日益受到青睐
雷达遥感由于具有全天候、全天时和具有一定穿透功能的特性,在遥感发展初期就受到国际社会的关注。1995年11月加拿大雷达卫星 RADARSAT-1的发射,标志着卫星微波遥感的重大进展,为建立一个能生存的国际遥感数据市场做出了重要贡献。RADARSAT-1除了有一个 地面 SAR数据接收站网之外,卫星上还载有磁带记录器,可以覆盖全球。同以前的卫星雷达成像器比较,RADARSAT-1为地面分辨率、成像行宽和波束入射角 提供了更宽的选择范围。它的 SAR扫描波束的成像行宽为500km,分辨率为100m,适于全球或区域尺度的综合观测;50 km的成像行宽和不足10m分辨率的精波束,对于局部详细研究是理想的。除了使RADARSAT-1 SAR数据的应用商业化和使这些数据适应于各类陆地和海洋应用之外,RADARSAT-1的大纲还从事于两个重要任务:第一任务的目标是对南极大陆提供第 一个完全的高分辨率卫星覆盖,由此所得的数据将在监测全球气候变化中起重要作用;第二个任务是对全球产生多次SAR覆盖,每一次都是全球动力过程的一个快 镜头。后一任务称为 RADARSAT-1的背景任务。在1 996年初开始的卫星正常运作之后,立即开始了这一任务,意图是建立全球多模式和多季节 SAR数据档案。一般说来,背景任务利用的是各种RADARSAT-1用户的数据要求得到满足之后剩余的卫星 SAR成像时间。
4.干涉雷达遥感技术发展迅速
干涉雷达遥感技术(INSAR)是一种用于测量高程、地面位移和地表变化的全新技术。根据雷达图像像对的获取方式不同,干涉雷达分为横轨、同轨和重轨3种方式。其中横轨和同轨方式将两部天线架设在同一飞行平台上利用两部天线之间的间隔,进行干涉处理。由于对天线间的距离有较高要求,所以通常用于机载平台。重轨方式在飞行平台上仅架设一部天线,同一遥感器或相同性能的遥感器在同一区域上空做两次探测,要求两次飞行轨道间有一定的间距,且飞行轨迹基本平 行、飞行器姿态稳定,因此,这种方式主要用于航天飞行器。目前可用于干涉雷达处理的卫星,如JERS、EPS1/2、RADARSAT等采用的都是这种方式。
5.航空传感器——成像光谱仪的出现
20世纪70年代以来,美国机载传感器技术发生重要革命,相继推出航空传感器—成像光谱仪,成 像光谱仪不但具有连续光谱(陆地卫星MSS、TM,SPOT卫星的光谱是离散的)成像的特性,而且还能描绘单个岩矿石的光谱曲线。它具有高空间分辨率和精 细的光谱分辨率的特征,能满足广大地质工作者的要求,目前,已广泛用于岩性、矿物填图。
6.推帚式扫描成像光谱技术
采用大型固体线阵或面阵探测器件 (CCD)的推帚式扫描成像光谱技术,将把传感器的性能提高到新的水平,它的成像机理使它的分辨率明显提高,如法国的SPOT卫星。SPOT卫星是世界上 首先具有立体成像能力的遥感卫星。在地质学应用领域,它可对岩性、构造等作更精细解译,而且可同时重复观测目标,成像周期短。SPOT图像精度十分高,分辨率高于 2 0m(短波红外:15-17μm),10m分辨率的全色通道改为 10m分辨率,波段范围为0.61-0.68μm的红色通道。HRV的波段由原来 3个改为 4个,并增加1个地面分辨率不低于1km扫描带宽约为2000Km的宽视扫描仪,这些将是SPOT4卫星的特点。
7.增强的专题绘图仪
美国的LANDSAT-7上的遥感仪有了改进,是增强的专题绘图仪 (Enhanced Thematic Mapper Plus,缩写为 ETM+),它测量地面反射或发射的太阳辐射,包括空间分辨率为15米的全色段和空间分辨率为60米的热红外信道。LANDSAT-7每25分钟就可得到一帧面积约为 185km×170km的图像,全球共划分为 57784帧。 LANDSAT-7还有一个378千兆比特的固态记录器,用于存储全球覆盖。高空间分辨率、高质量的辐射和谱鉴别率与 1 6天的重复周期相结合,提供了唯一的、可估计陆地覆盖的观察能力,其尺度是能清晰地看出人类活动的迹象。
8.多模态微波遥感器
多模态微波遥感器是我国第一台实验性的微波遥感系统,也是神舟四号飞船有效载荷应用任务中的重头戏。它不受云、雷、雨的限制,可以全天时、全天候工作,而且对土壤和植被具有一定的穿透能力。这次神舟四号飞船有效载荷应用任务是由3种微波遥感器担任“主角”,他们时微波辐射计、雷达高度计和雷达散射计。
遥感平台的多样化,传感器的推陈出新,使得遥感所能获取的数据在时间分辨率、空间分辨率上都有了很大的可选择性。也正是丰富的遥感数据源,为我们利用好这些数据为大众提供服务提供了契机,同时也带来了挑战。
我国已经成为遥感应用的大国,我国的遥感应用体系已经初步形成。在这个体系中,主要包括:
初具规模的国家对地观测系统;
具有较高运行水平的国家级资源环境遥感信息服务;
具有一定服务能力的重大自然灾害遥感监测评估系统;
具有良好实效的农作物遥感估产系统;
已见效益的全国土地资源遥感监测业务运行系统;
初步的国民经济辅助决策系统;
稳定运行的卫星气象应用系统;
比较完善的海洋遥感立体监测系统;
以及其它应用系统等。
虽然说我们已经是遥感应用的大国,但应用主要是范围外延,项目扩大,技术方法不成熟,精度不足,遥感技术突破不多。主要原因是基础研究薄弱,缺乏多学科人才的共同研究。从应用、技术研究两个层面和技术与应用之间的联结来分析,我们可以进一步研究当前存在的问题。
应用层面
(1)已建立不同规模的卫星数据接收和处理系统,业务运行系统基本上都是基于RS和GIS的集成应用系统,但应用模型开发还很不够。缺少面向评估和决策的专业应用模型;
(2)缺乏强有力的基础理论和运行性工具支撑,不能很好地满足应用需求;
(3)在网络应用环境下各种软件、工具和数据库不能很好地集成;
(4)自主的高精度数据资源缺乏,需要更高分辨率数据的应用技术,但必须考虑业务化运行系统的运行成本的可承受性;
(5)遥感业务运行系统建设的规范化和标准化还不够。在不同部门和不同应用领域中数据缺少连续性和一致性。新的数据源和技术难以嵌入应用于原有应用系统;
(6)数据资源是共同面临的大问题,包括遥感数据的稳定性和连续性问题及对基础地理、地质等数据存在公共需求问题。必须在管理层面上走数据邦联的道路,相互自愿,形成机制,共同受益;
(7)针对不同的业务,应由权威部门牵头,多家参与。当前存在重复投入和重复建设问题,加重了投资的浪费,加剧了数据来源间的不一致性。
技术研究层面
(1)不同的遥感业务、不同的数据源都需采用不同的技术路线;
(2)目视解译仍是遥感图像解译的主要手段,必须发展专家系统技术;
(3)基于多时相、多源遥感数据的变化检测、估计与分类是遥感应用处理中的共性关键技术,目前存在变化信息提取方法单一、与人工目视水平有较大差异、自动化程度低等问题;
(4)定量遥感基础理论与方法不足,表现为:实用的遥感模型不足,模型参数提取困难,反演理论与方法的实用化不够,基于先验知识的参数估计的实现中的数据源问题等。从定性、半定性半定量到定量,有一个必然的过渡过程。定量重要,但国内刚刚起步,基础技术突破力度与规模化应用还非常不够。波谱特征分析和面向专业应用的波谱特性库是提高遥感定量应用能力的重要基础;
(5)缺乏数据平台和数据验证结果,影响遥感技术的研究和应用水平;
(6)没有很好的国产遥感图像处理与应用软件,缺乏网络应用环境下各种软件、工具和数据库的一体化集成研究。
技术研究与应用之间
研究系统和运行系统间的差别太大,已有的技术成果不完善,大量的基于数据驱动的信息生产技术研究和面向应用的领域知识与模型开发难以有机结合,没有好的交钥匙的方法,缺乏定位明确、责任清晰和高效协同的技术研发与成果转移机制。这一现状不但限制了遥感信息生产技术研究成果的合格性,而且限制了对地观测和信息技术的推广应用。
研究与应用之间缺乏合理有效的链接,数据采集与数据应用之间的不关联,是造成遥感数据利用效率不高的主要原因之一。物联网是在计算机互联网的基础上,利用通讯技术,传感器技术等,构造一个覆盖世界上万事万物的“Internet of Things”。在这个网络中,物品(商品)能够彼此进行“交流”,而无需人的干预。通过物联网将遥感平台、传感器与应用之间建立动态智能的链接,实现遥感数据,地理空间信息这种特殊产品的按需采集、处理和应用。
RS与物联网——基于物联网集成的新一代遥感数据处理平台
卫星遥感已经称为获取空间信息的重要手段,是空间信息产业的重要组成部分,根据我国中长期规划,到2020年光我国发射的各类遥感卫星有100多颗,在轨运行达60多颗,目前市场上占据主导地位的遥感图像处理软件主要是国外进口的。其中ERDAS已出售软件套数超过5万套,国内用户已逾900家,国外软件目前还没有提供对我国自主数据源的遥感数据的技术支持,发展自主知识产权的卫星遥感信息处理技术与产品,是军民双方的共同需求。
建立基于物联网集成服务的新一代遥感数据处理平台,为遥感数据的处理、分析和智能化应用提供技术支持。
(二)GIS地理信息系统
GIS是20世纪60年代中期发展起来的技术。它最初用于解决地理问题,至今已成为一门涉及测绘科学、环境科学、计算机技术等多学科的交叉科学。
1963 年加拿大测量学家R.FTomlinson 首先提出了地理信息系统这一术语,并建成世界上第一个GIS-拿大地理信息系统CGIS,并用于自然资源的管理和规划。不久,美国哈佛大学提出了较完整的系统软件SYMAP。这可算是GIS的起步。
20世纪70年代以后,由于计算机软硬件水平的提高,促使GIS朝着实用方向迅速发展,一些经济发达国家先后建立了许多专业性的GIS,在自然资源管理和规划方面发挥了重大的作用。比如1970至1976年,美国国家地质调查局就建成了50多个信息系统。其他国家,如加拿大、德国、瑞典和日本等相继发展了自己的GIS。
20世纪80年代后兴起的计算机网络技术使地理信息的传输时效得到了极大的提高,它的应用从基础信息管理与规划转向更复杂的实际应用,成为辅助决策的工具,并促进了地理信息产业的形成。到1995年,市场上有报价的GIS软件已达上千种,并且涌现出了一些有代表性的GIS软件。
我国GIS 的发展较晚,经历了4个阶段,即起步(1970—1980)、准备(1980—1985)、发展(1985—1995)和产业化(1996年以后)。目前GIS已在许多部门和领域得到应用,并引起了政府部门的高度重视。从应用方面看,地理信息系统已在资源开发、环境保护、城市规划建设、土地管理、农作物调查与结产、交通、能源、通信、地图测绘、林业、房地产开发、自然灾害的监测与评估、金融、保险、石油与天然气、军事、犯罪分析、运输与导航、110报警系统、公共汽车调度等方面得到了具体应用。一批地理信息系统软件已研制开发成功(如GeoStar,CityStar,MapGIS等),一批专门从事GIS开发的高新技术产业相继成立。
40多年以来,GIS理论与技术发生了翻天覆地的变化,应用也日益深入和普及,并呈现出与主流IT技术融合的强烈趋势,新的分布式、移动环境下的GIS解决方案不断出现,一种以空间信息服务为特征和载体的产业GIS-business正在形成。GIS正从一个应用于独立项目和部门的工具, GIS技术中的“S”正在由System (系统)向Services (服务)转变。也就是说,GIS正在从传统意义上的地理信息系统向地理信息服务发生偏转。
GIS发展历史表明, GIS技术发展是随着信息技术的发展而发展的,纵观GIS理论和技术研究主要集中在三维模型、空间时态目标模型、线性参考模型等方面。
3-DGIS:3-D GIS核心是CAD模型和数据库管理,关键是三维建模和数据库连接。目前3-D GIS有2个研究方向,一是从数据库出发,强调数据管理、属性查询和空间分析;二是从VR出发,强调三维建模和虚拟表现。3-D GIS正从单机扩展到多机并行运行,从桌面扩展到网络,从局部模型扩展到全球资源探索。
时态GIS:传统的GIS只涉及地理信息的两个方面—空间位置和属性定义,对数据进行静态或准动态的数据库管理,是二维或三维的信息表现;在数据库更新时,过时的数据将从数据库中删除。时态GIS(TGIS)则强调数据的时态,即三维标识加时间概念,既要求保证数据库的现势性,又强调历史资料的重要性,可以提供任何时刻和时间段的数据,是四维的信息表现。目前,TGIS技术还在发展之中,流行的做法是在现有数据模型基础上加以扩充,在关系模型(RDBMS)和对象模型(OODB)中引入时间属性。
线性参考系统:一般的地理参考系统是连续的各种坐标系统,直接以地理坐标进行空间定位,很多情况下,必须转换成本地位置,才能为一般市民所理解。线性参考系统则适合于道路、河流等线性系统的相对定位,更符合日常生活中的定位习惯和要求。
网格技术与空间信息处理结合:1992 年, Goodchild 等提出了一种全球地理信息系统的层次数据结构, 其思想在后来Dutton的全球层次坐标网格体系中被采用和发展。1998年,Sahr 和White 讨论了离散全球网格系统(discrete global grid system ,DGGS) ,阐述了以经纬度划分地球网格的方法,以及将地球看成多面体,用四面体、立方体、八面体、12面体和20面体等5 种理想的立体型状模拟地球,并逐级划分地球的全球网格方法。2000年,Dutton 在Goodchild 思想的基础上提出全球层次坐标(global hierarchial coordinates)方法,通过对地球进行八面体的四分三角形网格(octahedral quaternary t rianlgular mesh ,O2QTM)逐级划分,形成全球多级网格(global multi2scalemesh) , QTM 使用称为Loc8 的二进制概念来描述位置信息。Dutton 讨论了Loc8 编码方法和结构,阐述了QTM 层次坐标系统。按QTM 层次划分,划分10 级得到约10km 分辨率级网格,划分20 级得到约10m分辨率级网格,划分25 级得到约1m 分辨率级网格,划分30 级得到约1cm 分辨率级网格。
CYberGIS:赛博空间(CyberSpace)目前在媒体中较多出现,它以计算机技术、现代通信、网络技术、虚拟现实技术的综合应用为基础,构造出一种人们进行社会交往和交流的新型空间,是一个人工世界。科学家预言未来的人们将在赛博空间里的信息海洋中生活,从一个节点到另一个节点,从一个信息源到另一个信息源进行信息交流和信息创造。世界各地的人民在全新的赛博空间中漫游.实现相互之间的通信、贸易和科教活动。
在赛博GIS中空间智能体(Agent)处于分布式网络计算环境中,感知并作用于这一环境,以各种不同的形式出现,实现空间数据的智能获取、处理、存储、搜索、表现以及决策支持。这种空间智能体拥有两种非常重要的能力:一是利用空间知识进行推理,二是可进化。它自动地接受用户以高级语言描述的指令,利用它能够感知并作用于所处的赛博空间的“本领”。通过与其他空间智能体的交互,为用户找到赛博空间中所需要的信息。
GIS技术未来的研究领域可分为如下几个主要方向:
空间数据库的准确性研究
地理信息数据中误差处理和不确定性错误处理的方法和技术,包括:不确定性误差模型;误差跟踪并对误差进行编码的方法;计算和表达在 GIS 应用中的误差;数据精度的评估;数据质量、元数据、数据标准等问题研究。
空间关系语言研究
以地理空间概念的规范化形式为基础,利用自然语言和数学方法,形成空间关系表达的理论;关于定位表达的计算模型;空间概念的获取和表达;拓扑关系的定义;空间信息的可视化;GIS 的用户接口。
海量空间数据库的结构体系研究
海量数据库中数据模型、结构、算法、用户接口等问题的实现方法;空间代数学;基于逻辑的计算机查询语言;元数据的具体内容和组织;数据压缩和加密方法。
空间决策支持系统
GIS 及其相关学科在决策形成中的作用;区域灾害问题解决的空间决策支持方法;空间决策支持系统的模型和数据;空间决策支持系统技术和实现;用户需求和组织等问题研究。
地理信息数据共享的研究
由地理信息和技术共享到空间数据共享;空间数据共享的理论研究;空间数据共享的场所;空间数据共享的处理方法。
空间信息的可视化研究
数据质量的管理和可视化表达构成研究;误差模型和数据质量指标;数据库中数据的质量管理;使内在表达和地图显示更容易的可视化工具;对数据质量信息的用户需求评估。
通过协作形成空间决策系统的研究
提供开发和评估工具,以解决复杂空间问题;建立知识获取方法;建立评估方案;确定协作方的相互联系方式;在相互作用的环境中解决冲突的方法。
技术只要有需求、有市场, 就会激励人们进行技术创新。由于人类生活, 如政府工作、企业经营、个人生活等, 对地理信息的需求非常旺盛, 人们对GIS技术创新的要求也越来越高。
GIS产业已成为强劲的生产力,正日益受到业界的深度关注和热切追捧,美国更将纳米技术、生物技术、地球空间信息技术列为当今社会最具发展潜力的三大新兴技术。
从产业发展层面看,世界上GIS产业发展异常迅猛。美国和德国、瑞典的GIS企业、教育科研机构遍布各地,有的已经形成成熟的市场化、产业化格局。
从政策层面看,世界各国,尤其是发达国家高度重视GIS产业的发展,将其视作为革命性的科技和经济的增长点,不断加强经济投入和政策扶持。如美国,仅密西西比州2007年就投入80多亿美元用于发展GIS产业。
中国的地理信息系统起源于20世纪80年代中期。80年代末,一些学校和研究机构在消化吸收应用国外地理信息系统软件的基础上,相继研制开发了一些地理信息系统原型。90年代初,中国研制一些实用的软件如Geostar,、MapGIS、CityStar、ViewGIS等,并开始在中国市场上推广使用。当前在我国GIS已深入到各行各业。据抽样调查,我国25个省市、19个行业中不同程度地使用了GIS。GIS的应用日趋广泛,已成为城市规划、设施管理和工程建设的重要工具,同时还进入到军事战略分析、商业策划、移动通信、文化教育乃至人们的日常生活当中,其社会地位发生了明显变化。而在国外GIS技术的发展和应用已进入相对成熟、稳定时期,应用范围涉及政府管理、专业领域和社会公众等许多方面。
虽然我国GIS发展很快,但是应该注意,我国GIS的产业链还没有形成,没有形成规模产业。当前我国GIS产业主要可以分为4类:
平台产业(如:超图,esri);
二次开发产业(如:北京圣地英才、北京数字空间、北京佰信蓝图);
导航(3S企业)和网站运营S产业等(如:高德);
开展GIS业务的相关产业(如地产咨询公司由于业务需要而发展gis开发)。
我国GIS产业规模还比较小,许多企业还喜欢“通吃”,从软件开发、数据采集、系统集成,应用开发,到销售服务,无所不包。没有形成产业的上游、中游和下游。发展我国GIS产业,产业链的形成是必然趋势,而产业链的形成和发展,必须依靠开放与合作。如:
城市研究:GIS技术在城市研究中的应用很即综合运用GIS技术、遥感技术、数学模型,研市空间扩张模式、诱导因素、产生问题和发展对策。如卡尔加里大学运用细胞自动机模型(Cellulautomaton model,简称CA模型)模拟卡尔加里市城市扩展蔓延趋势及对农业用地、湿地的影响。
社会研究:GIS在社会问题研究中的应用,有助于从繁杂的社会现象中发现其空间分布的规律。如渥太华大学开展的少数民族人口移动研究、城市化与城乡收入差距研究,卡尔加里大学开展的社区公众参与研究、联邦选举选民分布与倾向性研究。
交通GIS:GIS在交通研究中的应用历史悠久, 规划GIS:GIS在规划中的应用,除非常普遍的区划与法定图则(Zonning)外,还应用于社会经济规划。如渥太华大学开展的加拿大国际发展署资助研究项目—“生态系统评估管理(EAM)与中国西部农村发展—为建设中国西部新农村创建一个和谐的自然和社会环境”,运用GIS、模糊数学等综合研究社会经济发展中的自然条件和人文因素。
环境GIS:环境保护在加拿大受到高度重视,GIS的应用有助于研究环境问题的空间分布。例如,约克大学开展的多伦多地区水体质量监测与网上发布研究、核废料埋放选址与网上发布研究,将环境问题公之于众,接受市民监督;达豪斯大学开展的以多目标线性/非线性优化模型为基础的水体富营养化研究及固体废弃物填埋场地研究;康哥迪亚大学开展的自然灾害对环境、基础设施影响的研究。
Web GIS:Web GIS是当前GIS研究与发展的热点,是GIS从专业化走向大众化的重要发展方向,包括eMap(城市电子地图)、Online map store(网上地图下载中心)、Map locator(全球地图搜索)、Geographic exploration systems(三维地球资源探索),在北美都十分普及。另外,Collaborative GIS(合作式GIS)、Public Participate GIS(PPGIS,公众参与GIS)等internet GIS研究也在进行。
eMap:城市电子地图是一种本地化的网上定位查询工具,在北美应用极为广泛,成为市民、游客出门旅行的必备工具,可以根据地址、地址范围、地名位置、道路交叉口、社区、地籍描述、规划分区等进行准确定位、路径生成、信息查询等。常用的Mapserver有ESRI Arc IMS、Autodesk Mapguide、Intergraph Geomedia、Adobe SVG等。比较典型的有卡尔加里的eMap、温哥华的VanMap、渥太华的eMap、多伦多的onMap。
Map Locator engine:是一种全球范围的异地城市地图搜索定位服务,查询方式与一般的eMap相同,但定位精度相对较低,以满足导航需要为准。最成功的代表有Google maps、Yahoo!maps、MapQuest、MS live local(MSN)等。
Geographic exploration systems:是一种建立在影像地图基础上的全球资源探索系统,是新一代的GIS。典型代表是Google Earth。
GIS与物联网
物联网时代的GIS:物联网(The Internet of things)的概念是在1999年提出的,它的定义是:把所有物品通过射频识别等信息传感设备与互联网连接起来,实现智能化识别和管理。物联网是利用无所不在的网络技术建立起来的.其中非常重要的技术是RFID电子标签技术。以简单RFID系统为基础,结合已有的网络技术、数据库技术、中间件技术等,构筑一个由大量联网的阅读器和无数移动的标签组成的,比Internet更为庞大的物联网成为RFID技术发展的趋势。在这个网络中,系统可以自动的、实时的对物体进行识别、定位、追踪、监控并触发相应事件。在“物联网”这个全新产业中,我国的技术研发水平处于世界前列,具有重大的影响力。中科院早在1999年就启动了传感网研究,与其它国家相比具有同发优势。物联网的建设将为GIS带来新的市场机遇,物联网的用途广泛,如:(1)智能城市对城市的数字化管理和城市安全的统一监控。前者利用“数字城市”理论,基于3S(地理信息系统GIS、全球定位系统GPS、遥感系统RS)等关键技术,深入开发和应用空间信息资源,建设服务于城市规划、城市建设和管理,服务于政府、企业、公众,服务于人口、资源环境、经济社会的可持续发展的信息基础设施和信息系统。后者基于宽带互联网的实时远程监控、传输、存储、管理的业务,利用中国电信无处不达的宽带和3G网络,将分散、独立的图像采集点进行联网,实现对城市安全的统一监控、统一存储和统一管理;(2)智能交通利用全球卫星定位技术(GPS)、无线通信技术(CDMA)、地理信息系统技术(GIS)、中国电信3G等高新技术,将车辆的位置与速度,车内外的图像、视频等各类媒体信息及其他车辆参数等进行实时管理,有效满足用户对车辆管理的各类需求。测速通通过将车辆测速系统、高清电子警察系统的车辆信息实时接入车辆管控平台,同时结合交警业务需求,基于GIS地理信息系统通过3G无线通信模块实现报警信息的智能、无线发布,从而快速处置违法、违规车辆。(3)智能物流打造了集信息展现、电子商务、物流配载、仓储管理、金融质押、园区安保、海关保税等功能为一体的物流园区综合信息服务平台。信息服务平台以功能集成、效能综合为主要开发理念,以电子商务、网上交易为主要交易形式,建设了高标准、高品位的综合信息服务平台。,并为金融质押、园区安保、海关保税等功能预留了接口,可以为园区客户及管理人员提供一站式综合信息服务。另外还涉及智能农业、智能物流、智能校园、智能消防、工业监测、老人护理、个人健康等多个领域。
预计物联网是继计算机、互联网与移动通信网之后的又一次信息产业浪潮,有专家预测10年内物联网就可能大规模普及,这一技术将会发展成为一个上万亿元规模的高科技市场,所以物联网将为GIS的发展带来新的机遇。
(三)GNSS全球卫星导航系统
全球定位系统(Global Positioning System - GPS)是美国从20世纪70年代开始研制,历时20年,耗资200亿美元,于1994年全面建成,具有在海、陆、空进行全方位实时三维导航与定位能力的新一代卫星导航与定位系统。经近10年我国测绘等部门的使用表明,目前 GPS 的民用领域已经包括了陆地运输、海洋运输、民用航空、通信、测绘、建筑、采矿、农业、电力系统、医疗应用、科研、家电、娱乐等多个领域,而大家所熟知的汽车导航也只不过是其中的应用之一, 2007 年,我国 GPS 已进入全面爆发期。
GPS诞生背景
在卫星定位系统出现之前,远程导航与定位主要用无线导航系统。
罗兰—C:工作在100KHZ,由3个地面导航台组成,导航工作区域2000KM,一般精度200~300M。
Omega(奥米茄):工作在十几千赫。由八个地面导航台组成,可覆盖全球。精度几英里。
多卜勒系统: 利用多卜勒频移原理, 通过测量其频移得到运动物参数(地速和偏流角),推算出飞行器位置,属自备式航位推算系统。误差随航程增加而累加。覆盖的工作区域小,电波传播受大气影响,定位精度不高。
最早的卫星定位系统是美国的子午仪系统(Transit),1958年研制,64年正式投入使用。由于该系统卫星数目较小(5~6颗),运行高度较低(平均1000KM),从地面站观测到卫星的时间隔较长(平均1.5h),因而它无法提供连续的实时三维导航,而且精度较低。为满足军事部门和民用部门对连续实时和三维导航的迫切要求。1973年美国国防部制定了GPS计划。
历时20年,耗资200亿美元,美国于1994年全面建成具有在海、陆、空进行全方位实时三维导航与定位能力的新一代卫星导航与定位系统。该系统由空间段、地面段和用户段三大部分组成。卫星星座由分布在6个轨道面上的24颗卫星组成,目前在轨卫星27颗。GPS由美国国防部控制,可提供军民两种服务。军码定位精度10米,仅供美军及盟友使用;民码定位精度20米左右,平时向全球开放,战时能实施局部关闭。GPS在海湾战争中特别是科索沃战争中,对空中平台导航、武器发射瞄准、精确制导、打击目标定位等重要作战环节都起到了难以替代的关键作用。 该系统是目前最成功的卫星导航系统,在实际应用和产业化上处于国际垄断地位。GPS已经成为一个国际性的产业。尤其是从2000年5月1日24点开始,美国宣布中止了SA政策,促使GPS产业进入一个更加高速增长的时期。
GPS发展历程
第一阶段为方案论证和初步设计阶段。从1973到1979年,共发射了4颗试验卫星。研制了地面接收机及建立地面跟踪网。
第二阶段为全面研制和试验阶段。从1979到1984年,又陆续发射了7颗试验卫星,研制了各种用途接收机。实验表明,GPS定位精度远远超过设计标准。
第三阶段为实用组网阶段。1989年2月4日第一颗GPS工作卫星发射成功,表明GPS系统进入工程建设阶段。1993年底试用的GPS网即(21+3)GPS星座已经建成,今后将根据计划更换失效的卫星。
国内外相关发展现状
(1)GLONASS
20世纪70年代初,前苏联国防部也提出了全球导航星系统(GLONASS)的方案设想,1978年开始系统设计,1995年系统组网成功并投入运营,建设耗资40多亿美元。系统星座由分布3个轨道面上的24颗卫星组成,俄军方控制。GLONASS在系统组成、定位测速原理等方面类似于GPS,但在一些具体技术体制上也与其存在一定的差别。GLONASS可提供军民两种导航定位服务,民用精度50米左右,军码精度与GPS相当。
GLONASS的民用市场应用程度远不及GPS,但其军码系统已在其武器装备中普遍使用。由于俄罗斯近年来经济不景气,系统补网不及时,随着星座中卫星寿命到期失效,到2002年8月只有5颗卫星在轨工作。其中3颗(1组)为2000年10月发射,2颗为2001年12月发射。目前,从高技术战争需要出发,俄罗斯已下决心恢复和进一步发展该系统。俄政府于2001年8月20日通过了第587号“全球导航系统”联邦专项规划,明确了在2005年前恢复系统正常工作,并制订了2010年前GLONASS发展的详细计划。
(2)GALILEO
欧洲GALILEO计划,于1992年2月提出,2008年建成,计划投资约28亿美元,系统星座由分布在3个轨道面上的30颗卫星组成,是欧盟15个国家参与建设的民用商业系统。GALILEO系统提供3种类型服务,即:面向市场的免费服务,定位精度12~15米;商业服务,定位精度5~10米;公众服务,定位精度4~6米。其中后两种服务是受控和收费服务。欧盟寻求与俄和中国合作,希望分担其部分经费,以其产品占领市场。
(3)COMPASS
“北斗一号”系统1985年提出,1994年1月批准立项研制建设。系统于2002年1月1日试运行。系统的建成,填补了我国卫星导航定位领域的空白,打破了美国、俄罗斯在这一领域的垄断,使我国成为世界上第三个拥有自主卫星导航定位系统的国家。
“北斗一号”系统是我国自行开发研制,具有自主知识产权、自主控制的区域性卫星导航定位系统,适合中国的国情,其特点是将定位导航与卫星通信集成一体,可为服务区域内用户全天候、全天时地提供高精度、快速实时定位和双向报文通信服务。除了快速定位和短报文通信功能外,它还具有精密授时功能。同时,北斗系统融合了我国自主的GPS卫星导航增强系统的信息,可发布GPS差分改正信息和GPS星座完好性检测信息,提高GPS定位精度和位置信息的可靠性。
目前,国内基于“北斗一号”系统的“北斗运营服务平台”已经开通,标志着我国北斗大规模应用进入了实质性阶段,它将在我国的公路交通、铁路运输、航空航天、海上作业等领域发挥积极作用,并进一步推动国内GPS产业化的发展,对我国的国防和经济建设具有重大意义。
GPS应用
(1)测量
在测绘界,GPS技术已广泛应用于大地测量、资源勘查、地壳运动、地籍测量等领域。它利用载波相位差分技术(RTK),实时处理两个观测站的载波相位,精度达到厘米级。且GPS技术优势明显:测量精度高;操作简便;仪器体积小;便于携带;全天候操作;观测点之间无须通视;测量结果统一在WGS84坐标下,信息自动接收、存储,减少繁琐的中间处理环节。
(2)交通
航空:民航运输通过GPS接收设备,使驾驶员着陆时能准确对准跑道,同时还能使飞机紧凑排列,提高机场利用率,引导飞机安全进离场。
航海:今天很难想象哪一条船舶不装备GPS导航系统和设备,航海应用已名副其实成为GPS导航应用的最大用户,这是其他任何领域的用户都难以比拟的。GPS可进行自主导航、港口管理和进港引导、航路交通管理及跟踪监视。
陆路:GPS在车辆导航方面发挥了重要的角色,车载设备通过GPS进行精确定位,结合电子地图以及实时的交通状况,自动匹配最优路径,并实行车辆的自主导航,从而降低能源消耗,节省运行成本。
(3)应急救援(https://www.daowen.com)
利用GPS定位技术,可对火警、救护、警察进行应急调遣,提高紧急事件处理部门对火灾、犯罪现场、交通事故、交通堵塞等紧急事件的响应效率。特种车辆(如运钞车)等,可对突发事件进行报警、定位,将损失降到最低。有了GPS的帮助,救援人员就可在人迹罕至、条件恶劣的大海、山野、沙漠,对失踪人员实施有效的搜索、拯救。装有GPS装置的渔船,在发生险情时,可迅速定位、报警,使之能更快更及时获得救援。
(4)农业
当前,发达国家已开始把GPS技术引入农业生产,即所谓的“精准农业耕作”。该方法利用GPS进行农田信息定位获取,包括产量监测、土样采集等,计算机系统通过对数据的分析处理,决策出农田地块的管理措施,把产量和土壤状态信息装入带有GPS设备的喷施器中,从而精确地给农田地施肥、喷药。通过实施精准耕作,可在尽量不减产的情况下,降低农业生产成本,有效避免资源浪费,降低因施肥除虫对环境造成的污染。
(5)娱乐
随着GPS接收机的小型化以及价格的降低,GPS逐渐走进了人们的日常生活,成为人们旅游、探险的好帮手。通过GPS,人们可以在陌生的城市里迅速地找到目的地,并且可以最优的路径行驶;野营者携带GPS接收机,可快捷地找到合适的野营地点,不必担心迷路;甚至一些高档的电子游戏,也使用了GPS仿真技术。
军事应用
在军事领域,GPS也已从当初的为军舰、飞机、战车、地面作战人员等提供全天候、连续实时、高精度的定位导航,扩展到成为目前精确制导武器复合制导的一种重要技术手段。GPS是作航空,航海,陆上,导弹的定位用的导航系统。
GPS在军事上的应用主要有以下几个方面:
全时域的自主导航。GPS的主要功能就是自主导航,利用接收终端向用户提供位置、时间信息,也可结合电子地图进行移动平台航迹显示、行驶线路规划和行驶时间估算,从而大大提高部队的机动作战和快速反应能力;
各种作战平台的指挥监控。GPS的导航定位和数字短报文通信基本功能可以有机结合,利用系统特殊的定位体制,将移动目标的位置信息和其他相关信息传送至指挥所,完成移动目标的动态可视化显示和指挥指令的发送,实现战区移动目标的指挥监控。
精确制导和打击效果评估。GPS制导有精度高、制导方式灵活等特点,已成为精确制导武器的一种重要制导方式。在近几场高技术局部战争中,美军使用精确制导导弹和炸弹的比例比海湾战争时增加了近100倍,而它们全部或大部分都依靠GPS制导。GPS还可以对打击目标命中率进行评估。在装有GPS接收终端的弹药击中目标引爆的瞬间,触发用户机进行定位,并将位置信息和时间信息迅速传送到指挥中心,从而进行命中率评估,其评估效果已在伊拉克战争中得到充分检验。
未来单兵作战系统保障。主要利用定位和通信功能,为单兵提供位置信息和时间信息服务,同时可将单兵的位置信息实时动态传送到指挥机构,并及时向单兵发送各种指令,提高单兵作战和机动能力。在科索沃战争中,美军的F-117隐形飞机被击落后,由于飞行员配备了GPS接收机的呼救装置,从而使美军能抢在南联盟军队之前,在7小时内找到并救出飞行员。
军用数字通信网络授时。利用GPS可提供高精度授时,为军用通信网络提供统一的时标信息,从而使通信网络速率同步,保证通信网中的所有数字通信设备工作于同一标准频率上。
导航市场领域发展
随着全球定位系统的不断改进,硬、软件的不断完善,应用领域正在不断地开拓,目前已遍及国民经济各种部门,并开始逐步深入人们的日常生活。据相关报告显示,日本的GPS系统车载使用率高达59% ,欧美约为25%.而截至2005年底,中国配备GPS导航设备的汽车不足 10 万辆,与 2005 年 500 万量的汽车销售量相比,中国汽车的 GPS 系统车载率不到 2%.用户迫切的需求造成了巨大的市场空洞,时刻寻找着利润增长点的各大 IT 厂商也蜂拥而至,或彻底转型或拓展业务,开始抢占这个巨大的蛋糕。不但如此, GPS 产业的迅猛发展还同时影响了其他并行产业链的发展,并使其交叠融汇,这也使得大量带有 GPS功能的 PDA 、 MP4 、相机、手机等手持终端设备成为现今市场上的一大主流。
据近期ABI公司研究报告显示,2008年GPS功能的移动电话将产生 500 亿美元的收入,到 2012 年这一数字将达到 1000 亿美元。市场对这类手机的需求量也将由 2008 年的2400 万台增长到 2012 年的 5500 万台以上。可见不论是只有高端车型才能涉足的前装市场,还是面向大众消费的 PND 、 PDA 以及手机产品都取得了良好的发展,同样随着中国市场近两年汽车保有量激增以及 2008 年奥运临近,导航产业的发展更将呈现明显的“井喷”之势。
截至 2007 年,市场上出现的 GPS 品牌多达千余,除了诺基亚、摩托罗拉这样的手机巨头,和专注与此产业的神行者、奥可视等著名品牌外,其他小作坊出品更是多如牛毛。面对 GPS 这样的新兴产品,消费者在选购时更需要小心谨慎,选择那些正规的、有技术含量的、有历史积淀的品牌的产品。
与互联网普及这种典型的数字化应用相比,国土资源信息化对于普通老百姓来说显得较为陌生,似乎离我们的日常生活有很大距离。实际上,国土资源信息化既是我国国民经济与社会信息化的重要组成部分,也是实现国土资源管理现代化和促进国土资源事业发展的关键。其对于促进国家社会经济可持续发展,优化资源利用结构,保障国家资源安全,具有极为重要的意义,而我国的GPS产业也是从GIS慢慢衍生而来的。
1997年,国内第一家从事专业移动导航系统研发的凯立德公司正式成立,受政府委托建设中国自己的国家地理信息系统,并对商业用地进行实地测绘,至此国内GPS行业发展的大幕也被缓缓拉开。随着GIS产业的不断成熟,GPS的相关应用也随着国外GPS产业的逐渐升温而被重视,凯立德于99年首先进入了GPS领域。同年,另外一家通过国家甲级测绘资质的灵图也宣布成立,并开始了集软件研发、地图生产及相关服务在内的移动导航系统开发。2000年瑞图万方加入国内移动导航系统开发的队列,GPS软件研发队伍不断壮大。
如今相对于国际上对GPS的多方应用,国内确实有所不如。但是在GPS产业发展的初期,却同样处于一种无序状态。要知道,自1996年美国政府签署GPS总统法案,并确定GPS系统无偿开放给民间也仅仅几年时间,当时,虽然各大机构都很看好GPS未来的发展,但在国际上并无标准出台,这将对未来GPS的发展将造成极大的阻碍。所以在21世纪初,也就是2001年国际上开始制定国际通行GPS标准《ISO/TC204-WG3.4导航数据标准》,国内已有企业参加国际GPS标准制定并被载入国内GPS的发展史。
2002到2003年是国内移动导航系统厂商取经的两年。2002年四维图新正式成立,并且在当年应日本丰田公司的委托推出了一款真正的商业化导航电子地图产品。这款产品主要在丰田汽车公司的威驰车上,并得到了用户的广泛好评。通过这种“委托研发”的形式,国内的移动导航系统厂商开始有了实际的产品,虽然还没有完全摆脱国外汽车厂商的“操控”,但是对于国内的GPS产业发展来说,却是宝贵的经验。
2004至2005年令人振奋,因为在这两年间,通过GPS上游企业的不断努力和尝试国内首次完成了将专业级车载导航仪移植到便携终端的工作,实现了包括数码相机、PMP及手机在内的手持便携设备应用,这为GPS展现了一个更为宽广的舞台,摆脱了汽车的束缚,依靠手机等便携设备的移动性和便携性,一些物流监管、行车导航、设施搜索、定位监控,甚至紧急援助、野外求生等一系列应用得到了更好的发挥。2000年,国内首款支持手机的导航系统研制成功,这是国内GPS行业发展的一大标志性事件。
2006年被业界称为国内GPS产业发展的元年,国内的GPS产业实现了高速的增长。在这一年发生了两件标志性事件,首先是大量廉价PND方案发布,各大硬件厂商的生产成本得到了更好的控制,PND的价格由原来的天价慢慢走下神坛,给了普通消费者选择的机会,增加了GPS的普及速度。
另外一件就是国内第一张全覆盖电子地图发布,由于在2006年以前GPS的硬件制作技术已经相对成熟,但却没有一块完整的导航电子地图能够实现全国范围内的导航,可以说当时的GPS导航仪不是不可用,而是不好用,全覆盖地图的发布从根本上解决了GPS行业发展的一大瓶颈,解决了GPS普及上的一个难题。
2007年GPS井喷式发展,移动导航在非智能手机上的应用使产业的发展速度成几何级增长。据专家统计,PND当年的销量大概在百万台左右,而非智能手机的销量却在1亿台以上,非智能手机上的导航应用使得国内GPS产业的应用平台得到了进一步扩展,并真正让导航应用步入了千家万户。从1999年到2007年仅仅经历了8年的历程,但是整个GPS产业在国内的发展已经势不可挡。
2007年11月初,首届中国移动GPS产业峰会的召开,其背景正是中国智能交通的迅速发展,所带动的民用市场GPS的增长。汽车和手机等终端的普及,是移动导航渐热的又一客观条件。赛迪顾问提供的一份报告显示,2007年全球PND(便携式移动导航系统)市场销售量约达到1896万台,除了欧洲、北美和日本等发达国家市场继续保持较快增长外,中国等其他新兴市场成为拉动全球PND市场增长的重要引擎。这一高速增长也在智能手机、车载导航两个GPS应用最大的市场得以充分体现,2006年,中国GPS手机销售量为10.5万台,而2007年的前9个月中国市场总共销售了29.4万台。
截至2007年底,市场上出现的GPS品牌多达千余,除了诺基亚、摩托罗拉这样的手机巨头和专注于此产业的GARMIN任我游、新科等知名品牌外,其他小作坊品牌更是多如牛毛。面对GPS这样的新兴产品,消费者在选购时更需要小心谨慎,选择那些正规的、有技术含量的、有历史积淀的品牌的产品。
2008年1月17日,我国自主研制的“北斗”卫星导航定位系统开发出“北斗卫星危化品运输监控指挥系统”。这标志着我国北斗卫星导航定位系统民用开发与推广已进入加速启动阶段。我国成为世界上第三个拥有自主卫星导航系统的国家。我国北斗导航系统与美国GPS、俄罗斯格罗纳斯和欧盟伽利略系统一起,被联合国确认为全球卫星导航系统“核心供应商”。“中国北斗”已成为国际上一块响亮的民族品牌。
现有的GPS产品定位不再局限于导航功能,除了具备卫星同步精确定位、最佳路径搜索、同步语音导航、生活资讯查询等功能和城市地图精准导航之外,还会集移动电视、视频播放和电子相册等娱乐功能,并集蓝牙免提、倒车后视、TMC、电子狗、WIFI等实用功能于一身。
发展方向
未来的导航产业和市场将伴随着技术的演进和推动,呈现出更广阔的发展前景。在导航层面,我们预测会有如下的发展趋势:动态交通信息是导航产业的核心推动要素,较欧美和日本不同,中国的导航产品目前还停留在静态导航阶段,从本质上只解决了“如何从A点到B点”的问题,而没有解决“从A点到B点,怎么走更快”的问题。而据对最终消费者/潜在消费者的调查,后者正是用户最感兴趣的导航功能。以欧美日的产业发展状况来看,正是因为动态交通信息的出现和完善,加速推动了导航产业的快速增长。
由于有服务中心的配合,大大减轻了车载终端的压力,同时可以提供更周到全面、专用化和公众性的服务。车辆信息系统代表了车辆应用系统重要的发展方向,势必在将来数年内出现蓬勃发展的倾向。
导航与通信技术将全面融合。导航与通信融合的最典型代表是在蜂窝手机中整合导航功能,将其功能嵌入手机。A-GPS(Asisted GPS)技术,即用通信网络辅助GPS实现快速与恶劣环境(包括室内)条件下的定位,此定位技术可用于不同的环境。
导航终端发展将进一步向轻便化发展。导航终端的发展在近年来相当迅速,而且出现了向小型化、轻便化发展的倾向。随着芯片等硬件技术的不断完善,导航终端在技术上已经可以做得更为小型化。
(四)RFID无线射频识别技术
RFID技术是Radio Frequency Identifi cation的缩写,即射频识别技术,是一项利用射频信号通过空间电磁耦合实现无接触信息传递并通过所传递的信息达到物体识别的技术。
RFID系统主要由三部分组成:电子标签(Tag)、读写器(Reader)和天线(Antenna)。其中,电子标签芯片具有数据存储区,用于存储待识别物品的标识信息;读写器是将约定格式的待识别物品的标识信息写入电子标签的存储区中(写入功能),或在读写器的阅读范围内以无接触的方式将电子标签内保存的信息读取出来(读出功能);天线用于发射和接收射频信号,往往内置在电子标签或读写器中。
RFID技术的工作原理是:电子标签进入读写器产生的磁场后,接收解读器发出的射频信号,凭借感应电流所获得的能量发送出存储在芯片中的产品信息(无源标签或被动标签),或者主动发送某一频率的信号(有源标签或主动标签);解读器读取信息并解码后,送至中央信息系统进行有关数据处理。射频识别技术在低频段基于变压器耦合模型(初级与次级之间的能量传递及信号传递),在高频段基于雷达探测目标的空间耦合模型(雷达发射电磁波信号碰到目标后携带目标信息返回雷达接收机)。
RFID按应用频率的不同分为低频(LF)、高频(HF)、超高频(UHF)、微波(MW),相对应的代表性频率分别为:低频135KHz以下、高频13.56MHz、超高频860~960MHz、微波2.4~5.8G。目前,实际RFID应用以低频和高频产品为主,但超高频标签因其具有可识别距离远和成本低的优势,未来将有望逐渐成为主流。
1. RFID技术发展历史
RFID的出现可追溯至20世纪30年代,当然其基本技术无线电射频技术还可以追溯至1897年Guglielmo Marconi发明无线电的时候。RFID采用与无线电广播相同的物理原理来发射和接收数据。
早期RFID技术很早就和军事联系在一起。20世纪30年代,美国陆军和海军都面临着在陆地、海上和空中对目标的识别的问题。1937年,美国海军研究试验室(U.S. Naval Research Laboratory (NRL) )开发了敌我识别系统(Identifi cation Friend-or-Foe (IFF) system),来将盟军的飞机和敌方的飞机区别开来。这种技术后来在50年代成为现代空中交通管制的基础。并且是早期RFID技术的萌芽,而优先地应用在军事、实验室等。
20世纪60年代后期和70年代早期,有些公司(如 Sensormatic 和 Checkpoint Systems)开始推广稍微不那么复杂的RFID系统的商用,主要用于电子物品监控(electronic article surveillance (EAS) ),即保证仓库、图书馆等等的物品安全和监视。这种早期的商业RFID系统,称为1-bit 标签系统,相对容易构建、部署和维护。但是这种1比特系统只能检测被表示的目标是否在场,不能有更大的数据容量,甚至不能区分被标识目标之间的差别。
70年代,制造、运输、仓储等行业都试图研究和开发基于IC 的 RFID系统的应用。比如、工业自动化、动物识别、车辆跟踪等等。在此期间,基于IC的标签体现出了可读写存储器、更快的速度、更远的距离等优点。但这些早期的系统仍然是专有的设计、没有相关标准、也没有功率和频率的管理。
80年代早期,更加完善的RFID技术和应用出现,比如铁路车辆的识别、农场动物和农产品的跟踪。
90年代,道路电子收费系统在大西洋沿岸得到广泛应用,从意大利、法国、西班牙、葡萄牙、挪威,到美国的达拉斯、纽约和新泽西。这些系统提供了更完善的访问控制特征,因为它们集成了支付功能,也成为综合性的集成RFID应用的开始。
从90年代开始,多个区域和公司开始注意这些系统之间的互操作性,即运行频率和通信协议的标准化问题。只有标准化,才能将 RFID的自动识别技术得到更广泛的应用。比如,这时期美国出现的 E-ZPass 系统。 同时,作为访问控制和物理安全的手段, RFID卡钥匙开始流行起来,试图取代传统的访问控制机制。这种称为非接触式的IC智能卡具有较强的数据存储和处理能力,能够针对持有人进行个性化处理,也能够更灵活地实现访问控制策略。
2. RFID技术发展现状
(1)全球RFID产业发展现状
美国政府是RFID应用的积极推动者,在其推动下美国在RFID标准的建立、相关软硬件技术的开发与应用领域均走在世界前列。目前,美国、英国、德国、瑞典、瑞士、日本、南非等国家均有较为成熟且先进的RFID产品,RFID被广泛应用于工业自动化、商业自动化、交通运输控制管理等众多领域,如汽车及火车交通监控、高速公路自动收费系统、停车场管理系统、物品管理、流水线生产自动化、安全出入检查、仓储管理、动物管理、车辆防盗等场合。随着RFID技术的发展演进以及成本的迅速降低,RFID技术应用领域不断拓展,产业规模正处于高速增长期。
目前的应用还集中在各种对RFID 成本需求不是特别高的领域,尚未真正进入物流的单品标识,但是,在欧洲的零售领域的应用似乎要领先一步。世界著名的欧洲零售商麦德龙从未中断RFID技术的推广试验,欧洲排名世界第四的零售商Metro Group近期已将应用从后台搬到前台,真正进入到零售商场。
随着互联网和个域网的发展,呈现了赋予RFID 更丰富功能的趋势。比如,已经出现通过互联网来远程遥控工业应用和医疗应用电冰箱,通过RFID来实现对温度、冰箱内的物品数量以及变更情况等精密管理。通过将病人信息植入RFID中,低成本的远程医疗也开始出现。
从全球产业格局来看,目前RFID产业主要集中在RFID技术应用比较成熟的欧美市场。
①飞利浦、西门子、ST、TI等半导体厂商基本垄断了RFID芯片市场;
②IBM、HP、微软、SAP、Sybase、Sun等国际巨头抢占了RFID中间件、系统集成研究的有利位置;
③Alien、Intermec、Symbol、Transcore、Matrics、Impinj等公司则提供RFID标签、天线、读写器等产品及设备。
(2)全球RFID产业经济规模
2008年全球 RFID市场规模将从2007年的 49.3亿美元上升到 52.9亿美元,这个数字覆盖了 RFID市场的方方面面,包括标签、阅读器、其他基础设施、软件和服务等。RFID卡和卡相关基础设备将占今年市场的 57.3%,达30.3亿美元。来自金融、安防行业的应用,如非接触支付、门禁控制将推动 RFID卡类市场的增长。
全球标签使用数将达到21.6亿个,2007年为17.4亿个,而2006年仅为10.2亿个。在所有 21.6亿个标签使用量中,强制性的货盘和货箱贴标应用的标签将为 3.25亿个,即占总量的 15%。除零售商强制要求应用外,零售业标签的总体应用量都呈上升趋势。
动物贴标应用快速增长,特别是中国和澳大利亚、新西兰等国家。2009年动物贴标应用将消费 900万个标签。 智能纸质标签是最主要的标签应用形式,据预测,到2018年,RFID纸质标签将占标签总数的 99.1%.
(3)全国RFID产业发展现状
我国的电子标签标准工作组成立于2005年10月,受当时的信息产业部领导,下设7个工作组,包括总体组、标签与读写器组、频率与通信组、数据格式组、应用组、信息安全组、知识产权组。目前其工作主要处于研究阶段,已立项的RFID标准主要是对应ISO 18000系列标准。
中国已经推出了系列RFID读写器产品,小功率读写模块已达到国外同类水平,大功率读写模块和读写器片上系统尚处于研发阶段。在应用系统集成和数据管理平台等方面,某些国际组织提出基于RFID的应用体系架构,各大软件厂商也在其产品中提供了支持RFID的服务及解决方案,相关的测试和应用推广工作正在进行中。中国在RFID应用架构、公共服务体系、中间件、系统集成以及信息融合和测试工作等方面取得了初步成果,建立国家RFID测试中心已经被列入科技发展规划。
中国已经将RFID技术应用于铁路车号识别、身份证和票证管理、动物标识、特种设备与危险品管理、公共交通以及生产过程管理等多个领域。
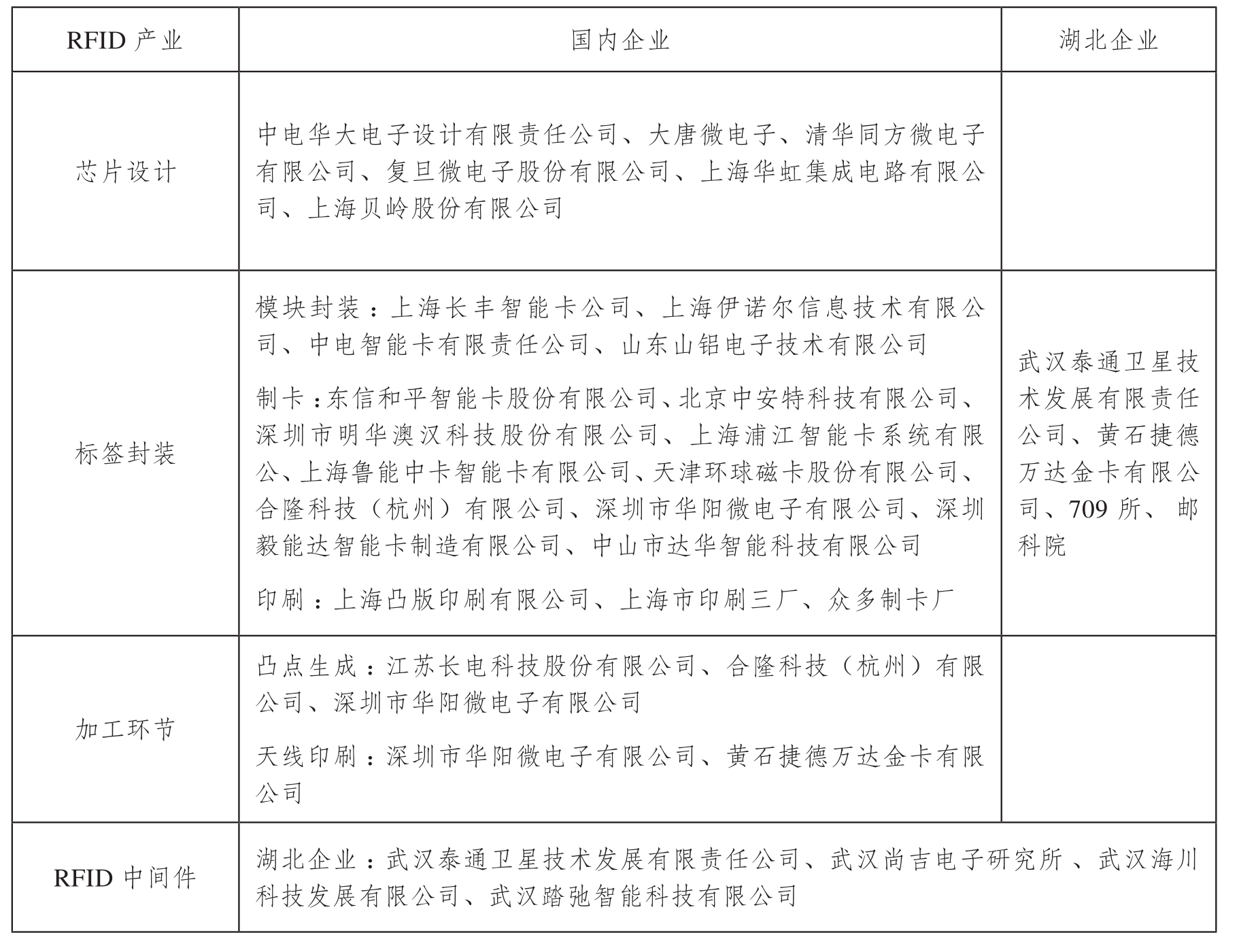
从国内的RFID整体产业链来看,低高频RFID 技术门槛较低,参与的企业多,产品应用成本较低,使这两个频段的产业得到充分发展和应用,中国RFID 企业市场占有率达到80%以上,但存在产品同质化现象。而超高频RFID 技术门槛略高,涉足的企业相对较少,产品应用成本高,中国RFID 企业市场占有率不到10%,但呈现出快速增长的势头。这与国际趋势也相符合。具体来讲,中国RFID 企业总数超过100 家,产业链基本形成,但是关键技术缺乏,特别是超高频方面。其中,各种代理或外企分支机构有40 多家,占2/5 左右。芯片和天线设计与制造企业总共不到10%,是中国RFID 产业最薄弱环节;系统集成与应用系统开发企业占到近50%,是中国RFID 产业链中发展最快的环节。而具有自主知识产权产品的企业则更少,总数不超过35 家。从包括芯片、天线、标签和读写器等硬件产品来看,低高频段由于发展较早,技术成熟,产品应用广泛,企业最多,总数约占75%;而微波频段产品应用相对较少,企业不多,只占12%;超高频段则发展较晚,技术相对欠缺,处于发展初级阶段,企业所占比例也很小。

(4)全国RFID产业经济规模
2008年中国RFID产业市场规模达到65.8亿元人民币。比2007年增长了24.8%.2008年中国RFID发展已从技术研发阶段进入到应用驱动阶段,其主要特点是市场与应用需求增长稳健,规模越来越大。特别是金卡工程RFID应用试点推动着行业应用不断拓宽,规模化应用逐步形成,也推动了国内RFID产品的自主研发和创新发展。
2009年中国RFID市场规模将为79.3亿元,比2008年增长20.6%.由于金融危机的影响,2009年的增速放缓,但在政府和行业管理机构的不懈推动下,随着我国RFID相关标准的逐步建立,以及行业性规模化应用的不断启动,国内RFID相关产品的成本将不断降低,技术也会日益成熟,产用结合、互动发展局面将会形成。
3. RFID技术发展趋势
在未来几年中,RFID技术将继续保持高速发展的势头。电子标签、读写器、系统集成软件、公共服务体系、标准化等方面都将取得新的进展。随着关键技术的不断进步,RFID产品的种类将越来越丰富,应用和衍生的增值服务也将越来越广泛。
RFID芯片设计与制造技术的发展趋势是芯片功耗更低,作用距离更远,读写速度与可靠性更高,成本不断降低。芯片技术将与应用系统整体解决方案紧密结合。
RFID标签封装技术将和印刷、造纸、包装等技术结合,导电油墨印制的低成本标签天线、低成本封装技术将促进RFID标签的大规模生产,并成为未来一段时间内决定产业发展速度的关键因素之一。
RFID读写器设计与制造的发展趋势是读写器将向多功能、多接口、多制式,并向模块化、小型化、便携式、嵌入式方向发展。同时,多读写器协调与组网技术将成为未来发展方向之一。
RFID技术与条码、生物识别等自动识别技术,以及与互联网、通信、传感网络等信息技术融合,构筑一个无所不在的网络环境。海量RFID信息处理、传输和安全对RFID的系统集成和应用技术提出了新的挑战。RFID系统集成软件将向嵌入式、智能化、可重组方向发展,通过构建RFID公共服务体系,将使RFID信息资源的组织、管理和利用更为深入和广泛。
(1)以RFID为基础构建物联网
以简单RFID系统为基础,结合已有的网络技术、数据库技术、中间件技术等,构筑一个由大量联网的阅读器和无数移动的标签组成的物联网(物流、智能交通)。
高速公路收费及智能交通系统;
机动车自动识别与管理;
动物跟踪和管理;
资产追踪管理。
(2)具超高频RFID读写功能、GPS定位功能的移动通信终端开发与产业化
完成适合于移动通信终端(手机)的嵌入式超高频读写模块、GPS定位模块开发,与移动通信终端(手机)集成一体化,实现小批量生产。使移动终端设备(手机)具有UHF读写功能,并能实现物品定位功能,实现RFID技术在防伪、物品跟踪、旅游等应用中终端客户的识读和电子标签信息与信息服务平台的实时传输。
(五)物联网
物联网(The Internet of things)是通过射频识别(RFID)装置、红外感应器、 全球定位系统、激光扫描器等信息传感设备,按约定的协议,把任何物品与互联网相连接,进行信息交换和通信,以实现智能化识别、定位、跟踪、监控和管理的一种网络。物联网的概念是在1999年提出的,物联网就是“物物相连的互联网”,这有两层意思:第一,物联网的核心和基础仍然是互联网,是在互联网基础上的延伸和扩展的网络;第二,其用户端延伸和扩展到了任何物品与物品之间,进行信息交换和通讯。
通过在物品上嵌入电子标签、条形码等能够存储物体信息的标识,通过无线网络的方式将其即时信息发送到后台信息处理系统,而各大信息系统可互联形成一个庞大的网络。从而可达到对物品进行实施跟踪、监控等智能化管理的目的。通俗来讲,物联网可实现人与物之间的信息沟通。
物联网应用可以分为感知层、网络层、应用层。其中,感知识别是基础,网络传输是支撑,智能应用是体现。在物联网中,系统应用流程如下:(1)对物体属性进行标识,属性包括静态和动态的属性,静态属性可以直接存储在标签中,动态属性需要先由传感器实时探测;(2)识别设备完成对物体属性的读取,并将信息转换为适合网络传输的数据格式;(3)将物体的信息通过网络传输到信息处理中心,由处理中心完成物体通信的相关计算。
物联网与RFID技术
RFID是物联网的基础,是标识、识别物品的最重要技术手段。物联网主要涉及电子标签、传感器、芯片及智能卡等三大领域,而在对传感器网络技术的开发和市场的拓展中,其中非常关键的技术就是RFID技术。
利用RFID技术结合已有的网络技术、数据库技术、中间件技术等,构筑一个由大量联网的阅读器Reader和无数移动的标签Tag组成比互联网更为庞大的物联网,因此RFID技术成为物联网发展的排头兵。
二、需求分析与发展思路
本节主要针对地球空间信息领域的技术、产业与应用发展规律进行分析归纳,结合本省的具体情况探讨一条可行性发展思路。
(一)“十二五”期间地球空间信息的需求分析
经过对本研究领域大量的文献检索和案例分析,项目组总结了湖北地球空间信息产业发展科技战略路线图。(见湖北地球空间信息产业发展科技战略路线图)
其中,横轴描述了从2010到2017年的时间分布,纵轴描述了市场发展需求与产业、技术及本地资源的紧密关系。整体路线图较清晰地反映了本省资源与科技支撑产业与市场随时间的逻辑关系。




需求分析结果的几个要点:
(1)地球空间信息的信息源的采集是我们最薄弱的环节,当前使用的RS原始数据主要来源于国外,要自主化则需要巨大的资金投入如发射遥感卫星等。
(2)GNSS的几个运行系统,都是由国家体系进行投入建设,因此,在接收机和移动终端上创新投入会有很好的市场切入点和社会经济效益。
(3)GIS与RS、GNSS、无线传感网、RFID等相关动态信息采集技术结合,自主创新开发嵌入式系统和高技术服务平台有着很好的市场应用前景。
(4)“十二五”期间社会发展对地球空间信息的实时动态信息需求巨大(如物联网、动态交通信息、现代物流、城市规划、公共安全、公共服务平台、国防建设的需求),会形成万亿计的市场规模。
(二)结合本省地球空间信息资源与条件综合考虑的发展思路
一个不争的事实:GOOGLE地图由于把握了人性化特点和抢到了市场切入点,获得了世界上大块的市场份额,每天有上亿的人群在使用它,收益颇丰;但它也存在不足,地图数据更新时间过长,大部分地区更新要在3~6个月以上,甚至更长,这满足不了人们对地图实时动态更新的要求。可见,如果我们在区域性快速更新地图数据,是有机会主动争取到一部分市场份额的。
另一事实:2009年我国手机用户达3.4亿部,其中上网手机1年增幅达1.2亿部;现在手机的功能不仅是通话、短信、上网,现在还能实现结算、识别、定位、电子围栏等诸多功能,而这些功能都是建立在地球空间信息技术基础之上的。可见,发展移动终端,有着巨大的产业和市场前景。
下面结合本省条件和社会需求探索发展思路,旨在客观找准起点,选择合理目标,在过程中发展做大做强。
(1)湖北地球空间信息资源与现状
理论水平:有武汉大学、华中科技大学、中国地质大学、武汉理工大学、中科院测地所、国家地震局等一批高水平科研院所,具备中国一流的理论水平,有些领域甚至达到国际领先水平。
基础条件:有国家遥感重点实验室、国家GPS工程中心、武汉中国光谷地球空间信息产业联盟、武汉RFID产业创新联盟等一批科研环境,具备一定的研发、实验条件,但规模化、集成化、系统化、产业化基础较弱。
产业条件:武汉泰通卫星技术发展有限责任公司、武大吉奥信息技术有限公司、武汉中地数码科技有限公司、武汉适普软件有限公司、光庭导航数据武汉有限公司、武汉光谷西铂科技有限公司、武汉圆周率软件科技有限公司、武汉东方金太阳科技发展有限公司、烽火通信科技股份有限公司、中船重工第709研究所武汉凌峰信息技术有限公司等一批产业实体,其产业规模均不大。
市场占有率:由于产业规模小力量分散,加之市场拓展能力弱,营销模式落后,形成大部份市场被外部分割的被动局面。
由此可见,就本省资源与条件看,若追求高精尖目标则需要在基础设施等条件上有超出能力上的巨大投入。而采取充分利用整合资源的选择,找准市场需求,最大空间领域切入,既力所能及又能产生巨大影响,作为“十二五”战略目标是可取的。同时在发展过程中积累壮大,为实现高精尖目标奠定基础。
(2)“十二五”湖北地球空间信息产业科技战略发展思路
综合上述分析,将国家发展目标和市场发展需求作为强劲动力,以抢占下一时期地球空间信息最大市场空间作为主项目标,充分整合资源,建立地球空间信息科技产业化基地和建立高科技服务共享平台,并合理组织实施,实现以市场拉动科技产业的战略目标,促进社会经济与技术大发展,最终实现引领湖北高科技产业突破性发展的科技战略目标。
(三)战略重点、关键技术与重大项目
由上述分析可见,湖北在本领域有诸多优势,但尚需要一段发展积累期,因此,“十二五”期间要从最大市场需求入手。
应优先考虑科技产业发展的科技战略要点:
(1)发展基于地球空间信息技术的移动终端产品(手机、专业移动终端等);
(2)发展基于物联网基础产业RFID、Zigbee芯片级的集成产品;
(3)发展基于实时动态信息采集的基础设施建设;
(4)发展基于共享资源服务平台的建设。
其相应关键支撑技术为:
(1)RS/GIS/GNSS/3G/RFID等集成技术;
(2)无线传感网/Zigbee/嵌入式系统技术;
(3)云计算技术;
(4)地球空间信息系统工程技术;
(5)U-战略。
建议支持的重大专项为:
(1)创建物联网科技产业基地;
(2)构建城市动态交通信息基础网络平台;
(3)构建地球空间信息资源共享服务平台。
(四)项目研究结果
经过对大量资料、案例的分析、比较、归纳,结合本省、本领域发展和社会发展需求的具体情况,项目组研究得出如下结果:
(1)地球空间信息是人类在地球空间区域内一切活动中不可缺少的与时间和空间相关的所有信息,它渗透到各个行业和领域,有着巨大的社会需求与市场发展空间;
(2)湖北有领域技术资源、产业资源、市场资源,但都未形成规模。是缺乏对市场的战略性的科学规划;是缺乏对基础建设大平台的投入;是缺乏对服务平台的建设;是缺乏资源整合的理念;是缺乏整合的手段;是应用环节中存在断缺;是缺乏重大项目的拉力;
(3)“十二五”本领域发展战略,是以国家规划目标和社会发展需求为战略目标,紧贴市场与社会需求入手,整合相关资源,抢占实时动态数据与应用断缺关键环节的市场产品与系统工程,在过程中求发展,巩固我省在地球空间信息领域的引领地位;
(4)建议优先支持的重大专项为创建物联网科技产业基地;构建城市动态交通信息基础网络平台;构建地球空间信息资源共享服务平台。
附件 关于湖北地球空间信息产业发展科技战略研究(专题)结论依据的说明
在专题结论中,指出在本领域湖北有较强的科技优势和一定的企业资源,但未形成市场规模,其主要原因是由多种因素造成产品与市场对接出现断层或薄弱环节,从而形成不了强有力的市场拉力,阻碍了发展。
但结论中从另一层面抓住当前全球正在构建物联网基础的机遇,充分利用地球空间信息是物联网重中之重的信息基础的优势,而提出重大专项建议,优先发展基于物联网核心产品的产业基地,以此解决本领域产品与市场对接的断层问题;同时建设地球空间信息资源共享服务平台示范工程,打开产品与市场对接的大门,将科技、产业与市场真正融为一体,实现突破性发展战略目标。
以下将从本领域的发展思路与目标、重大专项的遴选与简要内容予以说明。
一、整体发展思路与目标
湖北地球空间信息技术科技与产业的发展壮大,必须正视社会发展需求与产业、与科学技术间的共存逻辑关系,并遵循其规律对本地资源进行合理组合与调整,优先解决产品与市场对接断层的瓶颈,同时要保持和发展一流的科技水平。同时,在政府引导下,充分利用市场行业应用的先导示范作用,逐步拓展形成持续而强有力的拉力,形成能满足时代发展需求的地球空间信息的产业链、科技群,将湖北地球空间信息产业和科技推向高效而良性循环发展的高速轨道,牢牢把握物联网建立在地球空间信息基础上的难得机遇,以重大项目推动信息产业的普及应用和发展,实现在本领域突破性发展的战略目标,形成我省新的支撑产业和经济增长点。
二、重大专项的建议
重大专项的示范作用是要形成巨大的牵引力,加强科技进步与创新促进经济社会发展。
本领域的重大专项,首先针对阻碍技术产品与市场对接的瓶颈,开发与物联网时期市场迫切需要的新技术产品,打通技术、产品与市场对接的薄弱环节。同时利用物联网作为地球空间信息载体的前沿关键技术,把握地球空间信息技术在物联网应用中的技术高度,看准战略资源,掌握战略资源,使用战略资源。
我们认为,本项目将地球空间信息技术与物联网技术充分结合研究成果的规模化普及,完全可以形成我省的新兴支柱产业和新的经济增长点。因此,建议优先组织实施上述技术成果的重大专项,尽快建立相关产业链以完成与市场的无缝对接,用新技术、新模式打造影响中国的湖北物联网时代。
拟定推荐的两个重大专项为“物联网移动终端产业化重大专项”和“物联网战略资源信息化体系建设工程——动态交通信息系统示范工程项目”。