学习任务三  汽车保险欺诈的成因与防范

学习任务三 汽车保险欺诈的成因与防范

【任务目标】

(1)了解汽车保险欺诈的产生原因。

(2)掌握汽车保险欺诈的防范措施。

【任务描述】

2016年10月10日晚22:30,驾驶人胡某向保险公司报案称,其驾驶奔驰CLK350轿车在高庄镇行驶过程中为了躲人,与李某驾驶的一辆捷豹轿车追尾,致使捷豹轿车撞到路边的树,两车受损,未有人员伤亡。接到报案后,保险公司立刻派查勘人员到现场查勘。保险公司现场查勘后,发现这起事故有伪造事故现场骗取巨额保险金的重大嫌疑,于是向有关部门报案。

作为保险从业人员,你如何预防保险欺诈事件的发生?制订学习工作计划并实施。

【相关知识】

一、汽车保险欺诈的产生原因

1.对保险的认识偏差

目前,有些人对保险缺乏正确的认识,以“商人或投资”的眼光看待保险,认为向保险公司缴纳了保险费而没有得到赔偿很吃亏,因此千方百计地要索回已缴纳的保险费,一般采取将非保险责任的损失转嫁到保险公司的手段,并且根本不认为这种行为是保险欺诈,是一种犯罪行为,而认为至多是一种可以原谅的过错。人们对汽车保险欺诈也通常表现出理解和宽容。在缺乏社会信用制度的今天,汽车保险欺诈对欺诈行为人的社会声誉和信用基本无影响,从而致使汽车保险欺诈现象大量产生。

2.法律法规有待健全和完善

《中华人民共和国保险法》仅对保险欺诈做了简单但不全面的界定,对欺诈行为的处罚并未做出细化规定。在实际处理汽车保险欺诈案件时,多数只是对欺诈行为人进行批评教育,说明欺诈的后果,劝说其放弃保险索赔,而很少有行政处罚或者刑事处罚,打击力度不够。目前,保险诈骗罪在我国只是一个较笼统的罪名,对于保险诈骗的各种具体形式、量刑等并无具体规定,因而执行起来有不少难度。大多数司法机关对保险欺诈犯罪仍倾向于“结果量刑”,而忽略了其“动机和行为”,没有“既成事实,骗得赔款”就难以追究其法律责任,导致大量的汽车保欺诈案件的行为人得不到应有的惩罚。

3.相关机构、部门和单位运作不规范

目前,一些机构、部门和单位在事故现场处理过程中,对事故责任认定、车辆等物损鉴定、人员伤残评定、车辆等物损修理以及受伤人员治疗等环节存在违规操作、随意性大等管理运作不规范现象。例如:现场处理草率,忽视物证收集和运用;责任认定时不依据责任方的违章情节及其在事故中所起作用的因果关系;对车辆等物损进行低损高估;对于人员伤残,无残的评残、低残的高评;在车辆等物损修复过程中人为扩大损失;人伤治疗中的大处方、违规用药、挂床现象等。这些现象的普遍存在为行为人实施保险欺诈提供了可乘之机,客观上起到了某种支持作用。

4.保险行业汽车保险经营管理水平有待提高

粗放型的经营管理模式依然在当前保险企业中普遍存在。这主要体现在:

(1)对汽车保险欺诈风险认识模糊 有些保险公司在实际经营管理活动中风险意识淡薄,对保险欺诈风险的危害与防范认识和应对不足,主要表现为“重规模、轻质量,重速度、轻效益”,这无形中为防范保险欺诈风险埋下了隐患。

(2)承保质量低,缺乏风险管控 有些保险公司的车险核保形同虚设,行之有效的核保政策被搁置一边,放弃了车险费率的从人、从车因素,验车承保工作落实不到位,随意放宽承保条件,盲目地追求业务规模。有的基层保险公司为了完成保险费收入任务不择手段,甚至不惜牺牲公司的长远利益违规承保,造成承保质量急剧下降,致使逆选择投保、高风险车辆大量涌进,其中不乏道德风险和投机风险的存在,结果是从保险源头埋下了欺诈的祸根。

(3)理赔制度不健全,风险管控缺失 有些保险公司事故现场查勘工作不落实,现场查勘率低,现场查勘走过场,不分析、不研究、不定责、不沟通,现场不锁定证据和损失;事故损失核定不能执行“以我为主”的定损原则,对应修应换项目把握不严,定损周期长,重视车辆损失而忽视其他物损;人伤案件处理存在查勘缺位、无人跟踪或跟踪不到位现象,损失证据材料缺乏核实,对治疗费以及误工费、护理费等赔偿标准把关不严,低残高评等现象时有发生。如果说承保质量低下为汽车保险欺诈风险的发生打开了方便之门,那么理赔制度的不健全和落实不到位则会直接导致保险欺诈风险的发生。

(4)保险从业人员素质偏低 目前,我国保险行业不仅缺乏复合型的保险专业人才,而且从业人员素质也良莠不齐,不具备应有的保险欺诈风险识别、风险估测和管理能力,有的甚至钻内部管理制度不完善的空子谋取私利。例如,少数保险从业人员在承保、理赔时收取被保险人的“好处费”,为欺诈行为人提供各种假证明,袒护行为人,乃至个别保险从业人员与欺诈行为人私下串通骗取保险赔款。这些保险从业人员的道德风险在客观上加重了保险欺诈风险的存在与产生。

5.保险行业缺乏汽车保险信息共享平台

保险行业缺乏汽车保险信息共享平台,使得汽车保险欺诈行为十分隐秘和封闭。诈骗团伙可以采取“重复投保和索赔、异地作案、多次索赔”等保险欺诈方式,在各家保险公司之间游离作案,轻松地进行保险欺诈而不被发现,有的之所以能够成功诈骗十多起,原因就在于没能实现行业信息共享。如果能够将多起疑似欺诈案件放在一起进行分析和取证的话,保险欺诈很难得逞。

二、汽车保险欺诈的防范

汽车保险欺诈原因一方面来自社会治理,另一方面来自保险公司的内部管理。下面从这两方面有针对性地制定对策和采取措施,全面加强汽车保险欺诈的防范。

1.加强保险宣传,树立正确的保险理念

加强保险有关法律法规以及汽车保险原理的宣传,让民众了解汽车保险是一种经济制度,同时也是一种法律关系。这种经济关系的准则用保险法等法律形式固定下来。要让广大公众树立正确的保险观,端正“买保险,没有赔偿吃亏”“买了保险,有损失就要赔”等错误认识,加深对保险“人人为我,我为人人”“人助我与我助人机会均等”的互助内涵以及保险基本原则的理解,依法索赔,严格自律,提高保险欺诈的防范意识,不给犯罪分子可乘之机。

2.完善法律法规,坚持依法处理

从维护国家保险制度以及充分发挥保险为国民经济发展、人民生活保驾护航的作用出发,在打击保险欺诈方面要进一步加强和完善立法,制定打击保险欺诈的专业法律,加大法律责任和惩戒力度,以提高法律的威慑力,使各种保险欺诈行为都得到应有的惩罚,切实做到有法可依、违法必究。这是预防保险欺诈的根本保证。特别是针对保险欺诈未遂案件,依据行为人的“行为与动机延续而产生的结果”进行量刑和惩戒,同时“适当降低和细化保险欺诈金额的量刑额度”,从严、从快强力打击保险欺诈行为。

打击保险欺诈行为要坚持“有法可依、有法必依,执法必严、违法必究”的处理原则,根据《中华人民共和国保险法》和《中华人民共和国新刑法》等有关法律规定,对情节严重、构成犯罪的,追究刑事责任;情节轻微、不构成犯罪的,依照国家有关规定给予行政处罚。对任何保险欺诈案件都要追究行为人的民事责任,收缴违法所得。

3.全社会综合治理,依法合规办事

要在全社会开展防范保险欺诈教育,社会各机构、部门和单位都应提高法制观念,依法合规办事,自觉防范和化解保险欺诈风险,依靠社会各界力量齐抓共管,加强对保险欺诈行为的防范和打击,逐步根除滋生保险欺诈行为的土壤与环境。

建立全社会参与的打击保险欺诈行为的工作体系。保险公司加强与公安部门、检察院、法院、交通管理部门、车辆管理部门、医疗机构等的联系,充分发挥他们的职能和作用,协同作战、联合办案,由此逐步形成一个全社会打击保险欺诈的信息网络,进而可以更及时、有效地遏制保险欺诈。

4.提高保险公司防范汽车保险欺诈的能力

(1)提高承保质量 防范汽车保险欺诈应该从源头做起,加强汽车保险的承保管理,对欺诈风险实行事前控制,严防“病从口入”,承保时要充分了解投保人及被保险车辆的详细信息,查验投保车辆,防止“虚构标的承保”“出险后投保”以及其他带“病”投保等保险欺诈行为。核保是承保的重要环节,要建立科学、规范的核保制度与流程,核保工作要前移,现场了解所承保车辆的安全、技术状况、使用环境、驾驶人情况等,对承保风险进行合理的识别、衡量和控制,根据客户需求和市场情况,合理制订承保方案。汽车保险核保要严格规避非承保风险,如投机风险和道德风险,要警惕有过欺诈行为和带有欺诈倾向的投保人投保,要杜绝承保老旧车辆、稀有车辆的超高保险额车辆损失险。严格执行报备的汽车保险条款和费率,不得任意放宽承保条件、扩大保额、降低费率。另外,要规范投保单的填写,充分履行保险公司的告知义务。

(2)提高从业人员的素质 建设一支高素质的汽车保险专业队伍是防范保险欺诈的基本保证。实际工作中要掌握保险、相关法律法规、机动车辆等专业知识,掌握保险事故处理过程中涉及的其他知识与技能,还要具有良好的沟通和协调能力、丰富的实践经验。因此,对从业人员应加强培训和指导,使其全面提高思想和业务素质,增强打击和防范保险欺诈的意识和能力。

(3)强化理赔环节的管理 汽车保险理赔是防范保险欺诈的重点所在。

①加大现场查勘力度,落实保险责任和损失。对于保险车辆三次以上出险、夜间出险、损失较大的单方事故、距起保或终止日期10日内出险的案件,必须及时查勘事故第一现场,以便于发现问题、收集证据。现场查勘时要认真分析事故车辆、现场痕迹,结合路面状况和交通环境等,确认事故真实性和造成的损失,同时了解并掌握各事故方的违章行为。运用交通法规分析各事故方违章行为与交通事故之间的因果关系,然后根据“路权原则、安全原则”,综合评判、确认事故责任的具体比例。确认出险原因,根据保险合同,运用近因原则,判定保险责任。对于损失较大、有异议、事故情况不明、责任不清的事故,要主动找负责事故处理的交警进一步了解情况,交流现场查勘情况、事故责任的认定意见,如果存在异议,则要按程序申请复议,否则按其他司法程序处理。现场认定保险责任事故造成的损失范围和程度。通过了解事故的碰撞过程、冲击力度,确认受损车辆等物的受损范围和损失程度,严格甄别新旧伤、正常磨损、应修应换项目、待检项目等。

②严格定损管理,防止人为扩大损失。对于不经拆解无法准确认定损失的,要控制事故车辆,严格监督拆解过程,避免“野蛮拆解、以次充好”等人为的损失扩大,禁止采取边修边定、修复结束完成定损的方式。对于损失较大的案件,实行招标修复,对全损或修复金额接近实际价值的受损车辆,借助互联网二手车拍卖平台进行公开拍卖,合理确定实际损失。重视施救费和其他物损的核实与认定,要将其他物损的品种、数量、损失程度详细记录在查勘报告和定损报告中。对于专业性强的损失物资,可聘请专业部门协助确认损失。

③规范人伤案件处理,防范人为欺诈。对于人伤案件,要进行现场查勘、提前介入,从源头严控人伤案件的理赔欺诈。针对人伤赔付项目开展调查、核实工作,准确把握人伤案件各给付项目和赔付基准。加强伤残案件的管理,实现全流程的跟踪与指导、陪同定残、严格审核,严防伤残案件欺诈。

④实施人伤案件合议制度,推行人伤案件的协商处理,加快人伤案件处理时效。

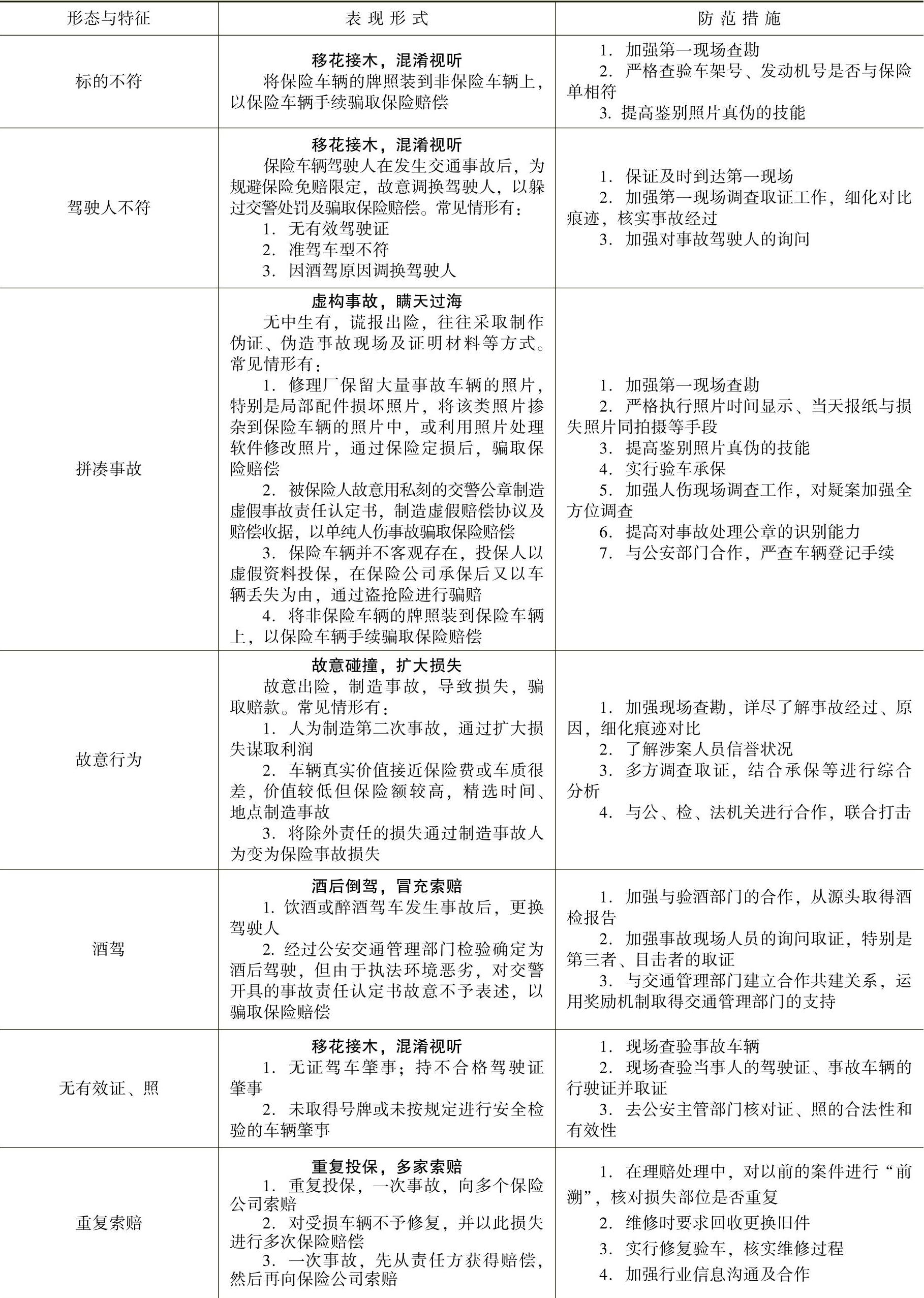
(4)提高防范意识,打击保险欺诈行为 提高防范保险欺诈的意识和能力。在案件处理过程中要抓疑点、细操作、查漏洞、重防范,要对事故发生的每一个细节、碰撞痕迹,联系事故相关人员信誉状况、以往出险情况等进行综合分析,采取“模拟事故发生和逆向思维”的方式,从其“行为和动机”方面逐点排查,切实把防范保险欺诈工作落到实处。典型汽车保险欺诈表现形式的防范措施见表9-1。

9-1 典型汽车保险欺诈表现形式的防范措施

978-7-111-57237-4-Chapter09-10.jpg

(续)

978-7-111-57237-4-Chapter09-11.jpg

(5)搭建、完善保险行业的汽车保险信息平台 搭建、完善保险行业的汽车保险信息平台,将所有投保信息、理赔案件进展信息全部及时上传到该平台,对防范汽车保险欺诈起着至关重要的作用。通过在保险行业的汽车保险信息平台设计和运行反欺诈规则引擎,进行大数据筛选、分析,可以及时、准确地甄别、发现异常承保和理赔信息。另外,交通事故的处理信息、病人的诊断资料、有关车辆事故物质损失、人员伤残鉴定评估信息、保险车辆以及驾驶人员违章违法信息等都是打击汽车保险欺诈的重要资源,应发挥其在费率厘定、风险防范、遏制欺诈、预测趋势等方面的作用和优势,在全社会范围内建立起防范保险欺诈的防火墙。

【任务工单】

汽车保险欺诈与防范

978-7-111-57237-4-Chapter09-12.jpg

【知识拓展】

《中华人民共和国刑法》第一百九十八条 对保险诈骗罪的规定

有下列情形之一,进行保险诈骗活动,数额较大的,处5年以下有期徒刑或者拘役,并处1万元以上10万元以下罚金;数额巨大或者有其他严重情节的,处5年以上10年以下有期徒刑,并处2万元以上20万元以下罚金;数额特别巨大或者有其他特别严重情节的,处10年以上有期徒刑,并处2万元以上20万元以下罚金或者没收财产:

①投保人故意虚构保险标的,骗取保险金的。

②投保人、被保险人或者受益人对发生的保险事故编造虚假的原因或者夸大损失的程度,骗取保险金的。

③投保人、被保险人或者受益人编造未曾发生的保险事故,骗取保险金的。

④投保人、被保险人故意造成财产损失的保险事故,骗取保险金的。

⑤投保人、受益人故意造成被保险人死亡、伤残或者疾病,骗取保险金的。

有前款第四项、第五项所列行为,同时构成其他犯罪的,依照数罪并罚的规定处罚。单位犯第一款罪的,对单位判处罚金,并对其直接负责的主管人员和其他直接责任人员,处5年以下有期徒刑或者拘役;数额巨大或者有其他严重情节的,处5年以上10年以下有期徒刑;数额特别巨大或者有其他特别严重情节的,处10年以上有期徒刑。保险事故的鉴定人、证明人、财产评估人故意提供虚假的证明文件,为他人诈骗提供条件的,以保险诈骗的共犯论处。

【复习思考题】

1.填空题

(1)保险欺诈的两个构成要件是____和____。

(2)以汽车保险欺诈涉及的险种、险别分类,汽车保险欺诈可以分为____、____、____、____、____。

(3)根据保险欺诈行为的性质和危害程度不同,一般将行为人应承担的责任分为____责任、

责任和____责任。

(4)虚构事故是指无中生有、捏造事实、谎报出险,往往采取____、____、____等方式骗取保险金。

(5)打击保险欺诈行为要坚持“____、有法必依、____、____”的处理原则,根据____和____等有关法律规定,严厉打击保险欺诈行为。

(6)提高保险公司防范汽车保险欺诈的能力主要依靠____、____、____、____、____。

2.简答题

(1)什么是保险欺诈?

(2)保险诈骗罪的五种具体表现形式是什么?

(3)汽车保险欺诈的主要表现形式有哪些?

(4)“一次事故,多次索赔”有哪几种常见情形?

(5)汽车保险欺诈的产生原因有哪些?

(6)防范汽车保险欺诈的措施有哪几种?

(7)如何加强汽车保险理赔管理,防范汽车保险欺诈?