国土空间适宜性评价
2026年01月14日
第四节 国土空间适宜性评价
本次从资源环境的角度把握国土空间利用,主要从以下几点出发来理清国土空间利用的优势、劣势、适宜性以及三类空间划定等问题:①从资源优势的角度去摆正国土空间规划的指导思想和总体方案;②在空间规划的范围和尺度上有序厘清国土空间的资源环境约束性问题;③在资源配置和规划政策实施问题上,权衡分析国土空间的适宜性;④从资源环境和政策决策的角度出发,划定城镇空间、农业空间和生态空间三类空间。
通过科学划定三类空间,明确各类空间的功能导向和管控要求,对于统筹空间资源分配、保护生态环境、形成全域一张蓝图一张表,精准服务国土空间总体规划,对于增强城市群整体竞争力具有重大意义。
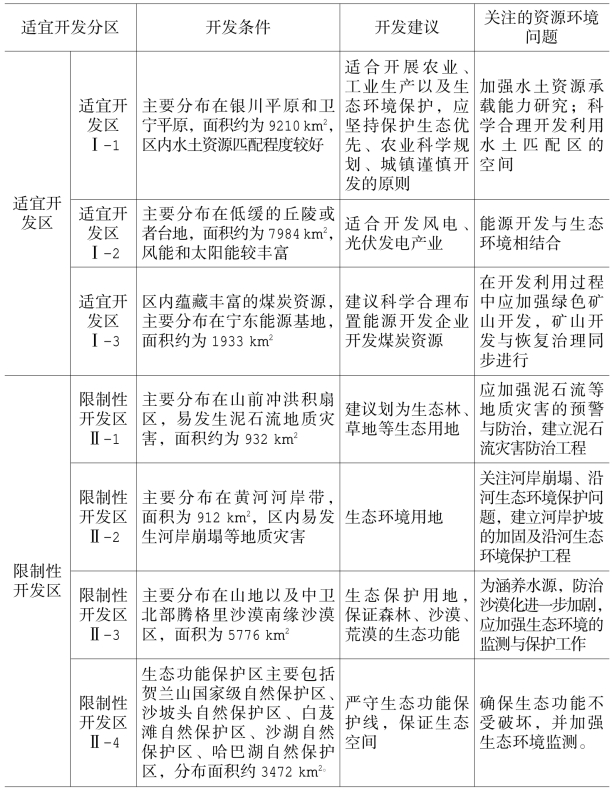
从国土空间的自然资源属性出发,对国土空间开发利用适宜性进行评价,为服务国土空间总体规划,将其国土三类空间服务划分为适宜性开发区、限制性开发区,适宜性开发区又细分为三个子区,限制性开发区又分为四个子区。适宜开发区占地19127 km2,限制性开发区占地11092 km2,具体见表15-3、图15-3。
表15-3 宁夏沿黄经济区国土空间适宜性评价表(https://www.daowen.com)


图15-3 宁夏沿黄经济区国土空间适宜性评价图