第一节 资源环境优势分析
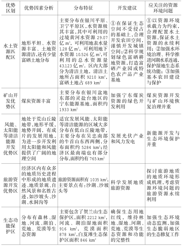
在收集已有资料的基础上,提出了沿黄生态经济区的资源环境优势区主要包括:水土资源匹配区、矿产资源开发优势区、风能太阳能等清洁能源开发优势区、旅游资源开发优势区、生态环境保护区等五大优势区,其面积分别为9210 km2、1933 km2、6049 km2、1035 km2、4852 km2(表15-1、15-1)。通过对沿黄经济区国土空间开发利用优势进行分区划分,为国土空间适宜性以及三类空间划分提供基础资源环境数据支撑。
表15-1 宁夏沿黄经济区国土空间开发自然资源优势表


图15-1 国土空间开发利用优势分区图