【摘要】:YUEDUYOUYI图5-2-1阿里指数微课初识阿里指数1. 阿里指数阿里指数:阿里巴巴采购网的数据分析工具,是阿里巴巴集团通过抓取采购商、供货商在1688采购网中的交易数据而形成的指数。表5-2-1生意参谋市场分析板块的作用图5-2-2御生堂大药房的市场数据截图做一做上网查询以下数据分析工具,了解其主要作用,并填写表5-2-2。表5-2-2数据分析工具功能表
各电子商务平台都在收集平台的采购信息,抓取采购者(或消费者)的详细信息,对采购者添加年龄、喜好、消费力等标签,向消费者精准推送商品信息,提高销售的成交额。各电商平台都有自己的数据分析工具,阿里巴巴采购网有阿里指数,淘宝网有生意参谋,京东有阿里云,腾讯有DMP数据分析……下面介绍阿里指数和生意参谋。

千人千面
阅读有益
淘宝网的千人千面,可以精准推送产品信息。如需了解更多信息可扫描二维码。
YUEDUYOUYI

图5-2-1 阿里指数
微课

初识阿里指数
1. 阿里指数(https://www.daowen.com)
阿里指数(index.1688.com):阿里巴巴采购网的数据分析工具,是阿里巴巴集团通过抓取采购商、供货商在1688采购网中的交易数据而形成的指数。阿里指数包含行业大盘、属性细分、采购商素描、阿里排行4个板块的数据,如图5-2-1所示。
2.生意参谋
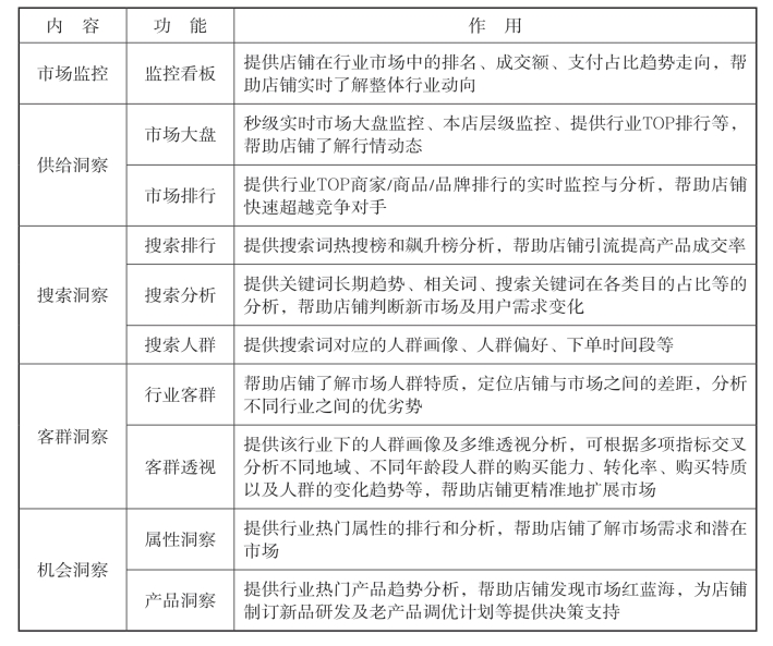
生意参谋:淘宝网的数据分析工具,是淘宝网通过抓取买家及卖家在淘宝网中的交易数据而为卖家提供运营上的数据参考的工具(可获取买卖双方的流量、品类、交易、内容、营销、市场、竞争等数据)。生意参谋的市场分析板块包含市场监控、供给洞察、搜索洞察、客群洞察、机会洞察5个内容,各自的作用见表5-2-1。如图5-2-2所示为御生堂大药房的市场数据截图。
表5-2-1 生意参谋市场分析板块的作用


图5-2-2 御生堂大药房的市场数据截图
做一做
上网查询以下数据分析工具,了解其主要作用,并填写表5-2-2。
表5-2-2 数据分析工具功能表

免责声明:以上内容源自网络,版权归原作者所有,如有侵犯您的原创版权请告知,我们将尽快删除相关内容。
相关文章
