两个层次的重大错报风险
●财务报表层次的重大错报风险
财务报表层次的重大错报风险通常与控制环境有关,并与财务报表整体存在广泛联系,可能影响多项认定,但难以界定于某类交易、账户余额、列报的具体认定。此类风险对注册会计师由舞弊引起的风险特别相关。
●认定层次的重大错报风险
认定层次的重大错报风险又可以进一步分为固有风险和控制风险。因此审计风险包括固有风险、控制风险和检查风险。审计风险的构成,见表7-4。
表7-4 审计风险的构成

检查风险与重大错报风险的反向关系
重大错报风险和检查风险的相互关系可以从定性和定量两个方面加以考察:
▲从定量的角度看,检查风险与重大错报风险的反向关系用数学模型表示如下:
审计风险=重大错报风险×检查风险
▲从定性的角度看,重大错报风险越高,注册会计师可接受的检查风险水平越低,反之亦然。
各风险之间及各风险与审计证据的关系,见表7-5。
表7-5 各风险之间及各风险与审计证据的关系

以上这些关系,都可从审计风险模型变化中分析:
检查风险=审计风险/重大错报风险
审计风险(可接受的水平)与审计证据之间成反向变动关系。重大错报风险与审计证据之间成正向变动关系。
【案例】
S公司总体审计策略
一、被审计单位基本情况
S公司(以下简称“本公司”或“公司”)系某公司的分公司,经工商局批准于2026年设立,所属行业:工业企业。经营范围:甘油、脂肪醇、脂肪酸、硬化油、表面活性剂、化工原料(危险品除外)的生产和销售。
二、重要性及风险评估(https://www.daowen.com)
重要性水平按以下比例确定并选择较小者
总资产0.5%~1% 47.13万~94.25万
收入0.5%~1% 181.74万~363.47万
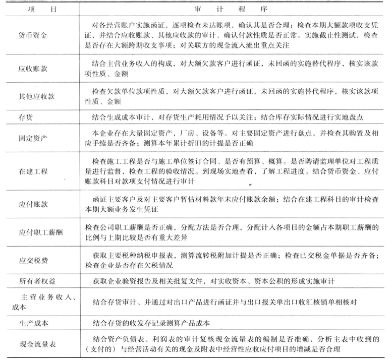
通过被审计单位以前年度审计情况的了解,从控制环境、会计系统和控制程序来看,公司的内部控制已建立,运行基本有效,遵循稳健性原则,可将控制风险评价为中等。重要性水平为47.13万元。分析程序和各类交易、账户余额、列报的具体细节测试结合运用,对重点科目进行详细审计。高风险审计领域及重点审计程序见表7-6。
三、报告目标、时间安排及所需沟通
1.报告目标:对公司2026年12月31日的资产负债表、2026年度的利润和利润分配表、现金流量表进行年度报表审计。对于很可能会改变注册会计师对会计报表发表公允意见的期后事项,将予以充分关注。
表7-6 高风险审计领域及重点审计程序

2.时间安排:2026年1月12日至2026年1月20日,现场报表审计、整理工作底稿、编制审计报告及附注。
3.所需沟通:与管理层,包括公司经理、财务部负责人就重大的会计审计问题进行沟通。
四、人员安排
审计小组成员组成及分工。必须明确每个审计人员的责任,签字安排。
现场负责人:黄卫东。编制总体审计策略及审计小结,安排审计分工,把握审计进度,处理一般性审计问题,对重大错报经请示有关负责人后进行处理。
审计小组成员及分工:
成某:负责生产循环的审计、主营业务收入、成本及应交税金、主营业务税金及附加、其他业务收支。
张某:长期股权投资、固定资产、在建工程、无形资产、短期借款及财务费用、应付工资及福利费、预提费用、所有者权益、营业外收支、补贴收入。
姜某:货币资金及往来(应收、应付、预收、预付、其他应收和其他应付)营业费用、管理费用。
各小组成员在审计过程中做好沟通工作,重大错报及时向项目经理反映,必要时聘请专家,保证审计工作的顺利进行。
五、对有关专家或有关人士工作的利用
无
S公司项目组
组长:黄某
(资料来源:编者根据某会计师事务所的审计项目资料并考虑行文需要略作修改)
免责声明:以上内容源自网络,版权归原作者所有,如有侵犯您的原创版权请告知,我们将尽快删除相关内容。
