固定资产的初始计量
一、概述

图7-3 固定资产的初始计量
二、外购固定资产

图7-4 固定资产的初始计量
(一)购入不需要安装的固定资产

图7-5 购入不需要安装的固定资产的初始计量
【例7-1】2016年5月20日,顺达商业有限公司购入一台不需要安装、直接就可投入使用的设备,取得的相应增值税专用发票上注明的设备价款为100 000元,增值税税额为13 000元,发生的运费、保险费、调试费等合计5 000元,相应的增值税进项税额为450元,以银行存款转账的方式向对方进行了支付。假定不考虑其他相关税费,顺达商业有限公司应进行的账务处理如下:

(二)购入需要安装的固定资产

图7-6 购入需要安装的固定资产的初始计量
【例7-2】2016年5月10日,顺达商业公司购入一台需要安装的打包机,取得的增值税专用发票上注明设备价款为100 000元,增值税税额为13 000元,为将设备运输到安装地点,共支付运输费、装卸费、运输保险费合计3 000元,相应增值税税额270元,全部款项已通过银行转账的形式予以支付。
在安装设备时,领用原材料一批,其账面成本为5 650元,未计提存货跌价准备;应支付安装工人薪酬1 800元。假定不考虑其他相关税费,顺达商业有限公司应该进行的会计处理如下:
(1)支付设备价款、装卸费合计为103 000元,支付增值税13 270元:

(2)领用本公司库存商品、支付安装工人薪酬等费用合计为7 450元:

(3)设备安装完毕达到预定可使用状态时,该设备的总成本为110 450元:

(三)外购固定资产的特殊考虑

图7-7 外购固定资产的特殊考虑
【例7-3】2017年5月12日,顺达商业公司一次性购入三台独立运行的设备,这些设备的价款合计为2 000 000元,增值税税款为260 000元,三套设备的运输费、装卸、安装费合计400 000元,相应增值税进项税额3 600元。这三套设备都具备确认为固定资产的条件,其公允价值分别为900 000元、600 000元、500 000元;不考虑其他相关税费,顺达商业公司的会计处理如下:
(1)确定A、B和C这三套设备的成本分配比例:
A设备的成本分配比例=900 000÷(900 000+600 000+500 000)=45%
B设备的成本分配比例=600 000÷(900 000+600 000+500 000)=30%
C设备的成本分配比例=500 000÷(900 000+600 000+500 000)=25%
(2)确定应计入固定资产成本的总金额,包括买价、包装费等应计入固定资产成本的金额=2 000 000+400 000=2 400 000(元)。因为相应的增值税进项税额可以抵扣,不计入固定资产成本。
(3)确定设备A、B和C各自的入账价值:
A设备的入账价值=2 400 000×45%=1 080 000(元)
B设备的入账价值=2 400 000×30%=720 000(元)
C设备的入账价值=2 400 000×25%=600 000(元)
(4)编制会计分录:

(四)由于延期付款需要支付利息的核算

图7-8 由于延期付款需要支付利息的核算
【例7-4】2017年1月1日,顺达商业公司与A公司签订一项购货合同,从A公司购入一台需要安装的大型机器设备,收到的增值税专用发票上注明的设备价款为9 000 000元,增值税税额为1 170 000元。合同约定,顺达商业公司于2017~2021年5年内,每半年支付900 000元,每年的付款日期分别为6月30日和12月31日。2017年1月1日,顺达商业公司收到该设备并投入安装;2017年12月31日,该设备安装完毕达到预定可使用状态,共发生安装费398 530.60元,增值税进项税额35 867.75元,款项以银行存款支付。假定顺达商业公司综合各方面因素后决定采用10%作为折现率,不考虑其他因素,顺达商业公司的账务处理如下:
(1)2017年1月1日,确定购入固定资产成本的金额,包括购买价款、增值税税额、保险费、装卸费等:
购入固定资产成本=900 000×(P/A,10%,10)=900 000×6.144 6=5 530 140(元)

(2)2017年度发生安装费用50 000元:

(3)确定未确认融资费用在信用期间的分摊额见表7-1。

(4)2017年6月30日,分摊未确认融资费用、支付款项:

(5)2017年12月31日,分摊未确认融资费用、支付款项:

固定资产成本=5 530 140+553 014+518 315.40+398 530.60=7 000 000(元)
(6)2018年1月1日至2021年12月31日,该设备已经达到预定可使用状态,未确认融资费用的分摊额不再符合资本化条件,应计入当期损益。
2018年6月30日:

2019~2021年分摊未确认融资费用、支付款项的账务处理比照2018年的相关财务处理。
三、自行建造固定资产

图7-9 自行建造的固定资产的核算
自营工程

图7-10 自营工程的核算
1.工程物资的核算

图7-11 工程物资的核算
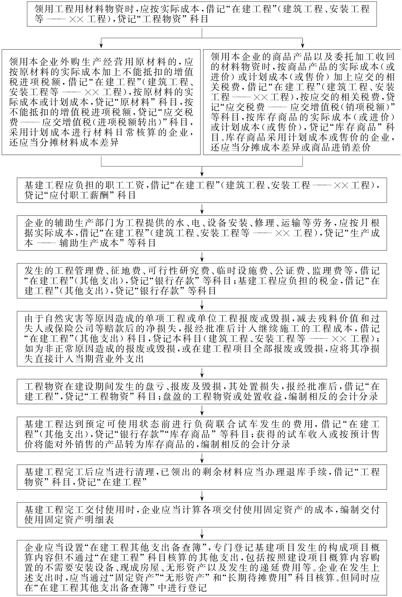
2.在建工程的核算

图7-12 在建工程的核算
【例7-5】顺达商业公司自行建造仓库一座,购入为工程准备的各种物资23 400元,支付的增值进项税额为3 042元,实际领用工程物资(不含增值税)21 060元,剩余物资转作企业存货;另外还领用了企业生产用的原材料一批,实际成本为3 000元;支付工程人员工资5 000元,企业辅助生产车间为工程提供有关劳务支出1 000元,工程完工交付使用。顺达商业公司的有关会计处理如下:
(1)购入为工程准备的物资:

(2)工程领用物资:

(3)工程领用库存商品:

(4)支付工程人员工资:

(5)辅助生产车间为工程提供的劳务支出:

(6)工程完工交付使用:

(7)剩余工程物资转作企业存货:
剩余工程物资=23 400-21 060=2 340(元)

3.出包工程

图7-13 出包工程的核算
【例7-6】顺达商业公司经批准新建一座冷库,包括建造库房、冷却塔、安装制冷设备3个单项工程。2016年2月1日,顺达商业公司与A公司签订合同,将冷库新建工程出包给A公司。双方约定,建造库房的价款为5 000 000元,建造冷却塔的价款为2 800 000元,安装制冷设备的安装费用为450 000元。其他有关资料如下:
(1)2016年2月1日,顺达商业公司向A公司预付建造库房的工程价款3 000 000元。
(2)2016年5月8日,顺达商业公司购入制冷设备,价款为3 800 000元,增值税进项税额为494 000元,以银行存款支付以上款项。
(3)2016年7月22日,顺达商业公司将制冷设备运抵现场,交付A公司安装。
(4)2016年7月22日,顺达商业公司将制冷设备运抵现场,交付A公司安装。
(5)工程项目发生管理费、可行性研究费、公证费、监理费共计116 000元,相应的增值税进项税额为10 440元,款项已经支付。
(6)工程建造期间,由于台风造成冷却塔工程部分毁损,经核算,损失为450 000元,保险公司已承诺支付300 000元。
(7)2016年12月20日,所有工程完工,顺达商业公司收到A公司的有关工程结算单据后,补付剩余工程款。
(8)在工程实施期间,共支出各种待摊支出116 000元,按照设备的价值进行分摊。
(9)将在建工程转入固定资产。
顺达商业公司的账务处理如下:
(1)2016年2月1日,预付建造库房工程款:

(2)2016年5月8日,购入制冷设备:

(3)2016年7月2日,预付建造冷却塔工程款:

(4)2016年7月22日,将制冷设备交A公司安装:

(5)支付工程发生的管理费、可行性研究费、公证费、监理费:

(6)台风造成冷却塔工程部分毁损:

(7)2016年12月20日,结算工程款并补付剩余工程款:

(8)分摊待摊支出:
待摊支出分配率=116 000÷(5 000 000+2 800 000-450 000+3 800 000+450 000)×100%=1%
库房应分配的待摊支出=5 000 000×1%=50 000(元)
冷却塔应分配的待摊支出=(2 800 000-450 000)×1%=23 500(元)
制冷设备(安装工程)应分配的待摊支出=450 000×1%=4 500(元)
制冷设备(在安装设备)应分配的待摊支出=3 800 000×1%=38 000(元)

(9)结转固定资产:

四、融资租入固定资产
(一)融资租赁固定资产概述

图7-14 融资租赁固定资产概述
(二)融资租赁固定资产的核算

图7-15 融资租赁固定资产核算
(三)实际利率法

图7-16 实际利率法分摊率的确定
【例7-7】2014年1月1日,顺达商业公司从A租赁公司采用经营租赁方式租入一台办公设备,租赁期为3年。该办公设备价值为1 000 000元,预计使用年限为10年。租赁合同规定:租赁期开始日为2014年1月1日,顺达商业公司预付租金150 000元,第1年年末支付租金150 000元,第2年年末支付租金200 000元,第3年年末支付租金250 000元;租赁期满,A租赁公司收回办公设备,3年的租金总额为750 000元。假设顺达商业公司在每年年末确认租金费用,并按时支付租金。
顺达商业公司的账务处理如下:
(1)2014年1月1日,支付租金:

(2)2014年12月31日,确认租金费用:

(3)2015年12月31日,确认租金费用:

(4)2015年12月31日,确认租金费用:

如果一项租赁在实质上没有转移与租赁资产所有权有关的全部风险和报酬,那么,该项租赁应认定为经营租赁。在经营租赁方式下,由于与租赁资产所有权有关的全部风险和报酬实质上并没有转移给承租企业,因此,承租企业不需承担该租赁资产的主要风险。其会计处理比较简单,不需将所取得的经营租赁固定资产的使用权资本化,相应地,也不必将所承担的付款义务列作负债。
五、存在弃置费用的固定资产

图7-17 存在弃置费用的固定资产
一般工商企业的固定资产发生的报废清理费用,不属于弃置费用,应当在发生时作为固定资产处置费用处理。
【例7-8】顺达商业公司主要从事化工产品的销售。2013年12月31日,顺达商业公司的一套化工产品储存设备达到预定可使用状态并投入使用,预计使用寿命为15年。根据有关法律,顺达商业公司在该生产线使用寿命届满时应对环境进行复原,预计将发生弃置费用2 000 000元。顺达商业公司采用的折现率为10%。顺达商业公司与弃置费用有关的账务处理如下:
(1)2013年12月31日,按弃置费用的现值计入固定资产原价:
弃置费用的现值=2 000 000/(1+10%)15≈478 800

(2)2013年12月31日~2028年12月31日利息费用的计算见表7-2。
表7-2 利息费用计算表

2014年12月31日,确认利息费用的账务处理如下:

2013~2028年,确认利息费用的账务处理比照2014年的相关账务处理。固定资产的入账价值中,还应包括企业为取得固定资产而交纳的契税、耕地占用税、车辆购置税等相关税费。企业购置计算机硬件所附带的、未单独计价的软件,应与所购置的计算机硬件一并作为固定资产管理。如涉及借款,还应考虑相关的借款费用资本化金额、外币借款折算差额等因素。
六、其他方式取得的固定资产

图7-18 其他方式取得的固定资产