会计报表概述

第一节  会计报表概述

一、会计报表的基本概念

表15-1 财务报告和会计报表

图示

二、会计报表的作用

图示

图15-1 会计报表的作用

三、会计报表的分类

表15-2 会计报表的分类

图示

注:股份有限公司还应编制半年报(即中期报告)。

四、会计报表的结构

表15-3 会计报表的结构

图示

五、会计报表的编制要求

表15-4 会计报表的编制要求

图示

为了保证会计报表及时报送,各企业应当科学地组织好日常核算工作,认真做好记账、算账、对账和按期结账等工作。

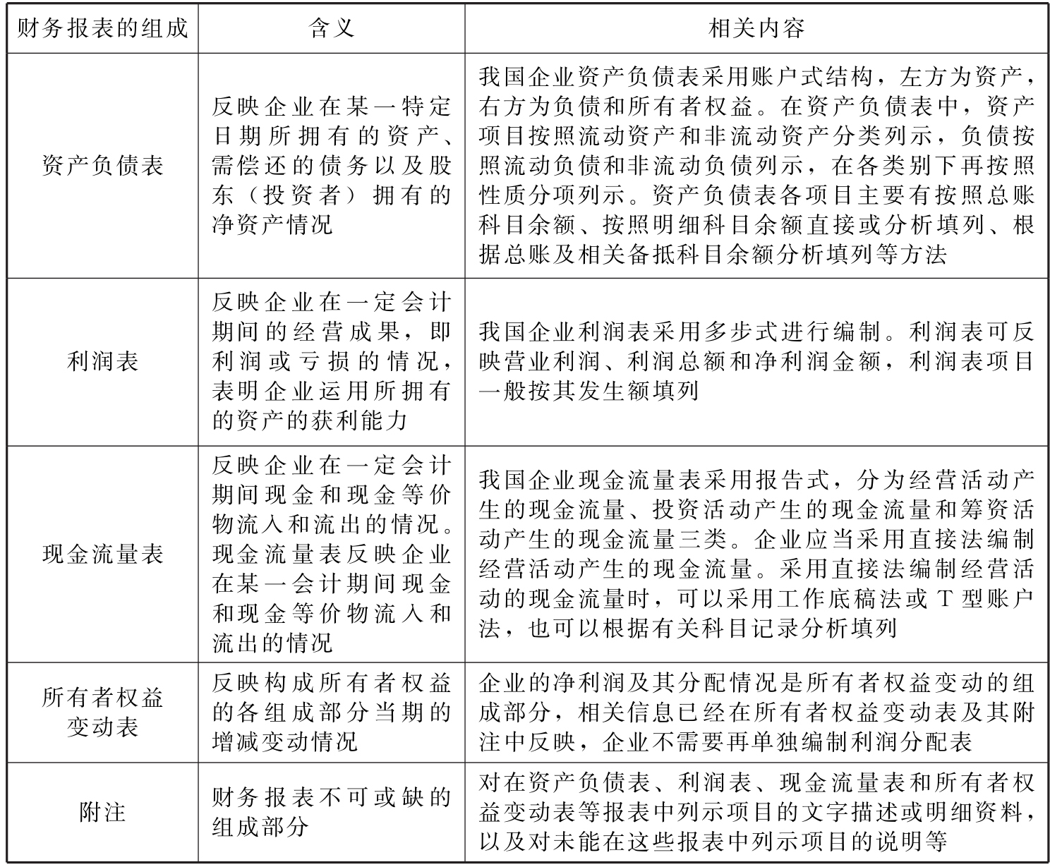
六、《企业会计准则》要求的财务报表的组成

表15-5 财务报表的组成

图示