7.2 形式与种类
2025年09月26日
7.2 形式与种类
查账的形式
查账的组织形式根据检查的范围、内容、目的等的不同采取的形式也不同,常见的查账形式有自我检查和专业检查两种。
1. 自我检查
自我检查是发动查账客体自我教育的查账形式,具有检查面广、时间集中、省时效高的优点,一般适宜于解决比较明确而带普遍性或行业特点突出的一些问题,但难以解决那些比较突出而又隐蔽性强的问题。常用的方法有两种:
(1)单位自查。
被查单位在学习相关政策法规的基础上,按照统一的部署和要求,对自身的经济活动进行自我检查的形式。
(2)单位互查。
在统一组织和指导下,按系统、行业或地域划分,组织检查客体相关人员,进行交互检查的形式。
2. 专业检查
专业检查是由专门的机构或部门组织的对被查单位的会计资料进行检查。常见的形式有以下三种:
(1)专门检查。
由专门检查机构(如审计机关、税务稽查机关、财政检察机关、会计师事务所、税务师事务所等)组织的检查,以及专案检查组织进行的检查等。
(2)财税大检查。
财税大检查是由中央或省、市统一部署,统一组织的,自下而上的全面检查活动。大检查中,可以发动企业、单位限期自查,开展互查,但主要的还是从财政、税务、审计、企业管理部门等方面抽调人力,在区域内有计划、有步骤、有重点地进行检查。
(3)复查或验收检查。
是在由下级机关组织检查的基础上,由上一级机关组织力量,对重点单位或具代表性的企业单位进行的抽查,借以评价其总体检查质量和管理状况,指导面上工作。
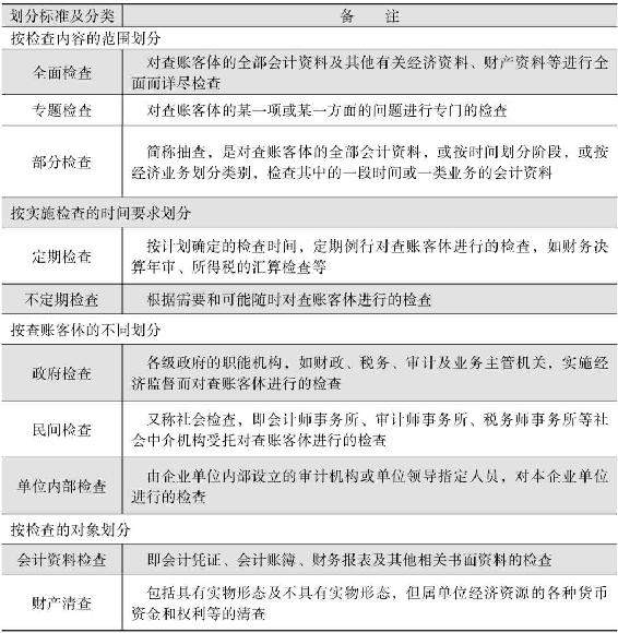
查账的种类
查账按照不同的标准有不同的分类方法,见表7-1所示。
表7-1 查账的分类方法
