7.4 查账有妙招
7.4 查账有妙招
查账的基本方法
查账方法是查账人员在查账过程中,用来作用于查账对象,发挥查账功能,收集查账证据,实现查账目的,完成查账任务的技术和手段的总称。查账方法是为查账目的和任务服务的,是客观公正、实事求是原则的应用,也是决定查账成功与否的重要因素。
不懂查账方法或查账方法的技巧训练,查账方法运用不熟或选择不当,会直接削弱查账的有效性,降低查账效率,影响查账结果。因此,查账方法和查账技巧在整个查账过程中起着相当重要的作用。
1. 查账原则
查账的方法很多,不同的查账目的和要求所需要的查账方法各不相同。每一种方法都有其特定的目的和适应范围,在选用查账方法时,应遵循以下原则:
(1)适应性原则。
查账方法是用来开展查账活动的,只有适应查账工作的要求,使查账活动成为现实的方法,才是可行和需要的。具体来说,查账方法必须适应查账的特定目的和任务,适应查账方式和查账工作的地点,适应被查单位的具体条件和实际需要,还要适应查账主体的性质等等。
(2)科学性原则。
查账方法必须先进、合理、完整、系统。只有科学的查账方法才能保证查账结果的正确、真实,提高查账效率。
(3)广泛性原则。
查账工作涉及工、农、商、交、卫等各部门,涉及社会再生产的各环节。查账工作范围的广泛性决定了建立和选用查账方法也必须具有广泛性。
2. 查账基本方法
查账方法按照作用来分,可以划分为查账的基本方法和技术方法两类。查账的基本方法有顺查法、逆查法、详查法和抽查法等。查账的技术方法有检查、观察、询问、函证、分析比较,以及其他程序如直加、横加、调节、再计算等,各种方法都有其特定用途。
本节我们首先介绍查账的基本方法。
(1)顺查法和逆查法。
顺查法是按照一笔交易在会计记录中的顺流程序,以确定交易处理是否具有完整的过程。查账人员从原始凭证的审核开始,进而以原始凭证为依据,核对记账凭证,再根据原始凭证和记账凭证核对日记账、总分类账、明细分类账,最后以账簿来核对财务报表的一种查账方法。其检查程序为:
顺查法从会计凭证入手,顺着记账的顺序依次核对,比较容易弄清问题、查明原因,而且顺查法由于对每一会计资料都要进行检查,不会有所遗漏,可以保证查账的完整性。但是由于顺查法必须对每张凭证、每本账簿进行逐一审查,查账时必然费时费力,难以抓住重点,只能适用于业务量较少的小型企业。一般在内部控制制度不健全、账实不符的单位,通过采用这种方法将问题一一检查出来。
【例】在检查过程中,发现某张现金付款原始凭证上收款人签字不全,而这张凭证反映的金额又比较大,若会计记录是借记“其他应收款”科目,贷记“库存现金”科目,查账人员应运用顺查法检查“其他应收款”有关明细账,直至财务报表上的记录在核对、审阅、调查的基础上,查清楚这笔业务的来龙去脉,以确定是否有错误或存在弊端。
逆查法是按照一笔交易在会计记录中逆流程序(由最后的处理步骤至原始单据止)查核,以确定已入账交易是否正确的过程。它是按照与记账程序相反的顺序,从审查财务报表开始,以财务报表核对账簿,然后根据账簿核对并审查记账凭证、原始凭证的一种查账方法,即:
报表分析→有针对地查对相关账户→核对记账凭证→审查原始凭证
逆查法从报表开始,从大处着手,由表及里,由点及面,一步一步追溯到会计凭证、检查财务报表中各项指标及其所反映的经济活动的正确性与合法性。采用这种方法,对原始凭证和记账凭证通常不全部加以检查,只有对某笔账目和经济业务认为有进一步了解的必要时,才查看其原始凭证与相关记录,以探明究竟。
(2)详查法和抽查法。
详查法也叫细查法或精查法,即对被查单位一定时期内所有的凭证、账册、报表等会计资料进行全面、细致、彻底的检查。
通过详查法,查账人员可以最大限度地查清错弊,保证查账的质量。但是其工作量大,费时费力费成本,只适用于规模小、业务少、会计资料少的单位。
抽查法即从一定时期内的全部会计资料、凭证中抽取一部分样本进行审查,用以推断总体有无错弊,也称审计抽样。如果经过抽查没有发现问题,则对企业部分不再进行审查;如果在抽查中发现问题,则应适当扩大抽查范围;如果问题较多或者发现严重问题,应当改为详查法,彻底查清全部问题。
抽查法效率高、费用低,可收到事半功倍的效果。但如果所选样本不具有代表性,抽查结果不能代表总体特征,容易做出错误的结论。抽查法只适用于内部控制和会计基础工作比较好,组织机构和管理工作比较健全的企业。同时,对经营规模大、凭证多的企业,如实行详查法确有困难,也可以采用抽查法。
查账的技术方法
1. 审阅法与复核法
审阅法指查账人员对被查单位的会计资料和其他资料进行详细阅读和审阅。运用审阅法可以查证或者发现被查单位会计资料(发票、单价、凭证、账簿、报表等)有无涂改、计算错误、收支不合理、不合法的会计错误与弊端。具体内容见表7-2所示。
表7-2 审阅法的审阅对象及审阅内容

【例】一张记账凭证,应有填制单位的名称、凭证的名称、填制的日期、凭证编号、所附原始凭证数量、有关经济业务的摘要或说明、应借应贷会计科目名称及金额和会计主管人员、审核人员、记账人员、填制人员的签名等要素,审阅时,要看各要素是否都已填列齐全、字迹是否清楚。若有明显违反会计原理或有关制度的情况,则背后可能有隐藏问题的存在。
【例】开红字销售发票冲销已销货款,从表面上看,销售退回合情合理,但经过预谋的冲销,可以达到套取现金、截留收入或贪污的目的。
【例】主营业务收入项目在利润表中比上月有所增加,但利润总额却比上月少,不符合增加收入的正常情况。这时通过追查产品销售明细账及有关记账凭证和原始凭证,可以明确是否存在故意少记主营业务收入,多记主营业务成本、销售费用,甚至多记管理费用、营业外支出等虚假情节。
复核法是查账人员对被查资料进行重复性的验算和验总(验证合计数)。
(1)对凭证的复核:包括复核原始凭证和复核记账凭证。
复核原始凭证要看原始凭证的数量与单价的乘积是否等于总金额;各物品的金额是否等于合计金额;小写金额是否等于大写金额等。复核记账凭证时应观察记账凭证借方金额合计数是否等于贷方合计数;记账凭证的数额是否与原始凭证的数额相符;记账凭证所记录的内容是否与原始凭证相符。
(2)对账簿的复核:账簿中所记录的单项发生额之和是否等于发生额合计数;起初余额加减贷方发生额后,是否等于期末发生余额等。
(3)对财务报表的复核:财务报表中各项目数字之和,是否等于小计、合计或者总计数;表中百分比和其他指标的数值是否计算正确。
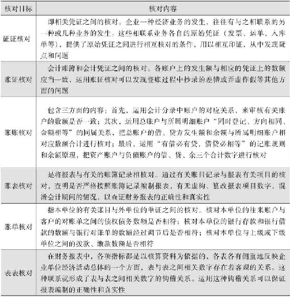
2. 核对法与核实法
核对法即把会计记录和其他有关记录中相关的两个或两个以上的数据进行对照比较,以确定其是否正确的方法。它是查账工作常用的、基本的方法之一,见表7-3所示。
表7-3 核对法的核对目标及核对内容

【例】原始凭证上所反映的是某项工程领料业务,而记账凭证上却借记“生产成本”科目,贷记“原材料”科目,则属于挤占生产成本问题。
【例】某收款凭证上的金额为335元,但所附的5张原始凭证(收据或发票)上的合计金额为533元。通过二者核对,这可能是笔误,将533元错写为335元,也可能是故意将收到的533元写为335元,贪污198元,发生会计舞弊。
核实法是会计资料与实际情况进行对照比较,用以确定账面记录与实物数量是否相符的查账方法。主要有两种方式:结合盘存法对会计资料与实物进行对照比较;结合调查方法对会计资料与实际情况进行对照比较。
请读者注意:核实法与核对法不同,核实法是账实之间的对照比较,以确定实物的正确程度;而核对法是指会计资料之间的比较,以确定会计资料的正确程度。
3. 盘存法与调查法
盘存法是指根据账簿记录对库存现金和各项财产物资进行实物盘点,以确定企业资产是否完整。盘存法是查账的重要方法。由于盘存的对象是现金和实物,因此盘存的时机选择应当适宜。如对实物盘点,最好选择在库存材料储备量达到最低时或者接近年底时,现金的盘存最好不要在发放工资的时候。
调查法指查账人员通过观察、查询、函证等方式,对被查单位进行审查的方法。这种方法有利于查明问题,判明真相或发现新的查账线索,尤其对于贪污盗窃、严重违法乱纪等专案审查,具有重要的作用。调查法包括以下几种方式:
(1)观察法。
查账人员在现场对被查单位的经济活动及其管理、内部控制制度的执行、仓库保管等情况实地察看,以发现其中存在的问题和薄弱环节的方法。
(2)查询法。
查核人员通过询问的方式,取得必要的资料或证实某个问题的方法。查询通常有口头查询和书面查询两种方式。
(3)函证法。
查账人员为了弄清某个问题,通过发函向有关单位或有关人员进行查对,并向对方取得证明资料的调查方法。实际工作中,对往来账款、外来凭证和购销业务不能确认或有疑问时,都可以采用函证法。
某审计小组发函
询证函号码:××××
甲公司:
为查证乙公司××年××月××日起至××年××月××日止的账目,您方截至××年××月××日尚欠×××元。兹附上对账单一份,请予核对,如有不符,请将错误之处于××年××月××日以前函告本局,以凭查核为荷。
(本函专为征询,不做别用)
××审计局××审计小组启
××年××月××日
(4)鉴定法。
鉴定法指对书面资料、实物和有关经济活动等问题的分析、鉴别,超过一般查账人员的能力,而邀请有关专门部门或人员运用专门技术进行鉴别的方法。
【例】对质次价高的商品材料,当其质量情况和等级程度难以确定时,可以邀请商检部门,通过检查化验,确定商品质量,以确定商品、材料的实际价值等,就是鉴定法的运用。
4. 分析法——账户分析法和指标分析法
分析法是通过对会计资料的对应比较、分析,发现线索或疑点,进一步开展检查的查账方法。按其分析对象的不同,分析法可分为账户分析法和指标分析法两种。
账户分析法指根据会计原理和会计制度,对账户对应关系及其发生额和余额进行分析,以发现错弊和异常情况,为进一步查账提供线索的方法。账户分析法的特点是一般只就账面情况进行分析,不涉及会计凭证,只有在发现问题时,才会对会计凭证进行审查。如可通过对往来账户的账户名称、入账时间、账龄、发生额及余额等进行综合分析,可以揭示账户设置及其反映经济业务内容的真实性,判断其是否存在不合理的占用,不合法的隐匿等情况;通过对较为稳定的费用项目的各期发生额进行比较,可以发现波动较大的异常情况;通过对账户对应关系的分析,可以发现账户用错或从中作弊的情况。
【例】在审查一笔销售业务时,发现该笔业务的会计分录为:

销售材料应在“其他业务收入”账户中核算,而不是直接记入“原材料”账户,因此正确的会计处理应当为:

同时结转:

指标分析法指查账人员运用一些指标数值进行对比分析,从中揭示差异、发现疑点。根据运用数值方式的不同,指标分析法可分为比较分析法(运用绝对数分析)、比率分析法和因数分析法(运用相对数分析)。
(1)比较分析法。
又叫对比分析法。即将主要经济指标在本期实际与预算之间、不同时期之间、不同单位之间进行对比分析,观察变化趋势从而分析是否符合客观实际与变化规律,从中发现疑点。
【例】某公司今年费用率达到30%,比上年增长10%,费用额大幅度增长,业务招待费用比上年增长接近两倍,而销售额并没有太明显的增长。经过查账人员进一步检查,发现该公司领导通过各种渠道弄到业务招待费票据进账,超过业务招待费用限额150 000元,这些费用自然进入领导个人腰包。
(2)比率分析法。
通过计算、比较经济指标的比率,确定相对差异揭示矛盾的一种分析方法。在运用比率分析法时,不应把某一比率孤立起来看,因为企业经济活动方方面面相互联系、错综复杂,所以应把有关比率有机地联系起来,并结合其他分析方法,综合观察分析以求找准问题的所在。
【例】企业经营管理中存在很多比率指标供企业管理人员和查账人员使用,常见的有:
产品销售利润率=利润总额÷产品销售总收入×100%
成本利润率=利润总额÷产品销售成本总额×100%
资本金利润率=利润总额÷资本金总额×100%
营运资金周转次数=销售收入÷营运资金平均余额
应收账款周转次数=销售收入÷应收账款平均余额
流动比率=流动资产÷流动负债
负债比率=负债总额÷资产总额
(3)因数分析法。
又称连锁替代法。即在影响经济指标的各因素中,顺序把其中一个因素当作可变的,用变动的量来替换,而暂时把还没有当作可变因素的其他因素当作不变量,从而计算各个变动因素对指标总额的影响程度。
【例】甲企业7月份材料耗用指标的预算数与实际数见表7-4所示。
表7-4 甲企业7月份材料耗用表

由上表可以看出,材料实际消耗总额超过预算总额28 000元(108 000-80 000),而发生影响的有三个因素:产量增多、单位产品材料消耗降低、单位材料价格提高。运用因数分析法,可以计算出各个因素的影响程度。
按预算指标计算材料消耗总金额:
1 000×20×4=80 000(元)
由于产品产量增加的影响:
1 200×20×4=96 000(元)
由于单位产品消耗降低的影响:
1 200×18×4=86 400(元)
由于材料价格提高的影响:
1 200×18×5=108 000(元)
从以上分析可看出,本月材料消耗总金额实际数比预算数大28 000元,其中:
由于产量的增加增大消耗16 000元(96 000-80 000)(正常变化);
由于单位产品消耗数量降低而减少消耗9 600元(86 400-96 000)(有利变化);
由于单位材料价格提高而增加耗料成本21 600元(108 000-86 400)(不利变化,需要进一步查明单位材料价格提高的原因,是由于材料进价提高还是结转材料价人为提高,还是其他原因)。