4.5.1 抗震适宜性分区
根据《城市抗震防灾规划标准》(GB50413-2007)的有关规定,城市用地抗震适宜性评价应按表4-3进行分区,综合考虑城市用地布局、社会经济等因素,提出城市规划建设用地选择与相应城市建设抗震防灾要求和对策。
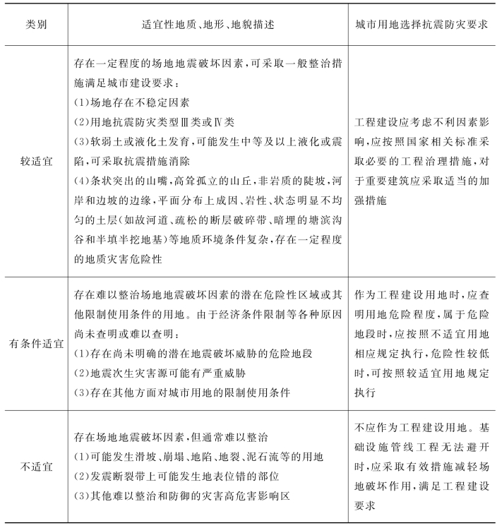
表4-3 城市用地抗震适宜性评价要求

续表

注:1.根据该表划分每一类场地抗震适宜性类别,从适宜性最差开始向适宜性好依次推定,其中一项属于该类即划为该类场地。
2.表中未列条件,可按其对工程建设的影响程度比照推定。
中山市中心城区内城市用地包括规划建设用地和以五桂山、小榄水道、西江等自然山体、河流水域、基本农田要素形成环状绿地;以五桂山生态保护区为核心的城镇生态绿核,沿西江、鸡鸦水道和横门水道构成河流生态廊道。
根据表4-3城市用地抗震适宜性评价要求,通过对工程地质钻孔资料、地形地貌、水文地质、工程地质、场地分类、砂土液化、软土震陷和抗震不利地段等因素的综合评价,将规划建设用地划分为抗震适宜、较适宜地、有条件适宜和不适宜地段(见表4-4)。其中,规划建设用地近一半土地属于适宜和较适宜区域。
表4-4 中心城区城市用地抗震适宜性分区表(https://www.daowen.com)

注:S4-2*、S4-3*由于面积较小,未在图中标识。
如图4-6所示,抗震适宜性规划区用地面积220km2,抗震适宜性分区划分为以下4类:
1)适宜区。面积约113.19km2,占全区面积51.5%,主要分布在主城区及沙溪镇、大涌镇、南朗镇镇中心及翠亨村。
2)较适宜区。面积约91.98km2,占全区面积41.8%,主要分布在港口镇、西区,以及火炬区、石岐区、沙溪镇、东区、南区部分区域和马鞍岛大部分范围。
3)有条件适宜区。面积约11.67km2,占全区面积5.3%,主要分布在五桂山基岩出露区和基岩浅埋地区,以及烟管山、象棚山、后门山、烟墩山等一带潜在崩塌滑坡地区。

图4-6 城市用地抗震防灾适宜性分布图
4)不适宜区。面积约3.16km2,占全区面积1.4%,位于张家边温泉地面沉降重点危险区和马鞍岛二期填海区,并取珠江沿岸、横门水道、岐江河两岸不稳定地段50m距离的范围内及近西江软土分布地区为抗震不适宜区域。