结论与启示

第七章 结论与启示

至此,你已经读完了GMI战略变革的全部历程,最终以令人失望的方式而结束。虽然在1997年GMI的战略变革有一个良好的开端,但是很快遇到各种始料未及的事件,由于外部的压力变革日程被迫缩短,从而导致项目执行不力,欲速而不达。从1999年12月开始,企业几乎把所有的精力都集中在IT项目上了。由于受预算和项目完成的期限所限,所有相关的配套活动都受到很大的影响,如咨询服务的费用被削减、业务流程再造过程也被缩减、职能部门管理层的顾虑被放在一边、一些关键责任被忽视等。结果可想而知,各种项目、计划乃至整个变革历程的效果大打折扣。中级管理层责任的缺位导致很多责任都流向高层领导,首席执行官贝杰理所当然成为了第一个替罪羊——最晚知道最先走。

GMI案例所呈现出来的问题,具有一定的普遍性。正如前面我们所说,这个案例剖析了许多企业在进行以IT为基础的大规模变革中遇到的一些真实问题。当然GMI案例是一个虚构的故事,是根据我们的经验把所有类似的事情综合而成的一个虚构的企业案例。如果你认为这个案例中有些事情如同你自己的组织中所发生的一样,那么可以说,你有很多同病相怜的朋友。

我们把案例设计成以失败而告终是为了强调这样一个事实:企业在进行大的变革时会遇到变革前意想不到的困难,最终变革的结果也常常不会像当初预想的那么好。我们编写这个案例主要想说明两个观点,其一就是我们在第二章中提出的两个模型,对管理大规模的企业变革非常具有实用价值;其二就是无论多么好的变革规划蓝图都会受到不可预见的各种因素挑战与威胁。

我们将在最后一章里,简要讨论“GMI-2004”变革历程在碰到突然出现的外部环境的重大变化时,该怎么做才有可能走向成功。这个问题的讨论将会让我们更清楚地知道,在进行大规模的变革时高级经理们所面临的一些基本挑战。我们将简要总结一些重要的现实情况,并提出相应的建议。

◆GMI变革的结局可以更好一些吗?

很显然,如果GMI及时认识到外部环境已经发生了显著的变化,那么企业的变革所取得的成效应该会好得多。从我们的案例中可知,CIO凯斯・库宁汉第一个意识到如果按照AUTOLINK的需求去做,“GMI-2004”计划在实施过程中可能遇到许多潜在的困难。当时他设想的计划是单独实施这个项目,而不去改变正在运行的IT实施计划,使对项目影响降低到最小。首席执行官贝杰研究了这个建议,他也明白支持AUTOLINK标准的紧迫性,3个星期前董事会还讨论了库宁汉所要追加的预算。如果贝杰和他的首席财务官亨利・林克先前能更好与他们的汽车行业的客户们进行沟通,那么他们就能更早地知道AUTOLINK项目的实施,也不会对其准备不足了。如果能早一点意识到这些问题,GMI公司就可以充分地分析可选的方案,以及如何对变革过程进行调整。

另一方面,如果CEO贝杰在“GMI-2004”计划开始阶段就能倾注更多的时间在里面,变革结果也可能会更好一些。正如案例所描述的那样,贝杰对于变革历程疏于直接管理,几乎是完全依靠他新聘的下属经理们(林克、库宁汉、罗杰)去管理所有的实施细节。然而贝杰却卷入到下属经理们之间的纠纷中,并以直接打压某一方这种简单方式来解决问题,使得反对一方对变革的抵制更加敏感与隐蔽。如果贝杰能以一种建设性对话方式来处理问题,那么他与经理们之间就可能会形成一种更积极的关系来共同面对困难。

比如,就拿在贝杰与工业产品部门总裁雷夫・莱蒙之间发生的冲突来说。1999年12月当莱蒙了解到公司将加快SAP项目的实施时,他认为项目增加的开支和实施日期的缩短会严重影响他这个部门的财务业绩,因而对这个新的计划提出了异议。然而贝杰利用他的职权直接要求他服从,莱蒙不情愿地停止了争论。接下来莱蒙尽力延迟这个计划并尽量减少花费,最终导致了项目实施的灾难性后果。

我们可以想象,如果贝杰与莱蒙换一种讨论的方式,其结果可能就完全不一样了。贝杰可以向他解释AUTOLINK的客户对GMI的重要性及他们为公司所带来的利润,并可以清楚地说明只有在2002年1月前完成SAP项目,才能满足AUTOLINK在线接入的需求。另外,贝杰自己也受到董事会方面对业绩提升的压力,所以他也不得不加快“GMI-2004”变革的实施进度。

我们知道莱蒙本质上并不是反对这个计划,他只是认为AUTOLINK不是工业产品部门的问题,并害怕加速实施的额外成本会影响他们部门的绩效而已。所以,贝杰如果能推心置腹地跟莱蒙交换意见,或许莱蒙与他的管理团队会从另一个角度来看待这个问题,并尽力配合贝杰所提出的要求。

莱蒙与他的团队也许可能会在两个星期后提出一个可行的替代方案,即工业产品部门可以继续按原定日程实施“GMI-2004”计划。通过快速实施尽量提前产生绩效,并将对新的计划负责,具体包括以下几个关键因素。

■每个工业产品部门的业务单位马上实施流程再造来实现贝杰所需的短期的效益。这个再造可能并不立即需要信息系统的改变来支持,所有其他信息系统的需求可以暂时不考虑。

■到2000年12月,工业产品部门将为整个企业的净利润的增长贡献至少2个百分点;到2001年12月,则达到4个百分点。这些节约措施将使公司有一个良好的业绩表现。

■工业产品部门将遵循共享全球设计标准(SGD),并积极地与汽车零件部门一起进行新的SGD的设计,使系统最终能与SAP系统平稳对接并兼容。

■在2001年12月“ACCESS-2002”项目完成时,工业产品部门将启动一个业务单位接着一个业务单位向SAP系统的迁移,并最迟在2003年12月前全部完成。

工业产品部门提出的实施SAP计划的折中方案将需要一个比较长的时期,并将会减少对ABC咨询公司顾问的需求,降低每年的运营成本并提高净资产回报率,这样可以满足贝杰对2000年与2001年的利润要求。这个方案将维持“GMI-2004”计划和商业描述之间的联系,同时又满足了汽车零件部门对AUTOLINK的需求。这样一来可以减轻项目的加快实施对其他部门所带来的冲击,使公司各个部门都能顺利接受对“ACCESS-2002”加速实施的支持。

但是上述种种设想又会产生一个更为尖锐的问题,即让一个CEO长年累月地卷入企业变革管理的细节之中是否现实?难道一个CEO就没有其他事情要做了吗?

◆CEO的任务是否太多?

“GMI-2004”变革过程是一个高度依赖于IT基础设施投资成功的复杂过程。CEO贝杰对业绩提高的耐心逐渐丧失,这迫使CIO凯斯・库宁汉和他的员工们渐渐地偏离了原计划的实施而采取了一个加速的进度安排。不幸的是,贝杰把“ACCESS-2002”计划仅仅看作是一个比“财务2000”更大和更昂贵一些的软件实施过程,所以他把所有的责任都授权给了下属。其实,“ACCESS-2002”计划与“财务2000”完全不同,它将会影响GMI里的每个员工,包括岗位的改变、关系的改变、绩效评估的改变及工作技能要求的改变等等。

一个CEO应该授权到什么程度才算合适呢?最终“ACCESS-2002”系统崩溃的导火线竟然是公司最底层的员工——工业产品部门的原材料接收人员的操作失误。当这些员工不能正确地处理物料接收单时,生产控制人员就不能下达生产任务,当工厂生产停顿后,产品库存就会出现短缺,发货延误,订单丢失。失去了订单,利润也自然就没有了,股票价格下跌,最终导致贝杰的辞职。不过,这一切难道说明贝杰应该亲自对员工进行这些技能的培训吗?谁应该对变革中产生的诸如此类的细节问题负责呢?例如,由于流程的改变所引起的对员工的工作培训,很明显这不是CEO的任务!

在IT界有一句流行的话:“任何重要的项目要确保成功,都必须有CEO积极的参与。”虽然高层经理的支持不能保证一个IT项目实施的成功,但至少会提高它成功的概率。当然CEO的参与并不是意味着事必躬亲,只是说高层经理的支持是任何一项管理活动取得成功的必要条件,但单单一个CEO并不足以保证项目的成功。一个大的企业时时刻刻都有很多事情发生,CEO只能关注其中关系到企业未来命运的最为重要的2~5个问题,其余的事情都必须依靠其他的员工。因此,我们建议修改一下这句流行语:“要想确保企业变革计划的成功,CEO应该花费最少的必要的时间与精力参与到项目中,但不能不花时间。”这个细微的改动,要求CEO认真地考虑到底该花费多少精力是必需的。

有些任务毫无疑问需要CEO的积极参与,如在第二章中我们就指出了,要确保企业战略变革成功,CEO首先必须要领导完成战略规划任务:

■确立为了在未来保持竞争优势而进行变革的需求

■规划出一个大家共同认可的企业未来的愿景并阐明如何去实现这一愿景

在目标建立以后,CEO必须指导如下准备工作:

■明确为实现共同的愿景企业所需要的业务能力

■制定好计划去投资与实施一系列项目来建立所需的新的企业能力

计划制定好以后,CEO还必须确保实施的成功:

■管理好计划和项目中的关键活动,以获得计划所要达到的企业能力

■按计划积极地获取战略愿景中计划要达到的价值

在每一步具体的变革过程中,公司的CEO到底需要投入多少精力在其中呢?这就取决于要实现的具体目标的难度和重要程度了。简单的、小的和定义明确的事务,CEO参与程度就可以相对较低,比如第四章介绍过的“财务2000”项目,这一项目是从“GMI-2004”变革计划中分离出来的,其目的是收集各部门的运营状况信息,再整理分析成相应的公司财务状况。如果这是个单独的项目,它的目标仅仅是降低现有业务的运营成本,那么就完全不需CEO贝杰亲自过问,由CFO林克和CIO库宁汉来全权负责就可以了。而现在这个项目是作为“GMI-2004”的一部分,它将改变数据收集的方式以及怎样评估员工的绩效,这将对各级管理层产生较大的影响,这时就需要贝杰出面进行协调了。

◆对公司进行大规模变革的启示

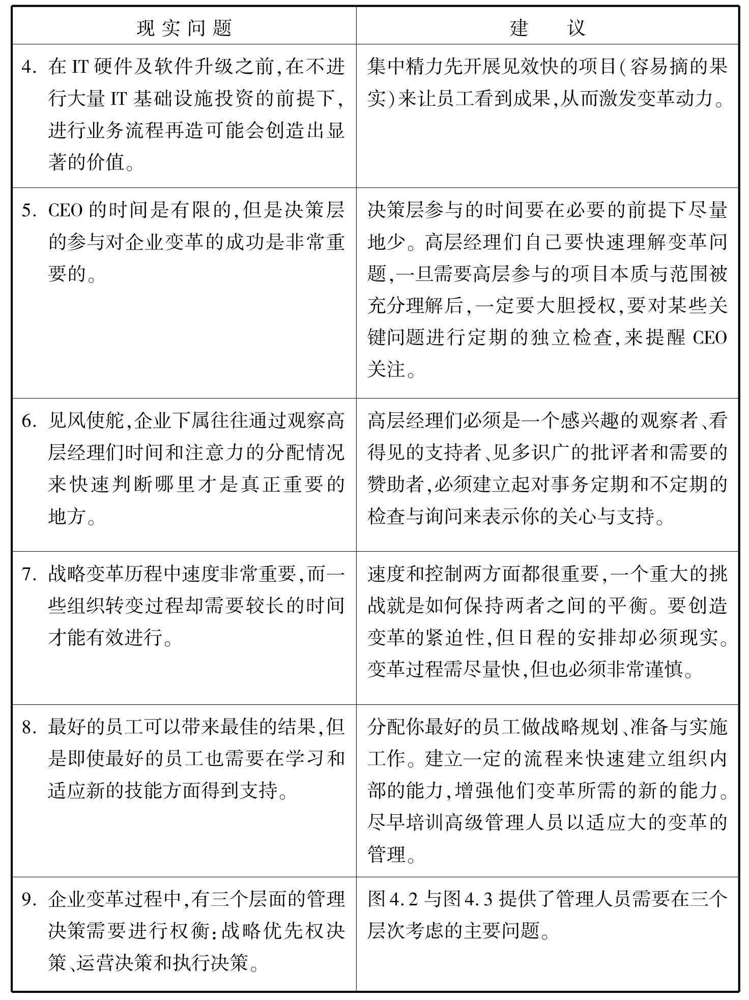
通过前面四章的分析,我们已经提供了对主要管理问题研究所得的一些见解和建议。这一节,我们将总结高层经理在领导与IT相关的公司变革时可能遇到的现实问题,同时提出相应的每个阶段的解决方案,如下表7-1所示。

表7-1

img24

续表

img25

续表

img26

续表

img27

总结与归纳研究结果

在本书的开头,我们介绍了一个企业变革的分析框架,让你更有效地分析变革过程中可能遇到的问题。这个分析框架包括两个模型,一个是管理架构模型,用以描述不同战略可能带来的五个维度上的业务运作的变化;另一个是过程管理模型,定义了高效的完成变革所应遵循的活动执行的先后顺序。应用这两个模型作为问题诊断和解决方案的分析基础,中间各章节提供了GMI案例的详细情节与分析。最后一章提出了一个GMI可采取的假设替代方案,并给出了将来企业在进行复杂的变革历程时,管理团队应该遵循的一些指导原则。

当我们在为这本书准备GMI这个案例时,我们与一位资深的CEO深入地进行了交谈。他对一些所谓的管理原则不屑一顾,他认为一个成功地攀升到总经理层次的管理者,应该已经对这些所谓的管理的原理都很明白。高层经理应该知道怎样去建立规划?怎样为实现目标而进行管理?怎样去感觉变革过程中所发生的变化。久而久之,他就能对组织中的问题保持敏感性,拥有一种直觉的能力来进行决策与管理。

在高级管理层中,这种人毕竟只是少数。我们在调查研究中所访问的高级经理们,大多数对他们所领导的企业变革的结果感到失望。他们普遍的困惑是:“虽然最终完成了变革,但我们并没有得到所预期的商业利益!”可能这句话并不能说明他们为什么没有取得预期的成果,但也有可能就像给减肥开出的处方一样——吃对,吃少,多锻炼。取得成功的方法并不难理解,但是真正要坚持却很困难。更何况,并不是每一个管理者都能拥有非常敏锐和正确的直觉,一个有几百人投入和耗费数千万美元的长期变革项目,如果仅仅是用直觉进行管理将会是非常困难。变革发生在不同层次、不同地方和不同时间,如果没有一个清晰和规范的分析内容框架(管理架构模型),没有一个流程来强制进行经常性的评估(过程管理模型),成功将是难以想象的。而且,没有丰富的事实信息为依据的直觉是毫无价值的,变革参与者也会变得不愿意提意见和寻求帮助,因为缺乏民主气氛,提意见可能会不受欢迎,寻求帮助者可能会被认为能力不够。最后,在我们给出的提高效能的处方里,企业增强应对变革中突发事件的处理能力是非常重要的。我们相信,在企业变革历程中通过建立这两个分析模型,我们可以为IT相关项目的实施走向成功创造一个良好的环境。

你自己的变革历程也将可以从这里开始。在你读完这本书后,将会相信在你的企业中还有许多未发掘的IT应用的机会,你也将会认识到取得成功的道路可能是艰辛的。我们相信在你达到变革目标的历程中,你将会发现我们所提供的分析框架的价值。最后,我们祝你好运,并提出五个问题作为你的企业进行变革的开始。

思考分析题:

(1)在你所处的行业中,基于IT的战略变革实施中有哪5个企业是你的榜样?

(2)在电子商务时代,你的客户、供应商和竞争对手在做什么?在你的行业中电子商务是怎样开展的?你的企业是否有取得竞争优势的机会?

(3)你的企业将可能怎样应用IT来重新设计产品和服务,或者是对设计、制造、市场营销和分销渠道进行流程再造?你的企业目前利用IT支持企业战略的计划是什么?与你所期望的相比还有多远的距离?

(4)目前,你的企业进行变革的主要障碍是什么?在资金、人力与流程中,哪方面需要加大投资?谁将领导你的企业进行变革?为了迅速地建立起变革的紧迫性并开始真正实施,你能做些什么?

(5)你的企业对进行战略变革准备得如何?具体地说,针对图4.2中所提出的变革准备的三个指标,你的答案是什么?