三、本章考点详解

三、本章考点详解

(一)工程咨询单位业务的市场开发

1.市场调查与营销环境分析(表1-1)

1-1 市场调查与营销环境分析

978-7-111-44397-1-Chapter07-3.jpg

2.目标市场选择与市场定位(表1-2)

1-2 目标市场选择与市场定位

978-7-111-44397-1-Chapter07-4.jpg

3.主要营销手段(表1-3)

1-3 主要营销手段

978-7-111-44397-1-Chapter07-5.jpg

4.项目的分析与选择(表1-4)

1-4 项目的分析与选择

978-7-111-44397-1-Chapter07-6.jpg

(二)工程咨询单位的风险

1.工程咨询单位风险管理

(1)全面风险管理(表1-5)

1-5 全面风险管理

978-7-111-44397-1-Chapter07-7.jpg

(续)

978-7-111-44397-1-Chapter07-8.jpg

(2)工程咨询单位面临的风险(表1-6)

1-6 工程咨询单位面临的风险

978-7-111-44397-1-Chapter07-9.jpg

2.工程咨询单位风险管理策略

(1)针对咨询单位的风险管理策略(表1-7)

1-7 针对咨询单位的风险管理策略

978-7-111-44397-1-Chapter07-10.jpg

(2)针对咨询人员的风险管理策略(表1-8)

1-8 针对咨询人员的风险管理策略

978-7-111-44397-1-Chapter07-11.jpg

(三)投资建设各阶段工程咨询服务的内容

1.项目规划阶段咨询

(1)规划制定咨询和规划评估咨询(表1-9)

1-9 规划制定咨询和规划评估咨询

978-7-111-44397-1-Chapter07-12.jpg

(2)规划咨询的原则和方法(表1-10)

1-10 规划咨询的原则和方法

978-7-111-44397-1-Chapter07-13.jpg

2.政策研究咨询(表1-11)

1-11 政策研究咨询

978-7-111-44397-1-Chapter07-14.jpg

3.工程项目前期阶段咨询

(1)工程项目前期咨询的内容(表1-12)

1-12 工程项目前期咨询的内容

978-7-111-44397-1-Chapter07-15.jpg

(2)企业投资项目前期咨询(表1-13)

1-13 企业投资项目前期咨询

978-7-111-44397-1-Chapter07-16.jpg

(续)

978-7-111-44397-1-Chapter07-17.jpg

(3)政府投资项目前期咨询(表1-14)

1-14 政府投资项目前期咨询

978-7-111-44397-1-Chapter07-18.jpg

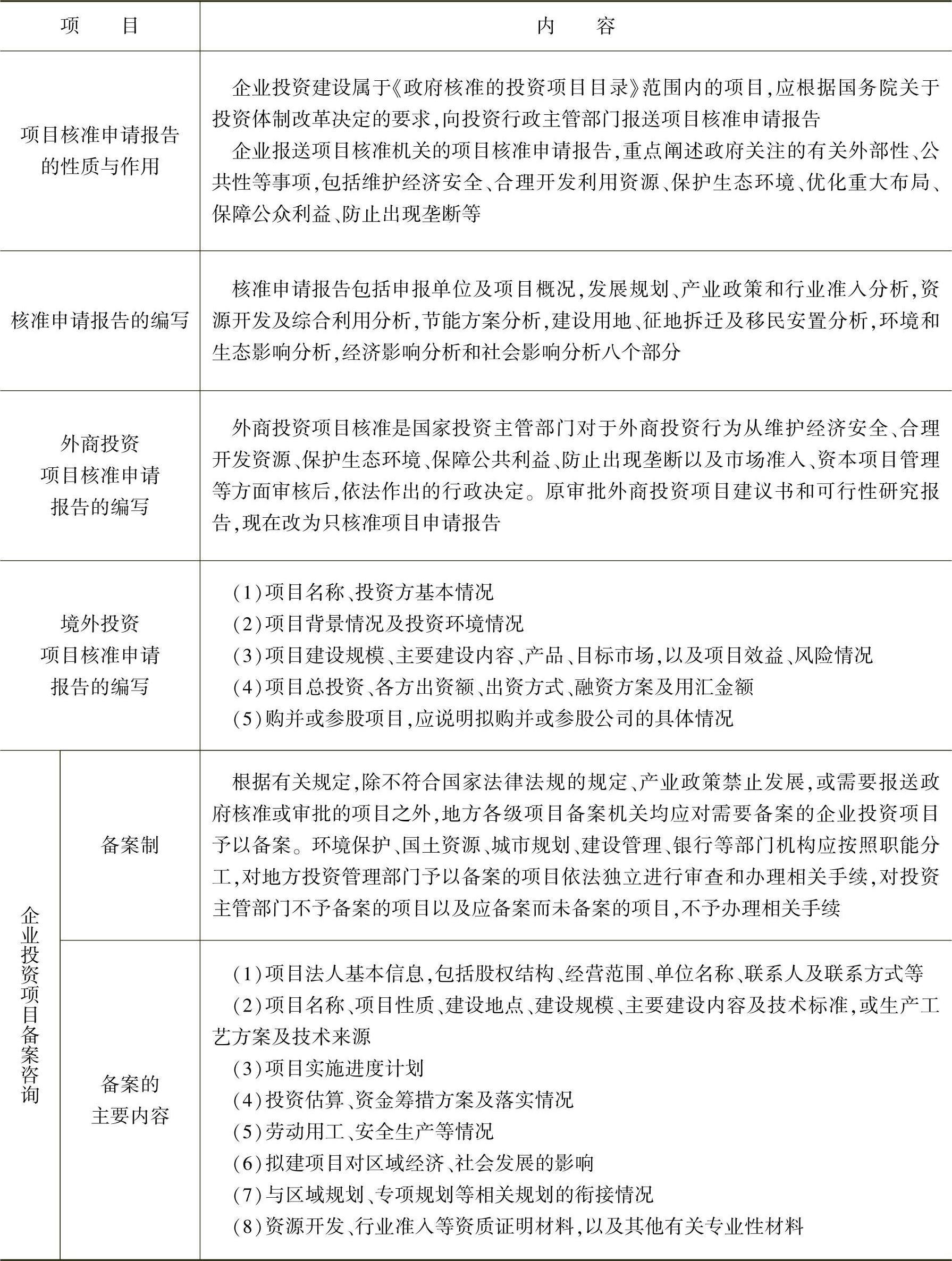
(4)企业投资项目核准和备案咨询(表1-15)

1-15 企业投资项目核准和备案咨询

978-7-111-44397-1-Chapter07-19.jpg

(5)政府性资金申请咨询(表1-16)

1-16 政府性资金申请咨询

978-7-111-44397-1-Chapter07-20.jpg

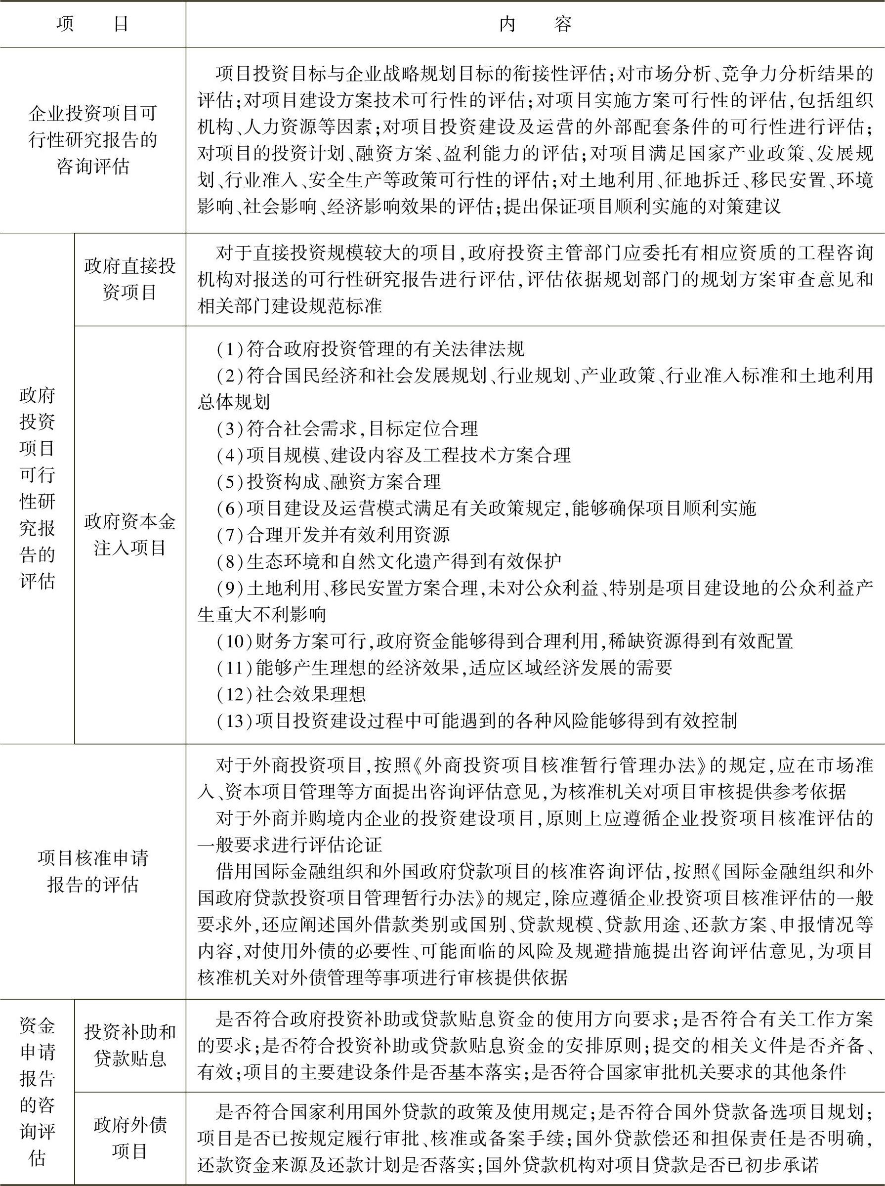
(6)工程项目咨询评估(表1-17)

1-17 工程项目咨询评估

978-7-111-44397-1-Chapter07-21.jpg

4.工程项目准备阶段咨询

(1)工程勘察设计咨询(表1-18)

1-18 工程勘察设计咨询

978-7-111-44397-1-Chapter07-22.jpg

(2)项目的融资咨询(表1-19)

1-19 项目的融资咨询

978-7-111-44397-1-Chapter07-23.jpg

(3)工程与货物采购咨询(表1-20)

1-20 工程与货物采购咨询

978-7-111-44397-1-Chapter07-24.jpg

(4)招标代理(表1-21)

1-21 招标代理

978-7-111-44397-1-Chapter07-25.jpg

5.工程项目实施阶段咨询

(1)项目合同管理(表1-22)

1-22 项目合同管理

978-7-111-44397-1-Chapter07-26.jpg

(2)工程监理(表1-23)

1-23 工程监理

978-7-111-44397-1-Chapter07-27.jpg

(续)

978-7-111-44397-1-Chapter07-28.jpg

(3)设备监理(表1-24)

1-24 设备监理

978-7-111-44397-1-Chapter07-29.jpg

(4)工程项目竣工咨询(表1-25)

1-25 工程项目竣工咨询

978-7-111-44397-1-Chapter07-30.jpg

6.工程项目后评价(表1-26)

1-26 工程项目后评价

978-7-111-44397-1-Chapter07-31.jpg

7.工程项目管理

(1)工程项目管理的含义(表1-27)

1-27 工程项目管理的含义

978-7-111-44397-1-Chapter07-32.jpg

(续)

978-7-111-44397-1-Chapter07-33.jpg

(2)工程项目管理的特点(表1-28)

1-28 工程项目管理的特点

978-7-111-44397-1-Chapter07-34.jpg

(3)工程项目管理制度和管理模式(表1-29)

1-29 工程项目管理制度和管理模式

978-7-111-44397-1-Chapter07-35.jpg

(续)

978-7-111-44397-1-Chapter07-36.jpg

(4)代建单位的服务内容和项目使用单位的主要职责(表1-30)

1-30 代建单位的服务内容和项目使用单位的主要职责

978-7-111-44397-1-Chapter07-37.jpg

(四)现代工程咨询方法

1.调查法(表1-31)

1-31 调查法

978-7-111-44397-1-Chapter07-38.jpg

2.对比法(表1-32)

1-32 对比法

978-7-111-44397-1-Chapter07-39.jpg

3.系统分析法

系统分析活动内容如图1-1所示。

978-7-111-44397-1-Chapter07-40.jpg

图1-1 系统分析活动内容

4.逻辑框架法

(1)垂直逻辑的因果关系(图1-2)

978-7-111-44397-1-Chapter07-41.jpg

图1-2 垂直逻辑的因果关系

(2)水平逻辑关系(表1-33)

1-33 水平逻辑关系

978-7-111-44397-1-Chapter07-42.jpg

5.方案综合评价法

方案综合评价法的一般程序如图1-3所示。

978-7-111-44397-1-Chapter07-43.jpg

图1-3 方案综合评价法的一般程序

(五)工程咨询的招标与投标

1.工程咨询服务招标

(1)工程咨询公开招标(资格预审)程序(图1-4)

978-7-111-44397-1-Chapter07-44.jpg

图1-4 工程咨询公开招标(资格预审)程序

(2)工程咨询公开招标(资格后审)程序(图1-5)

978-7-111-44397-1-Chapter07-45.jpg

图1-5 工程咨询公开招标(资格后审)程序

(3)招标文件(表1-34)

1-34 招标文件

978-7-111-44397-1-Chapter07-46.jpg

(4)资格预审与形成短名单(表1-35)

1-35 资格预审与形成短名单

978-7-111-44397-1-Chapter07-47.jpg

(5)开标、评标、定标(表1-36)

1-36 开标、评标、定标

978-7-111-44397-1-Chapter07-48.jpg

(续)

978-7-111-44397-1-Chapter07-49.jpg

2.工程咨询服务投标(表1-37)

1-37 工程咨询服务投标

978-7-111-44397-1-Chapter07-50.jpg