三、本章考点详解

三、本章考点详解

(一)市场分析与市场战略分析

1.市场调查(表4-1)

4-1 市场调查

978-7-111-44397-1-Chapter10-5.jpg

(续)

978-7-111-44397-1-Chapter10-6.jpg

2.市场预测

(1)市场预测的内容(表4-2)

4-2 市场预测的内容

978-7-111-44397-1-Chapter10-7.jpg

(2)常用预测方法的比较(表4-3)

4-3 常用预测方法的比较

978-7-111-44397-1-Chapter10-8.jpg

(续)

978-7-111-44397-1-Chapter10-9.jpg

(3)一元线性回归分析(表4-4)

4-4 一元线性回归分析

978-7-111-44397-1-Chapter10-10.jpg

(续)

978-7-111-44397-1-Chapter10-11.jpg

(续)

978-7-111-44397-1-Chapter10-12.jpg

(4)市场预测的其他方法(表4-5)

4-5 市场预测的其他方法

978-7-111-44397-1-Chapter10-13.jpg

(续)

978-7-111-44397-1-Chapter10-14.jpg

3.市场战略分析

(1)三种基本竞争战略的特征和基本要求(表4-6)

4-6 三种基本竞争战略的特征和基本要求

978-7-111-44397-1-Chapter10-15.jpg

(续)

978-7-111-44397-1-Chapter10-16.jpg

(2)波特的五因素模型(图4-1)

978-7-111-44397-1-Chapter10-17.jpg

图4-1 波特的五因素模型

(3)投资组合分析(表4-7)

4-7 投资组合分析

978-7-111-44397-1-Chapter10-18.jpg

(4)波士顿矩阵的应用(图4-2)

978-7-111-44397-1-Chapter10-19.jpg

图4-2 波士顿矩阵的应用

a)成功的路线 b)失败的路线

(二)建设方案研究

1.产品方案和建设规模(表4-8)

4-8 产品方案和建设规模

978-7-111-44397-1-Chapter10-20.jpg

(续)

978-7-111-44397-1-Chapter10-21.jpg

2.场(厂)址选择(表4-9)

4-9 场(厂)址选择

978-7-111-44397-1-Chapter10-22.jpg

3.总图运输(表4-10)

4-10 总图运输

978-7-111-44397-1-Chapter10-23.jpg

4.工程方案及配套工程(表4-11)

4-11 工程方案及配套工程

978-7-111-44397-1-Chapter10-24.jpg

(续)

978-7-111-44397-1-Chapter10-25.jpg

(三)能源利用和项目节能分析与评价

1.能源分类、开发利用的原则要求以及合理性分析(表4-12)

4-12 能源分类、开发利用的原则要求以及合理性分析

978-7-111-44397-1-Chapter10-26.jpg

2.项目节能分析评价(表4-13)

4-13 项目节能分析评价

978-7-111-44397-1-Chapter10-27.jpg

(四)环境影响评价

1.环境影响评价的概念及原则(表4-14)

4-14 环境影响评价的概念及原则

978-7-111-44397-1-Chapter10-28.jpg

2.环境影响评价的要求

(1)建设项目环境影响评价的要求(表4-15)

4-15 建设项目环境影响评价的要求

978-7-111-44397-1-Chapter10-29.jpg

(续)

978-7-111-44397-1-Chapter10-30.jpg

(2)规划环境影响评价(表4-16)

4-16 规划环境影响评价

978-7-111-44397-1-Chapter10-31.jpg

(续)

978-7-111-44397-1-Chapter10-32.jpg

3.环境影响的经济损益分析

(1)环境影响经济损益分析的概念和步骤(表4-17)

4-17 环境影响经济损益分析的概念和步骤

978-7-111-44397-1-Chapter10-33.jpg

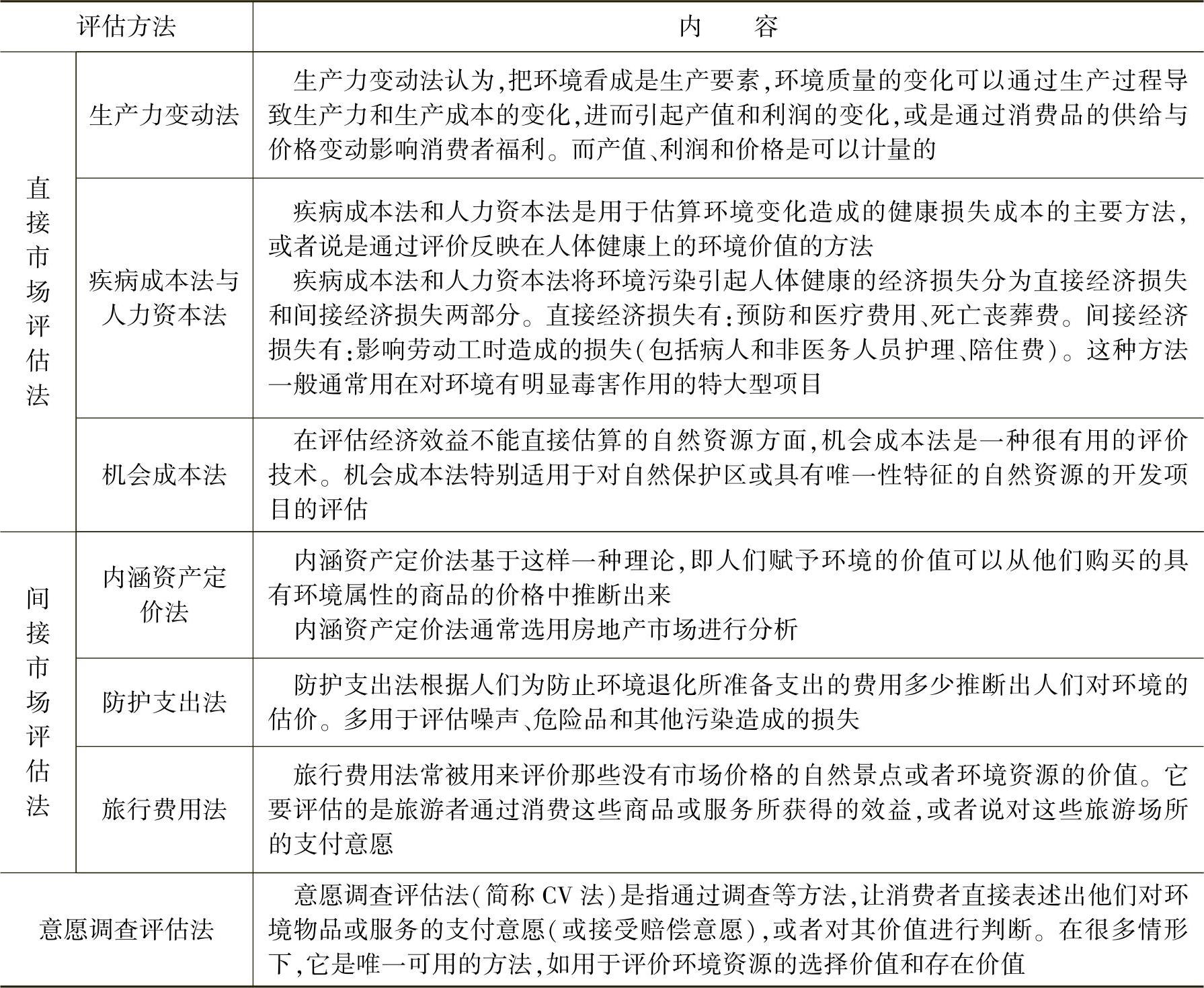
(2)环境价值评估方法(表4-18)

4-18 环境价值评估方法

978-7-111-44397-1-Chapter10-34.jpg

(五)投资估算

1.建设投资估算

(1)建设投资估算方法(表4-19)

4-19 建设投资估算方法

978-7-111-44397-1-Chapter10-35.jpg

(续)

978-7-111-44397-1-Chapter10-36.jpg

(续)

978-7-111-44397-1-Chapter10-37.jpg

(2)进口设备购置费估算(表4-20)

4-20 进口设备购置费估算

978-7-111-44397-1-Chapter10-38.jpg

(3)基本预备费用估算与涨价预备费用估算(表4-21)

4-21 基本预备费用估算与涨价预备费用估算

978-7-111-44397-1-Chapter10-39.jpg

2.建设期利息估算(表4-22)

4-22 建设期利息估算

978-7-111-44397-1-Chapter10-40.jpg

3.流动资金估算

(1)流动资金估算方法(表4-23)

4-23 流动资金估算方法

978-7-111-44397-1-Chapter10-41.jpg

(2)分项详细估算法估算流动资金的具体步骤(表4-24)

4-24 分项详细估算法估算流动资金的具体步骤

978-7-111-44397-1-Chapter10-42.jpg

(续)

978-7-111-44397-1-Chapter10-43.jpg

4.项目总投资估算表与分年投资计划表的编制(表4-25)

4-25 项目总投资估算表与分年投资计划表的编制

978-7-111-44397-1-Chapter10-44.jpg

(六)融资方案研究

1.资本金筹措

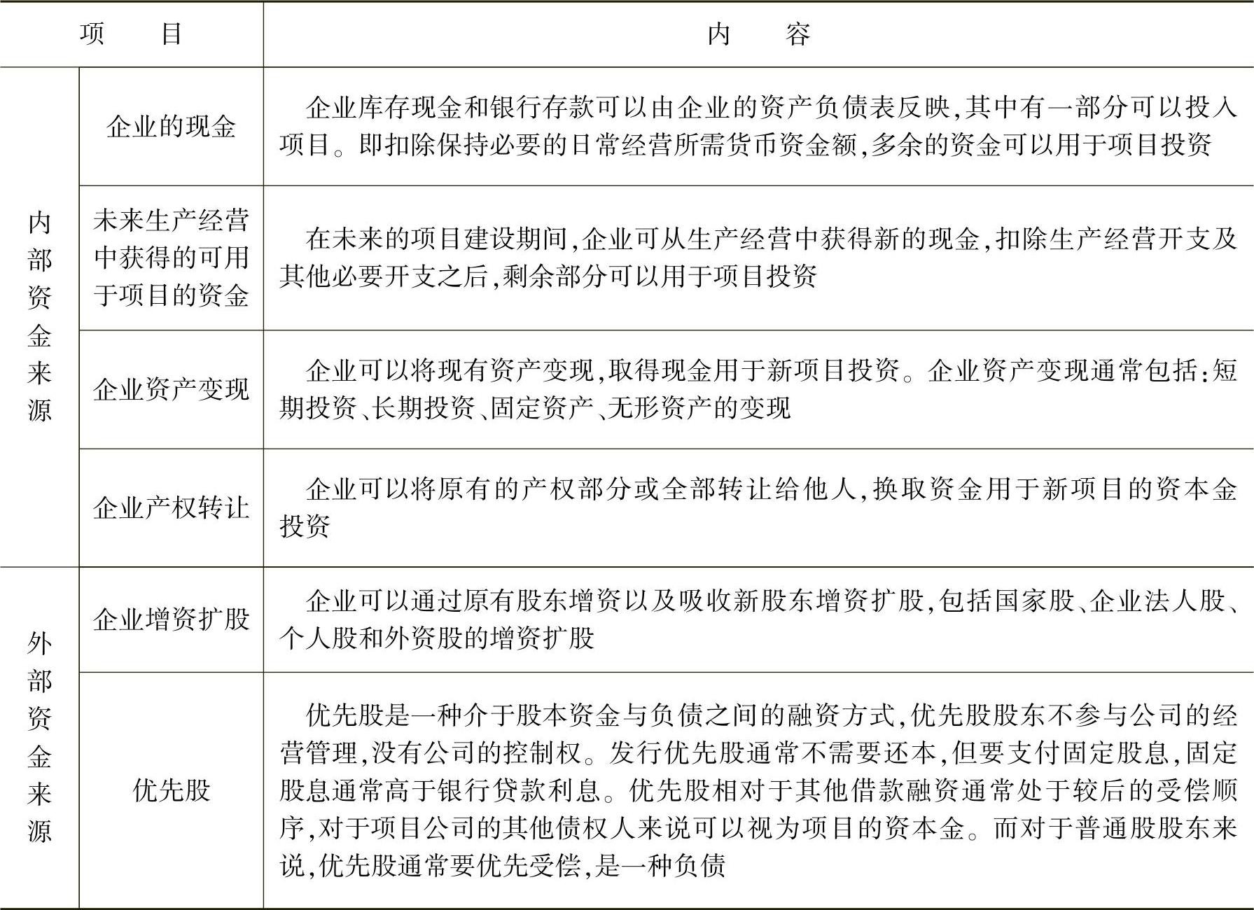
(1)项目资本金占项目总投资的比例(表4-26)

4-26 项目资本金占项目总投资的比例

978-7-111-44397-1-Chapter10-45.jpg

(2)外商投资企业注册资本占投资总额的最低比例(表4-27)

4-27 外商投资企业注册资本占投资总额的最低比例

978-7-111-44397-1-Chapter10-46.jpg

(3)既有法人项目资本金筹措(表4-28)

4-28 既有法人项目资本金筹措

978-7-111-44397-1-Chapter10-47.jpg

(4)新设法人项目资本金筹措及形式(表4-29)

4-29 新设法人项目资本金筹措及形式

978-7-111-44397-1-Chapter10-48.jpg

2.债务资金筹措

(1)债务资金筹措应考虑的主要因素和基本要素(表4-30)

4-30 债务资金筹措应考虑的主要因素和基本要素

978-7-111-44397-1-Chapter10-49.jpg

(2)债务资金的资金来源和融资方式

1)信贷方式融资的形式(表4-31)

4-31 信贷方式融资的形式

978-7-111-44397-1-Chapter10-50.jpg

(续)

978-7-111-44397-1-Chapter10-51.jpg

2)债券方式融资(表4-32)

4-32 债券方式融资

978-7-111-44397-1-Chapter10-52.jpg

3)租赁方式融资(表4-33)

4-33 租赁方式融资

978-7-111-44397-1-Chapter10-53.jpg

(3)融资信用保证方式和保证结构评价(表4-34)

4-34 融资信用保证方式和保证结构评价

978-7-111-44397-1-Chapter10-54.jpg

3.融资方案设计与优化

(1)资金结构分析(表4-35)

4-35 资金结构分析

978-7-111-44397-1-Chapter10-55.jpg

(2)融资风险分析(表4-36)

4-36 融资风险分析

978-7-111-44397-1-Chapter10-56.jpg

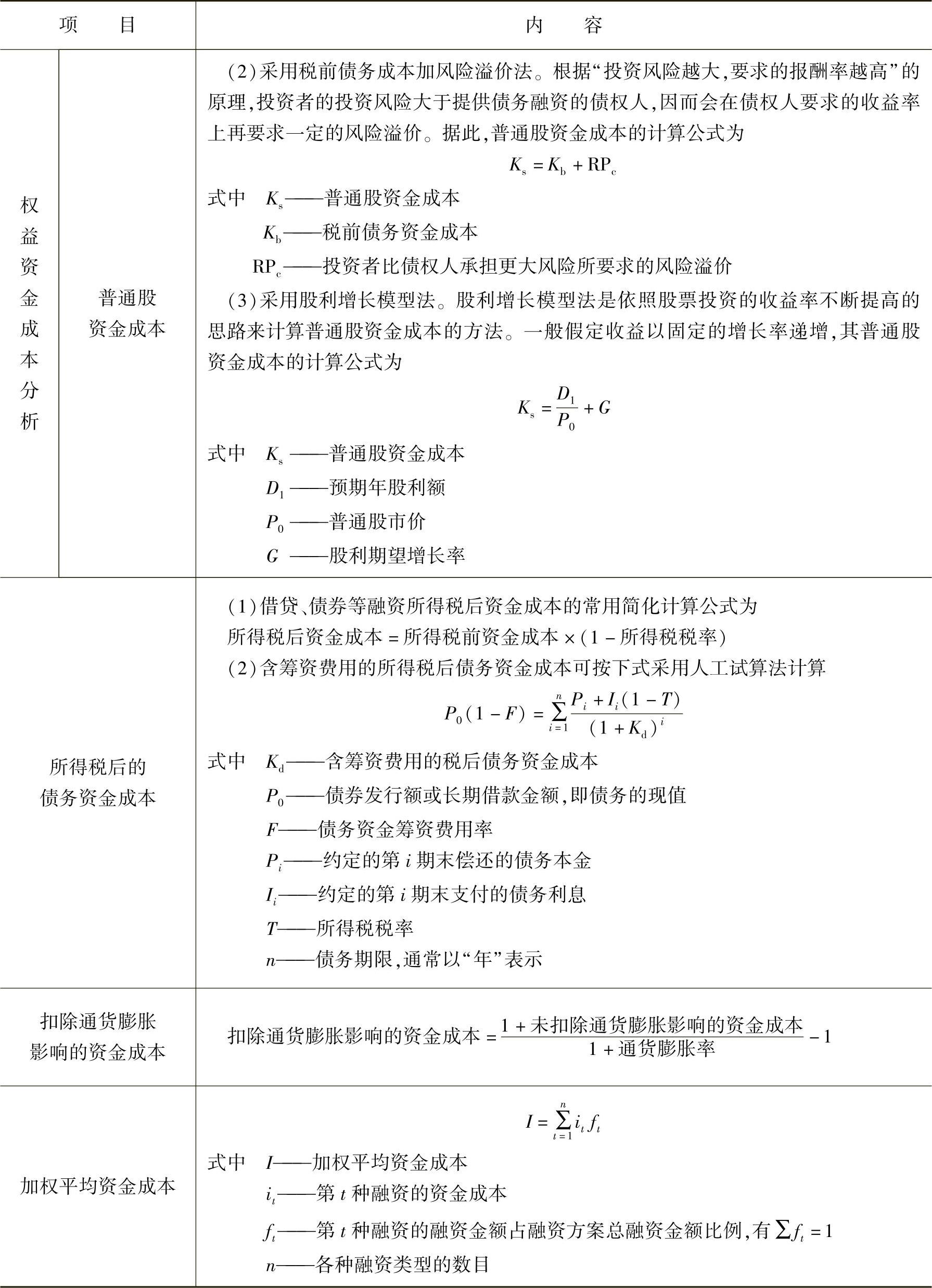
(3)资金成本分析(表4-37)

4-37 资金成本分析

978-7-111-44397-1-Chapter10-57.jpg

(续)

978-7-111-44397-1-Chapter10-58.jpg

(七)资金时间价值与方案经济比选

1.资金时间价值与资金等值

(1)资金时间价值概念、衡量和资金等值的含义(表4-38)

4-38 资金时间价值概念、衡量和资金等值的含义

978-7-111-44397-1-Chapter10-59.jpg

(2)六个常用资金等值换算公式(表4-39)

4-39 六个常用资金等值换算公式

978-7-111-44397-1-Chapter10-60.jpg

2.现金流量分析方法

(1)项目经济评价常用指标分类(表4-40)

4-40 项目经济评价常用指标分类

978-7-111-44397-1-Chapter10-61.jpg

(2)时间性指标与评价方法

1)静态投资回收期(表4-41)

4-41 静态投资回收期

978-7-111-44397-1-Chapter10-62.jpg

2)动态投资回收期(表4-42)

4-42 动态投资回收期

978-7-111-44397-1-Chapter10-63.jpg

(3)价值性指标与评价方法

1)净现值(表4-43)

4-43 净现值

978-7-111-44397-1-Chapter10-64.jpg

(续)

978-7-111-44397-1-Chapter10-65.jpg

2)净年值(表4-44)

4-44 净年值

978-7-111-44397-1-Chapter10-66.jpg

(4)比率性指标与评价方法

1)内部收益率(表4-45)

4-45 内部收益率

978-7-111-44397-1-Chapter10-67.jpg

(续)

978-7-111-44397-1-Chapter10-68.jpg

2)净现值率(表4-46)

4-46 净现值率

978-7-111-44397-1-Chapter10-69.jpg

3.项目(方案)经济比选方法

(1)项目(方案)之间的关系(表4-47)

4-47 项目方案之间的关系

978-7-111-44397-1-Chapter10-70.jpg

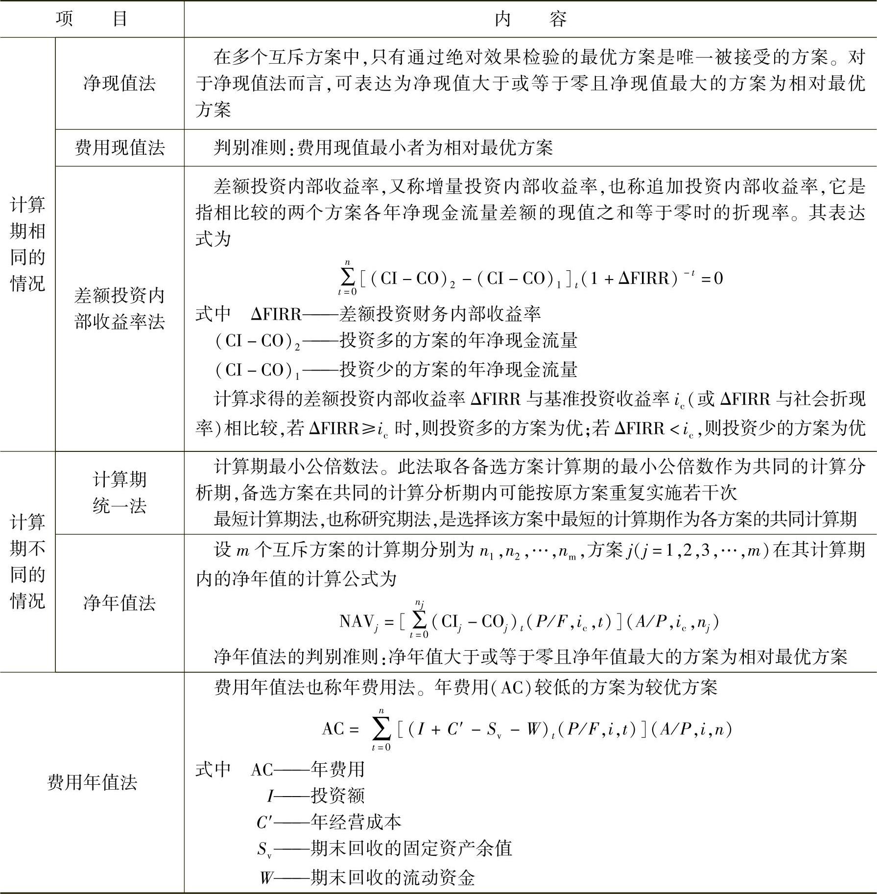
(2)互斥型方案的比选(表4-48)

4-48 互斥型方案的比选

978-7-111-44397-1-Chapter10-71.jpg

(八)财务分析

1.财务效益与费用估算

(1)项目计算期的分析确定(表4-49)

4-49 项目计算期的分析确定

978-7-111-44397-1-Chapter10-72.jpg

(2)营业收入和补贴收入(表4-50)

4-50 营业收入和补贴收入

978-7-111-44397-1-Chapter10-73.jpg

(3)成本与费用的种类及估算要求(表4-51)

4-51 成本与费用的种类及估算要求

978-7-111-44397-1-Chapter10-74.jpg

(4)总成本费用的概念、构成与计算式(表4-52)

4-52 总成本费用的概念、构成与计算式

978-7-111-44397-1-Chapter10-75.jpg

(5)总成本费用各分项的估算要点(表4-53)

4-53 总成本费用各分项的估算要点

978-7-111-44397-1-Chapter10-76.jpg

(续)

978-7-111-44397-1-Chapter10-77.jpg

(6)经营成本、固定成本与可变成本(表4-54)

4-54 经营成本、固定成本与可变成本

978-7-111-44397-1-Chapter10-78.jpg

2.财务盈利能力分析

(1)项目投资现金流量分析(表4-55)

4-55 项目投资现金流量分析

978-7-111-44397-1-Chapter10-79.jpg

(2)项目资本金现金流量分析(表4-56)

4-56 项目资本金现金流量分析

978-7-111-44397-1-Chapter10-80.jpg

(续)

978-7-111-44397-1-Chapter10-81.jpg

(3)静态分析的指标(表4-57)

4-57 静态分析的指标

978-7-111-44397-1-Chapter10-82.jpg

3.偿债能力分析和财务生存能力分析

(1)偿债能力分析的计算指标(表4-58)

4-58 偿债能力分析的计算指标

978-7-111-44397-1-Chapter10-83.jpg

(续)

978-7-111-44397-1-Chapter10-84.jpg

(2)财务生存能力分析(表4-59)

4-59 财务生存能力分析

978-7-111-44397-1-Chapter10-85.jpg

(九)经济分析

1.经济效益与费用识别(表4-60)

4-60 经济效益与费用识别

978-7-111-44397-1-Chapter10-86.jpg

(续)

978-7-111-44397-1-Chapter10-87.jpg

2.经济效益与费用的估算及影子价格

(1)经济效益与费用的估算(表4-61)

4-61 经济效益与费用的估算

978-7-111-44397-1-Chapter10-88.jpg

(2)政府调控价格货物的影子价格(表4-62)

4-62 政府调控价格货物的影子价格

978-7-111-44397-1-Chapter10-89.jpg

(3)特殊投入物影子价格(表4-63)

4-63 特殊投入物影子价格

978-7-111-44397-1-Chapter10-90.jpg

(续)

978-7-111-44397-1-Chapter10-91.jpg

3.经济费用效益分析指标和报表及编制方式

(1)经济费用效益分析指标和报表(表4-64)

4-64 经济费用效益分析指标和报表

978-7-111-44397-1-Chapter10-92.jpg

(2)报表编制的两种方式(表4-65)

4-65 报表编制的两种方式

978-7-111-44397-1-Chapter10-93.jpg

4.经济分析中的费用效果分析(表4-66)

4-66 经济分析中的费用效果分析

978-7-111-44397-1-Chapter10-94.jpg

5.经济分析参数(表4-67)

4-67 经济分析参数

978-7-111-44397-1-Chapter10-95.jpg

(十)社会评价

1.社会评价的主要内容(图4-3)

978-7-111-44397-1-Chapter10-96.jpg

图4-3 社会评价的主要内容

2.社会评价的主要方法

(1)社会评价方法类型(表4-68)

4-68 社会评价方法类型

978-7-111-44397-1-Chapter10-97.jpg

(2)社会评价指标(表4-69)

4-69 社会评价指标

978-7-111-44397-1-Chapter10-98.jpg

(3)社会评价常用方法(表4-70)

4-70 社会评价常用方法

978-7-111-44397-1-Chapter10-99.jpg

3.社会评价报告的要求(表4-71)

4-71 社会评价报告的要求

978-7-111-44397-1-Chapter10-100.jpg

(续)

978-7-111-44397-1-Chapter10-101.jpg

(十一)不确定性分析

1.不确定性分析与风险分析的作用、区别和联系(表4-72)

4-72 不确定性分析与风险分析的作用、区别和联系

978-7-111-44397-1-Chapter10-102.jpg

2.敏感性分析(表4-73)

4-73 敏感性分析

978-7-111-44397-1-Chapter10-103.jpg

(续)

978-7-111-44397-1-Chapter10-104.jpg

3.盈亏平衡分析

(1)盈亏平衡点的公式计算法(表4-74)

4-74 盈亏平衡点的公式计算法

978-7-111-44397-1-Chapter10-105.jpg

(2)盈亏平衡分析图(图4-4)

978-7-111-44397-1-Chapter10-106.jpg

图4-4 盈亏平衡分析图

(十二)风险分析

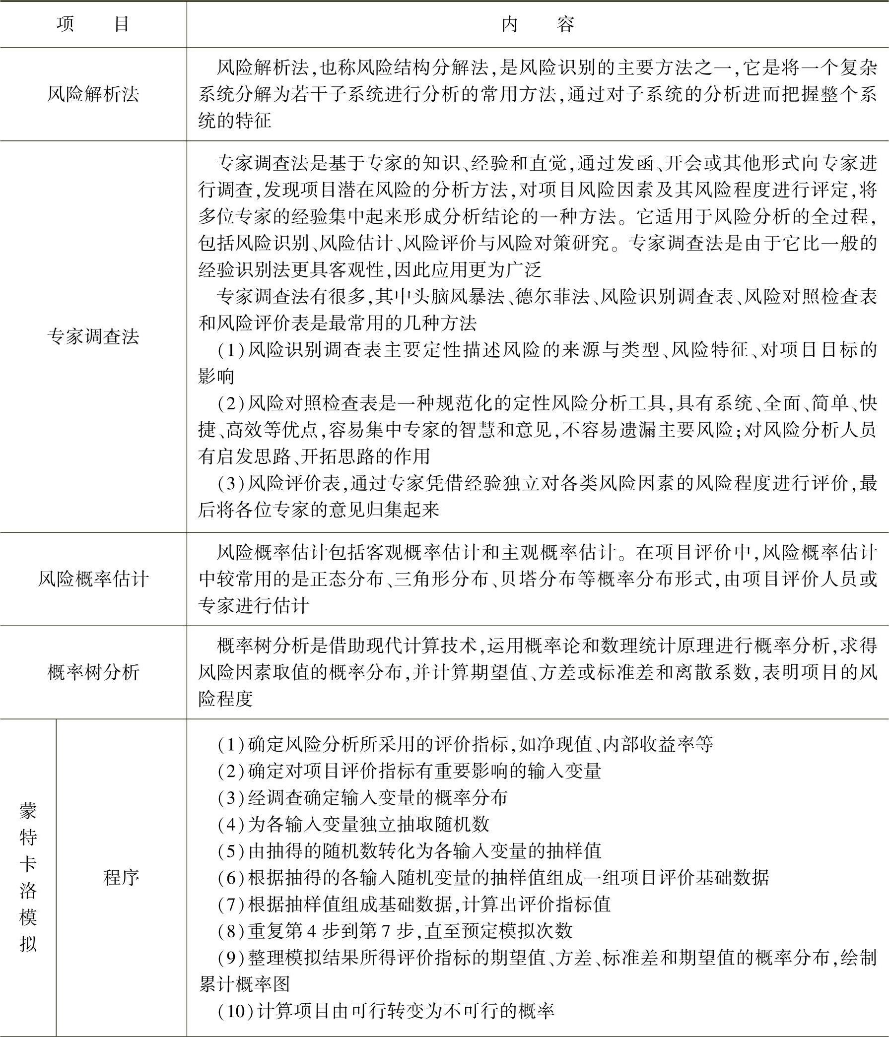
1.风险分析的程序和基础(表4-75)

4-75 风险分析的程序与基础

978-7-111-44397-1-Chapter10-107.jpg

(续)

978-7-111-44397-1-Chapter10-108.jpg

2.风险分析的内容(表4-76)

4-76 风险分析的内容

978-7-111-44397-1-Chapter10-109.jpg

(续)

978-7-111-44397-1-Chapter10-110.jpg

3.风险分析的主要方法(表4-77)

4-77 风险分析的主要方法

978-7-111-44397-1-Chapter10-111.jpg

(续)

978-7-111-44397-1-Chapter10-112.jpg

4.常用的风险对策(表4-78)

4-78 常用的风险对策

978-7-111-44397-1-Chapter10-113.jpg

(续)

978-7-111-44397-1-Chapter10-114.jpg