三、本章考点详解

三、本章考点详解

(一)工程项目进度管理

1.工程项目进度计划

(1)双代号网络图的绘制(表3-1)

3-1 双代号网络图的绘制

978-7-111-44397-1-Chapter09-3.jpg

(2)网络计划时间参数的概念(表3-2)

3-2 网络计划时间参数的概念

978-7-111-44397-1-Chapter09-4.jpg

(续)

978-7-111-44397-1-Chapter09-5.jpg

(3)三种确·定双代号网络计划关键线路和计算工期的简便方法(表3-3)

3-3 三种确定双代号网络计划关键线路和计算工期的简便方法

978-7-111-44397-1-Chapter09-6.jpg

(续)

978-7-111-44397-1-Chapter09-7.jpg

(4)双代号时标网路计划时间参数的计算(表3-4)

3-4 双代号时标网路计划时间参数的计算

978-7-111-44397-1-Chapter09-8.jpg

(5)网络计划的工期优化和费用优化(表3-5)

3-5 网络计划的工期优化和费用优化

978-7-111-44397-1-Chapter09-9.jpg

2.分析进度偏差对后续工作及总工期的影响(表3-6)

3-6 分析进度偏差对后续工作及总工期的影响

978-7-111-44397-1-Chapter09-10.jpg

(二)工程项目费用管理

1.建筑安装工程费

(1)建筑安装工程费的组成(图3-1)

978-7-111-44397-1-Chapter09-11.jpg

图3-1 建筑安装工程费的组成

(2)建筑安装工程费用计价程序

1)工料单价法计价程序。工料单价法是计算出分部分项工程量后乘以工料单价,合计得到直接工程费,直接工程费汇总后再加措施费、间接费、利润和税金生成工程发承包价,其计算程序分为三种。

①以直接费为计算基础。以直接费为计算基础的工料单价法计价程序见表3-7。

3-7 以直接费为计算基础的工料单价法计价程序

978-7-111-44397-1-Chapter09-12.jpg

②以人工费和机械费为计算基础。以人工费和机械费为计算基础的工料单价法计价程序见表3-8。

3-8 以人工费和机械费为计算基础的工料单价法计价程序

978-7-111-44397-1-Chapter09-13.jpg

③以人工费为计算基础。以人工费为计算基础的工料单价法计价程序见表3-9。

3-9 以人工费为计算基础的工料单价法计价程序

978-7-111-44397-1-Chapter09-14.jpg

(续)

978-7-111-44397-1-Chapter09-15.jpg

2)综合单价法计价程序。综合单价分为全费用综合单价和部分费用综合单价,全费用综合单价其内容包括直接工程费、措施费、间接费、利润和税金。

由于各分部分项工程中的人工、材料、机械含量的比例不同,各分项工程可根据其材料费占人工费、材料费、机械费合计的比例(以字母“C”代表该项比值)在以下三种计算程序中选择一种计算不含措施费的综合单价。

①当CC0C0为本地区原费用定额测算所选典型工程材料费占人工费、材料费和机械费合计的比例)时,可采用以人工费、材料费、机械费合计为基数计算该分项的间接费和利润,见表3-10。

3-10 人工费、材料费、机械费合计为基数的综合单价法计价程序

978-7-111-44397-1-Chapter09-16.jpg

②当CC0时,可采用以人工费和机械费合计为基数计算该分项的间接费和利润,见表3-11。

3-11 以人工费和机械费合计为基数的综合单价法计价程序

978-7-111-44397-1-Chapter09-17.jpg

(续)

978-7-111-44397-1-Chapter09-18.jpg

③如该分项的直接费仅为人工费,无材料费和机械费时,可采用以人工费为基数计算该分项的间接费和利润,见表3-12。

3-12 以人工费为基数的综合单价法计价程序

978-7-111-44397-1-Chapter09-19.jpg

2.工程项目费用计划(表3-13)

3-13 工程项目费用计划

978-7-111-44397-1-Chapter09-20.jpg

3.赢得值法(表3-14)

3-14 赢得值法

978-7-111-44397-1-Chapter09-21.jpg

(续)

978-7-111-44397-1-Chapter09-22.jpg

(三)工程项目风险管理

1.工程项目风险与风险管理

(1)工程项目风险因素分类(图3-2)

978-7-111-44397-1-Chapter09-23.jpg

图3-2 工程项目风险因素分类

(2)工程项目风险管理的目标与基本任务(表3-15)

3-15 工程项目风险管理的目标与基本任务

978-7-111-44397-1-Chapter09-24.jpg

2.建立项目风险管理体系(表3-16)

3-16 建立项目风险管理体系

978-7-111-44397-1-Chapter09-25.jpg

3.风险识别(表3-17)

3-17 风险识别

978-7-111-44397-1-Chapter09-26.jpg

4.风险分析(表3-18)

3-18 风险分析

978-7-111-44397-1-Chapter09-27.jpg

(四)工程项目招标投标管理

1.咨询工程师在招标投标管理中的工作(表3-19)

3-19 咨询工程师在招标投标管理中的工作

978-7-111-44397-1-Chapter09-28.jpg

2.工程项目招标范围、规模和条件

(1)工程项目招标范围和规模(表3-20)

3-20 工程项目招标范围和规模

978-7-111-44397-1-Chapter09-29.jpg

(续)

978-7-111-44397-1-Chapter09-30.jpg

(2)工程项目招标的条件(表3-21)

3-21 工程项目招标的条件

978-7-111-44397-1-Chapter09-31.jpg

3.工程项目施工招标投标工作

(1)招标资格与招标备案(表3-22)

3-22 招标资格与招标备案

978-7-111-44397-1-Chapter09-32.jpg

(2)确定招标方式(表3-23)

3-23 确定招标方式

978-7-111-44397-1-Chapter09-33.jpg

(3)招标公告或投标邀请书(表3-24)

3-24 招标公告或投标邀请书

978-7-111-44397-1-Chapter09-34.jpg

(4)投标申请人资格审查(表3-25)

3-25 投标申请人资格审查

978-7-111-44397-1-Chapter09-35.jpg

(续)

978-7-111-44397-1-Chapter09-36.jpg

(5)招标文件的内容与发放(表3-26)

3-26 招标文件的内容与发放

978-7-111-44397-1-Chapter09-37.jpg

(6)编制工程标底、组织踏勘现场与投标预备会(表3-27)

3-27 编制工程标底、组织踏勘现场与投标预备会

978-7-111-44397-1-Chapter09-38.jpg

(7)投标文件的编制与送达(表3-28)

3-28 投标文件的编制与送达

978-7-111-44397-1-Chapter09-39.jpg

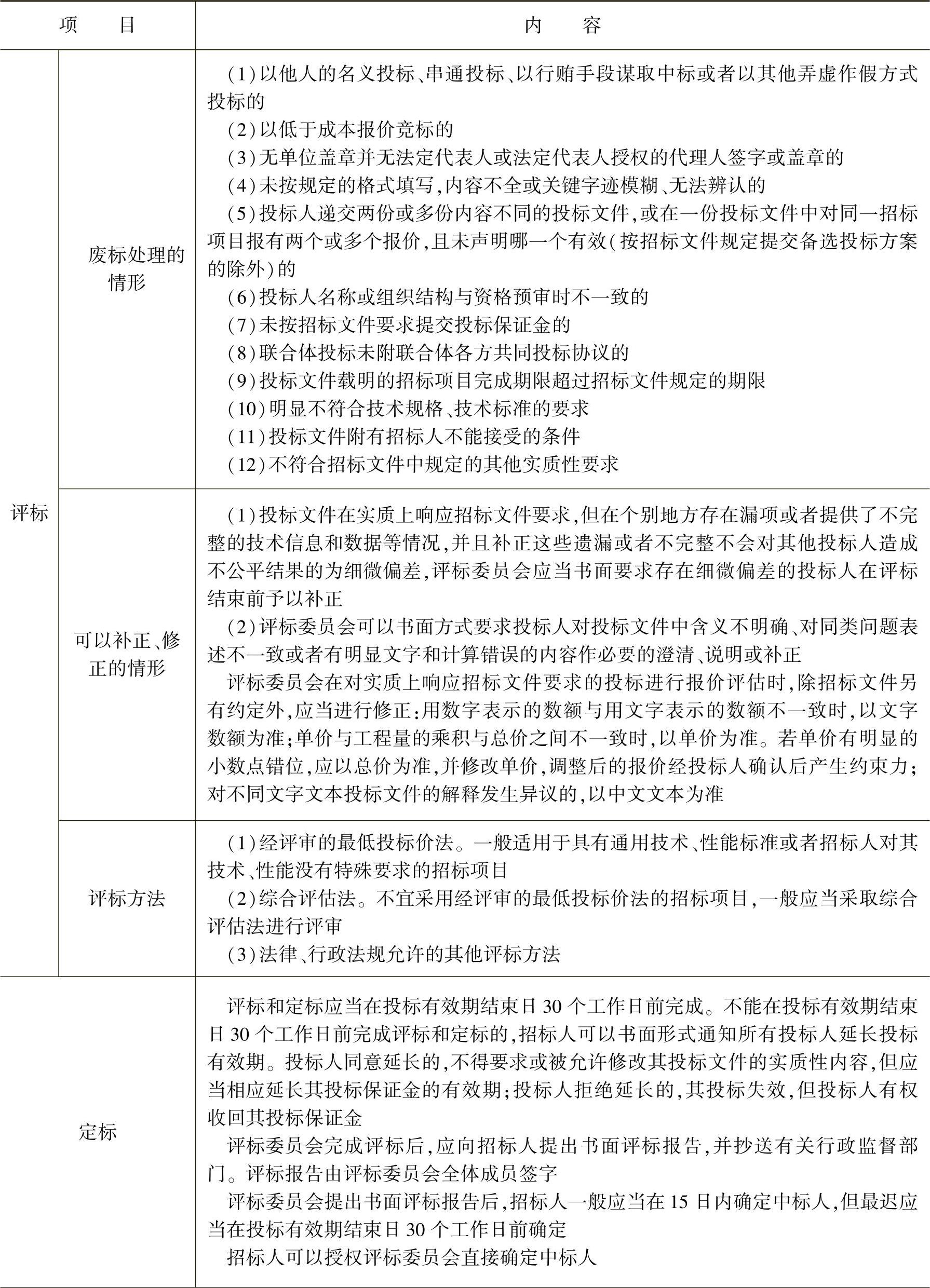
(8)开标、评标、定标(表3-29)

3-29 开标、评标、定标

978-7-111-44397-1-Chapter09-40.jpg

(续)

978-7-111-44397-1-Chapter09-41.jpg

(续)

978-7-111-44397-1-Chapter09-42.jpg