导文网
搜索
首页>
图书频道>
经管>
投资理财
K线特殊形态
2025年09月26日
版权
(二)K线特殊形态
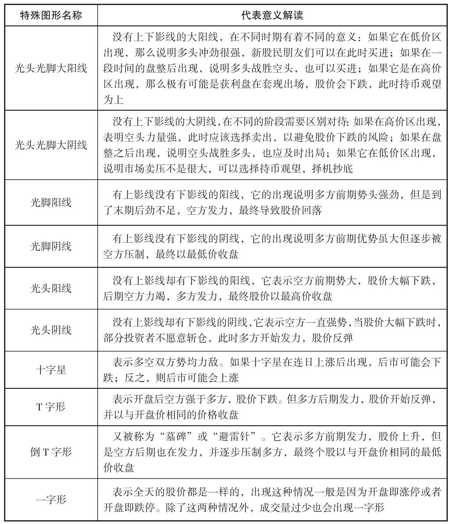
按时间顺序将每个交易日的K线排列,形成K线图。从图中可以分析出多空双方之间的力量变化,进而推测出股票市场未来的发展趋势。表5-1为单根K线形态及其含义表。
表5-1 单根K线形态及其含义
上一章
下一章
目录