导文网
搜索
首页>
图书频道>
大众>
旅游
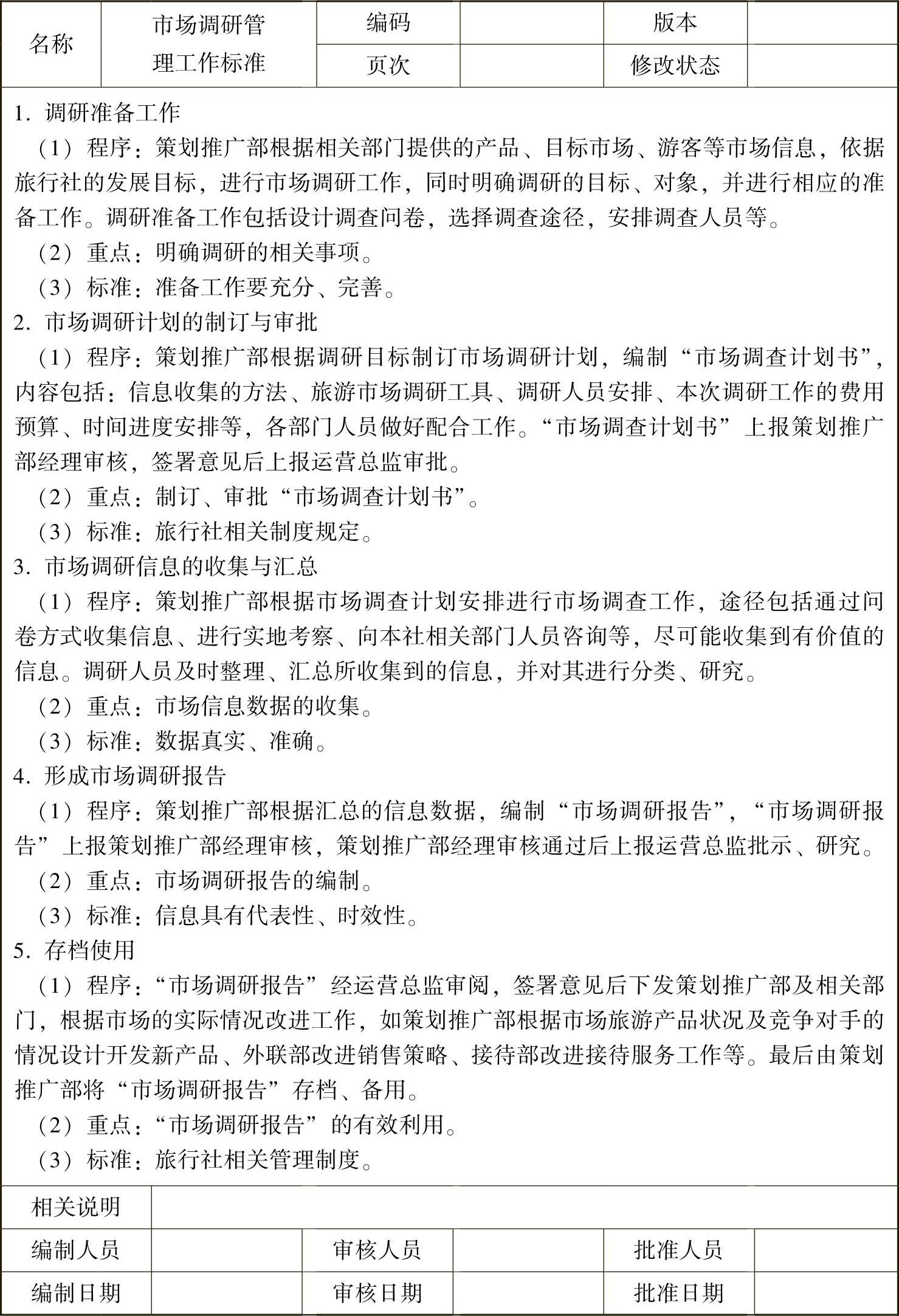
•市场调研管理工作标准
2025年10月13日
版权
•市场调研
管理
工作
标准
上一章
下一章
目录