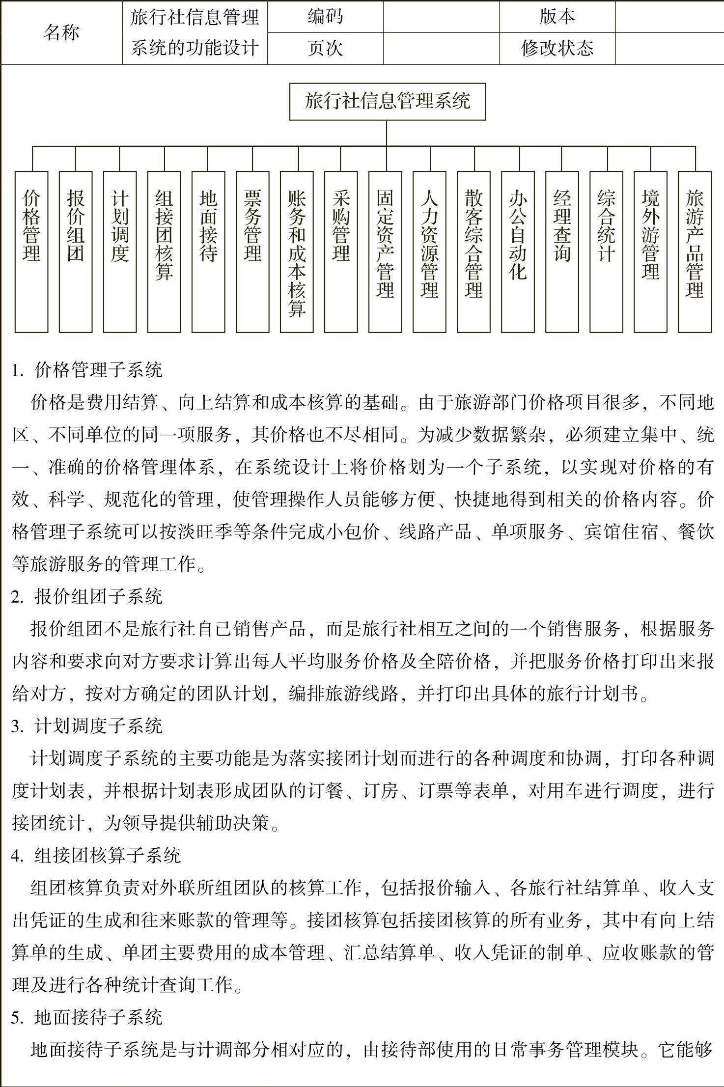
•旅行社信息管理系统的功能设计

•旅行社信息管理系统的功能设计

978-7-111-39026-8-Chapter05-12.jpg

(续)

978-7-111-39026-8-Chapter05-13.jpg

(续)

978-7-111-39026-8-Chapter05-14.jpg