•旅行社员工职业生涯管理

•旅行社员工职业生涯管理

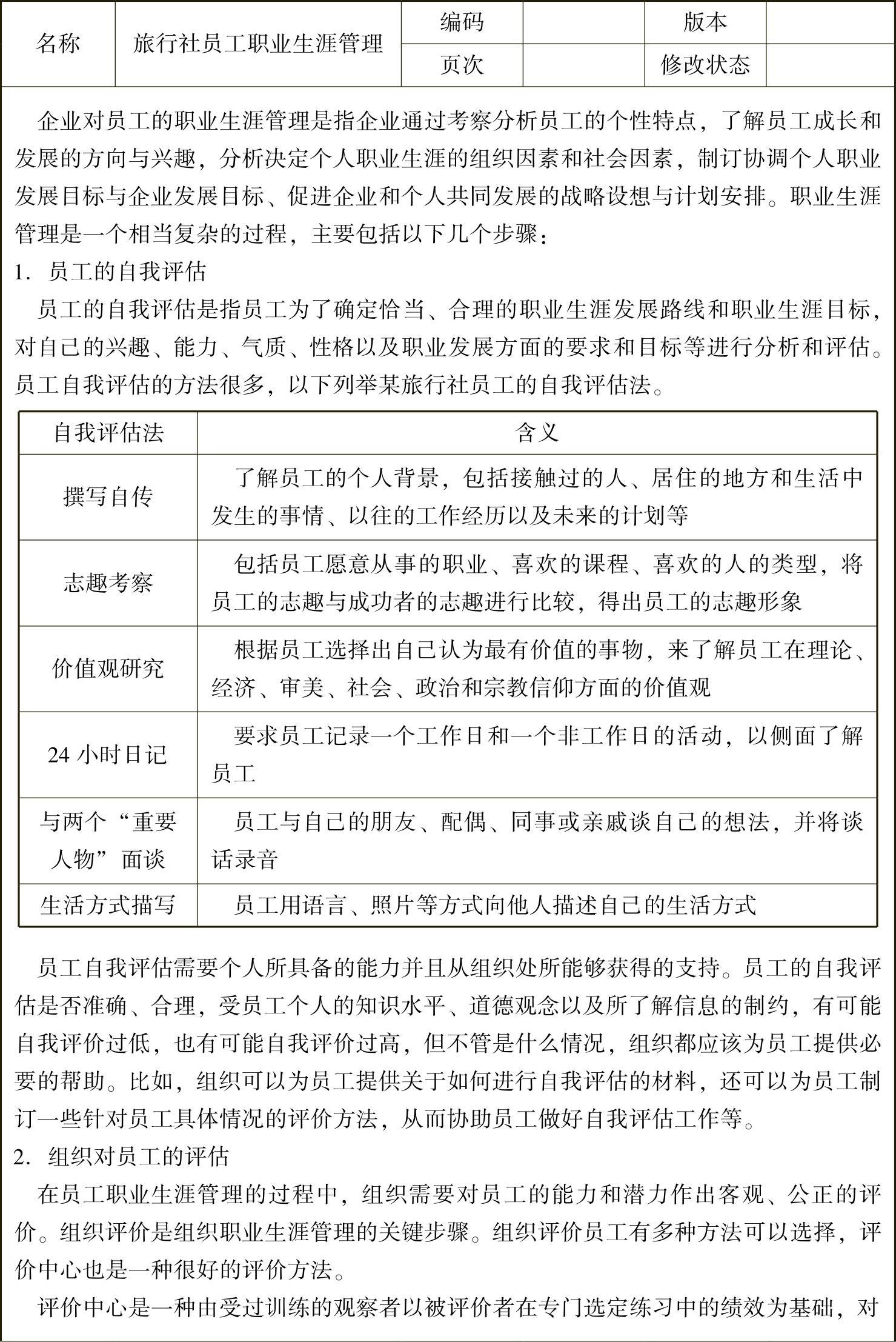
978-7-111-39026-8-Chapter09-54.jpg

(续)

978-7-111-39026-8-Chapter09-55.jpg

(续)

978-7-111-39026-8-Chapter09-56.jpg