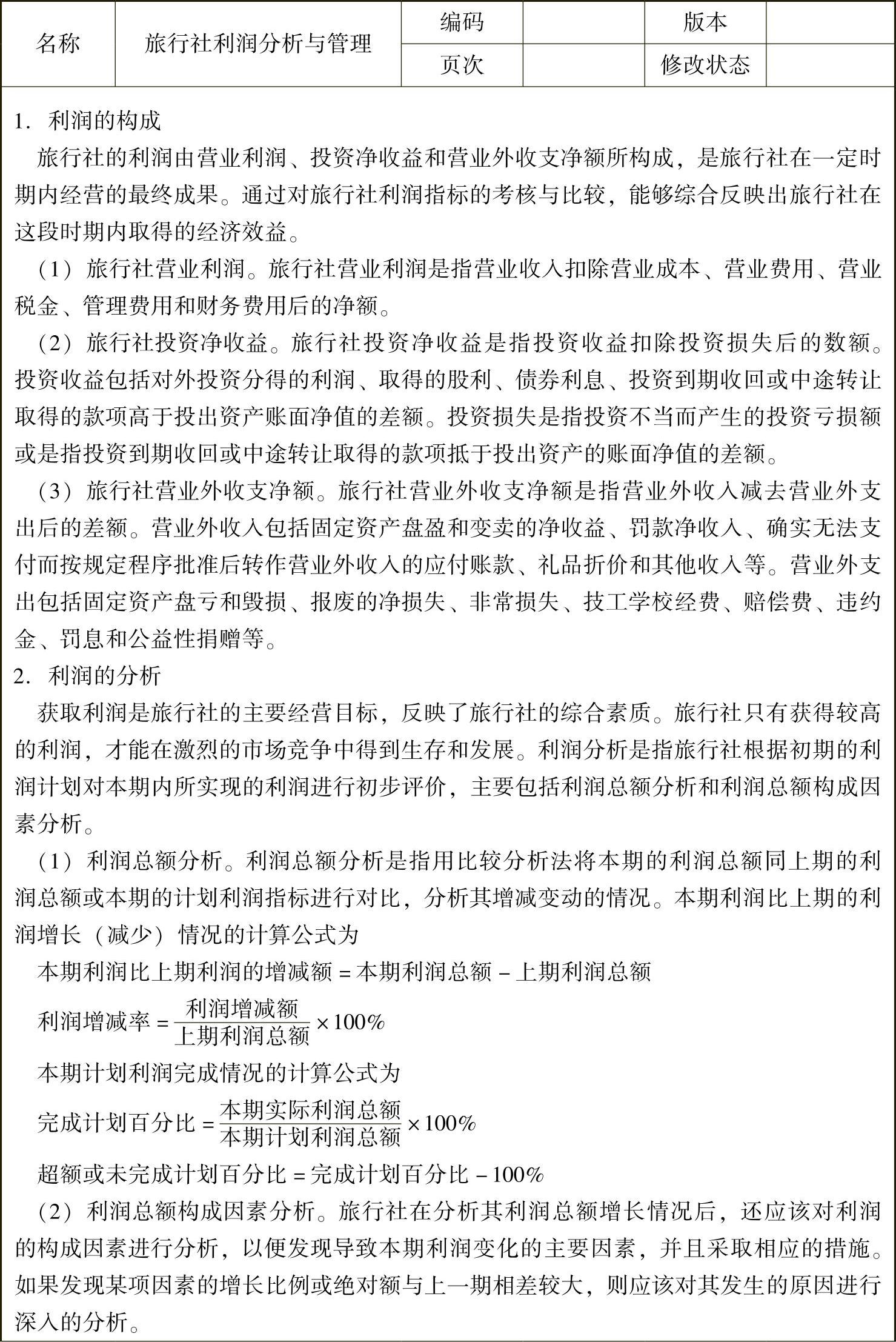
•旅行社利润分析与管理

•旅行社利润分析与管理

978-7-111-39026-8-Chapter10-13.jpg

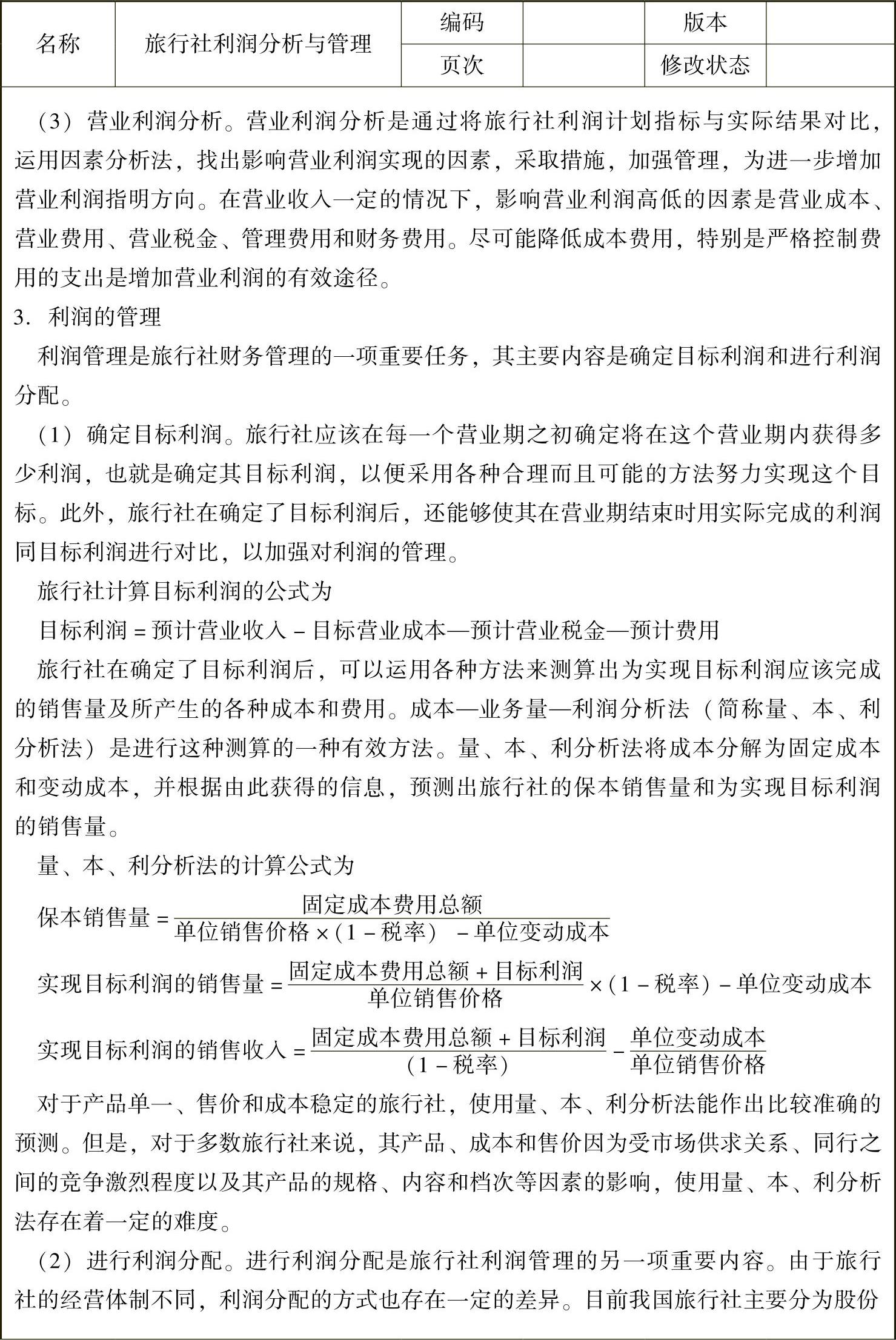
(续)

978-7-111-39026-8-Chapter10-14.jpg

(续)

978-7-111-39026-8-Chapter10-15.jpg