•生态旅游环境容量确定与测定的基本方法

•生态旅游环境容量确定与测定的基本方法

978-7-111-39026-8-Chapter14-1.jpg

(续)

978-7-111-39026-8-Chapter14-2.jpg

(续)

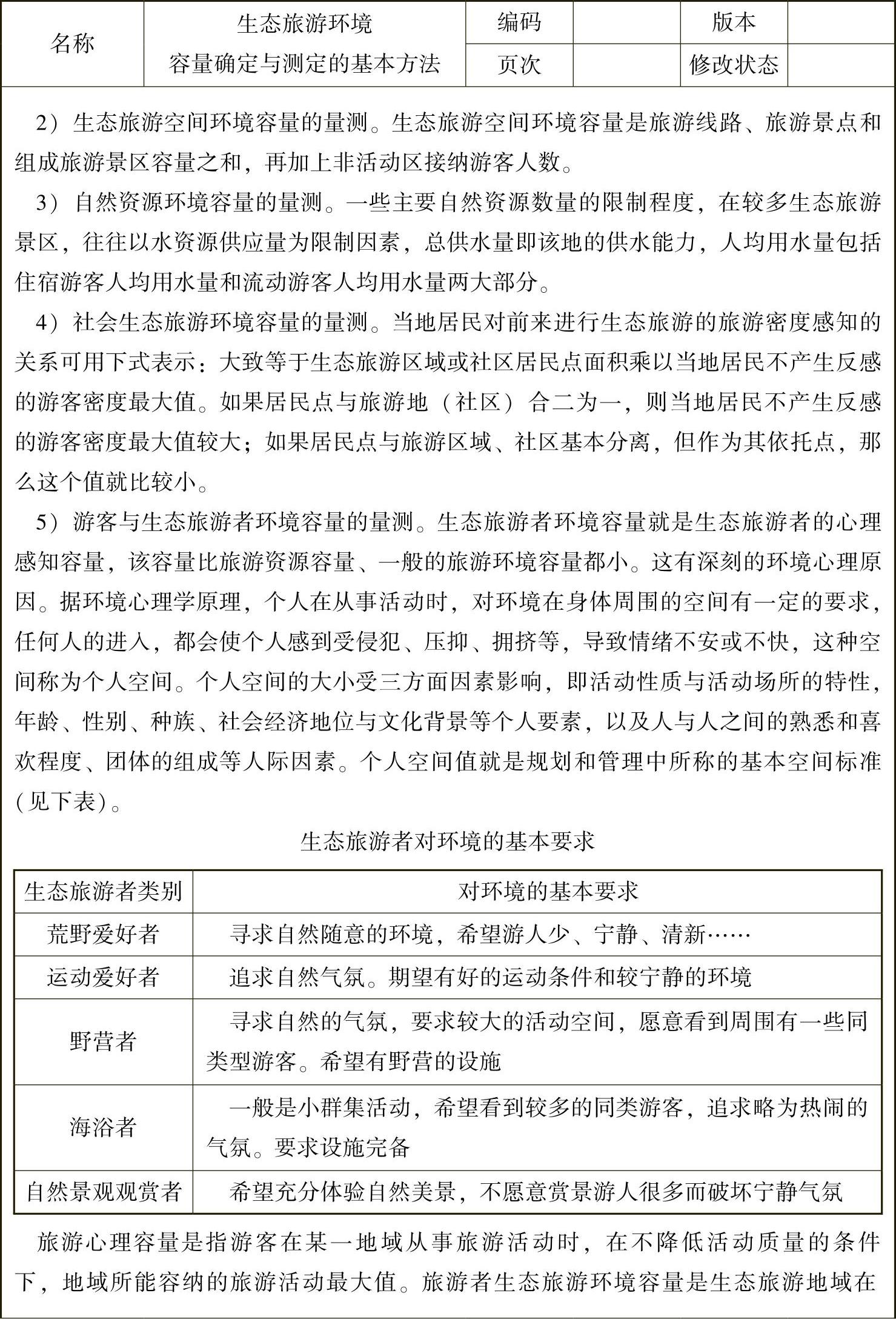
978-7-111-39026-8-Chapter14-3.jpg