导文网
搜索
首页>
图书频道>
大众>
旅游
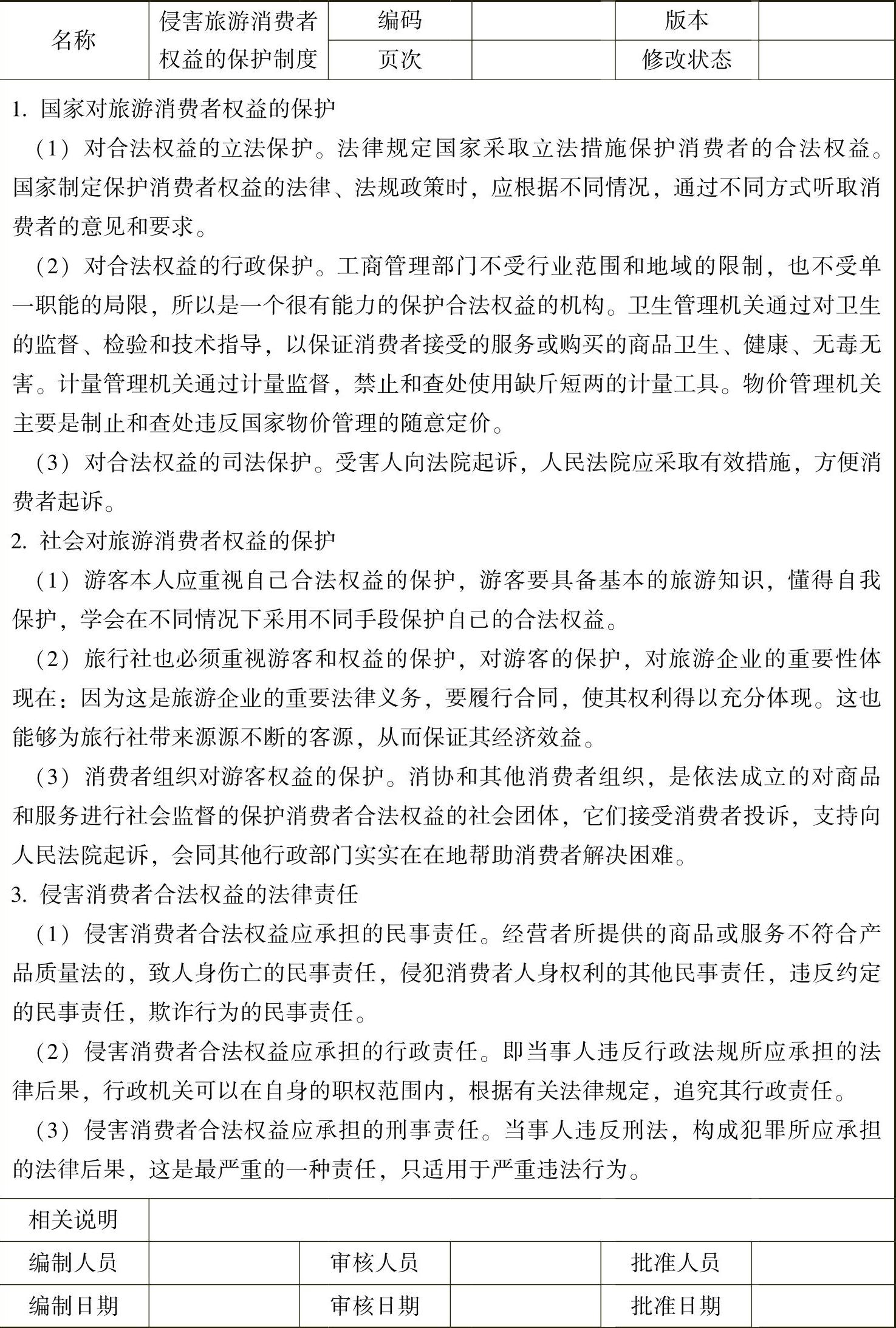
•侵害旅游消费者权益的保护制度
2025年10月13日
版权
•侵害
旅游
消费者权益的保护制度
上一章
下一章
目录