导文网
搜索
首页>
图书频道>
大众>
旅游
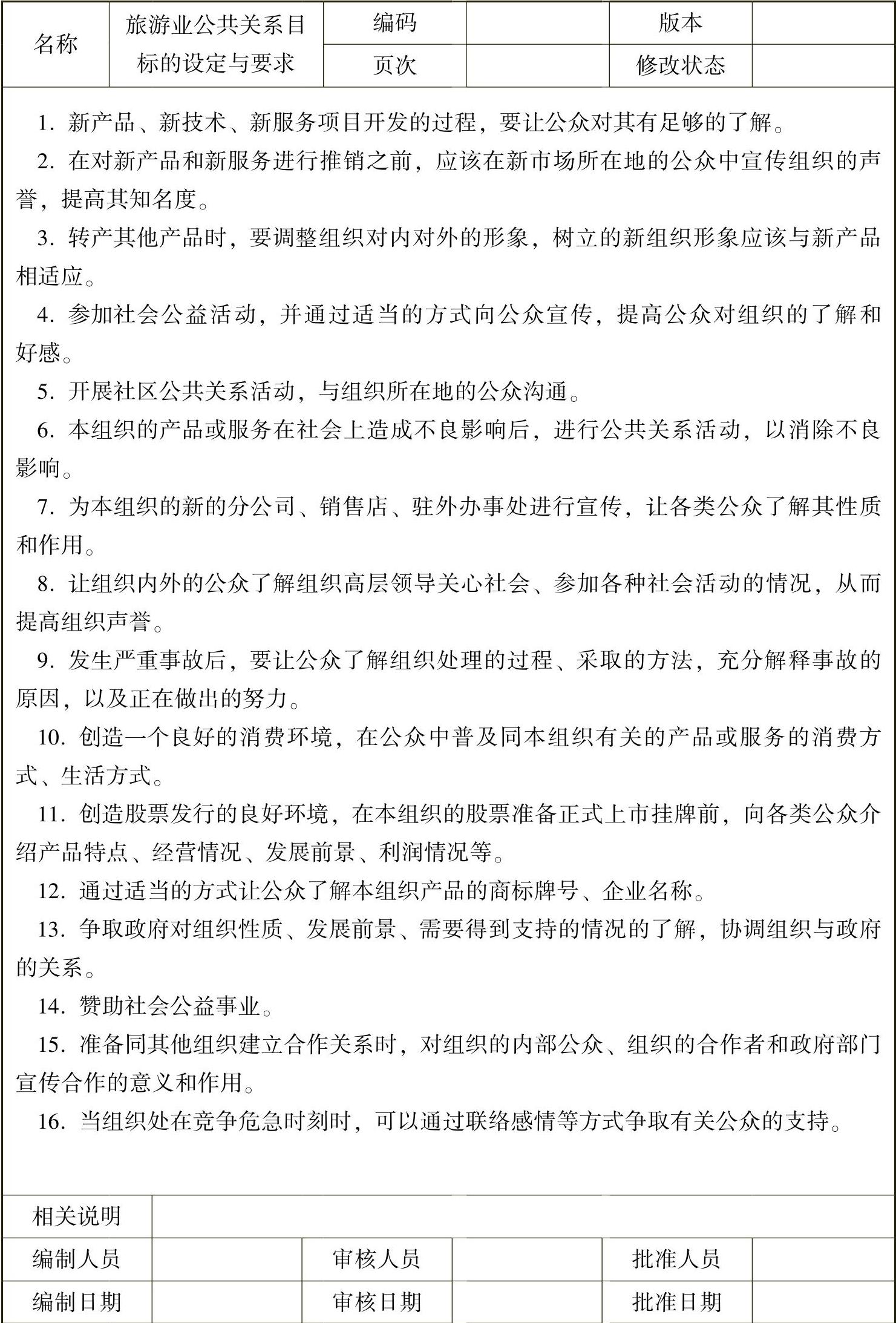
•旅游业公共关系目标的设定与要求
2025年10月13日
版权
•旅游业公共关系目标的设定与要求
上一章
下一章
目录