•旅行社质量保证金制度

第二十章 旅行社常见疑难法律问题

•团队旅游中组团旅行社的法律地位及责任的法律依据

978-7-111-39026-8-Chapter20-1.jpg

(续)

978-7-111-39026-8-Chapter20-2.jpg

•组团旅行社与游客签订旅游合同时的法律问题

978-7-111-39026-8-Chapter20-3.jpg

(续)

978-7-111-39026-8-Chapter20-4.jpg

(续)

978-7-111-39026-8-Chapter20-5.jpg

•组团旅行社履行旅游合同中的法律问题

978-7-111-39026-8-Chapter20-6.jpg

(续)

978-7-111-39026-8-Chapter20-7.jpg

(续)

978-7-111-39026-8-Chapter20-8.jpg

(续)

978-7-111-39026-8-Chapter20-9.jpg

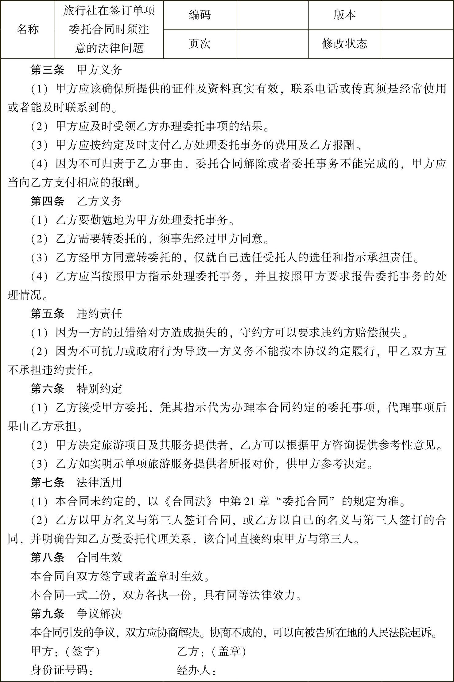
•旅行社在单项委托合同中的法律地位和义务

978-7-111-39026-8-Chapter20-10.jpg

(续)

978-7-111-39026-8-Chapter20-11.jpg

(续)

978-7-111-39026-8-Chapter20-12.jpg

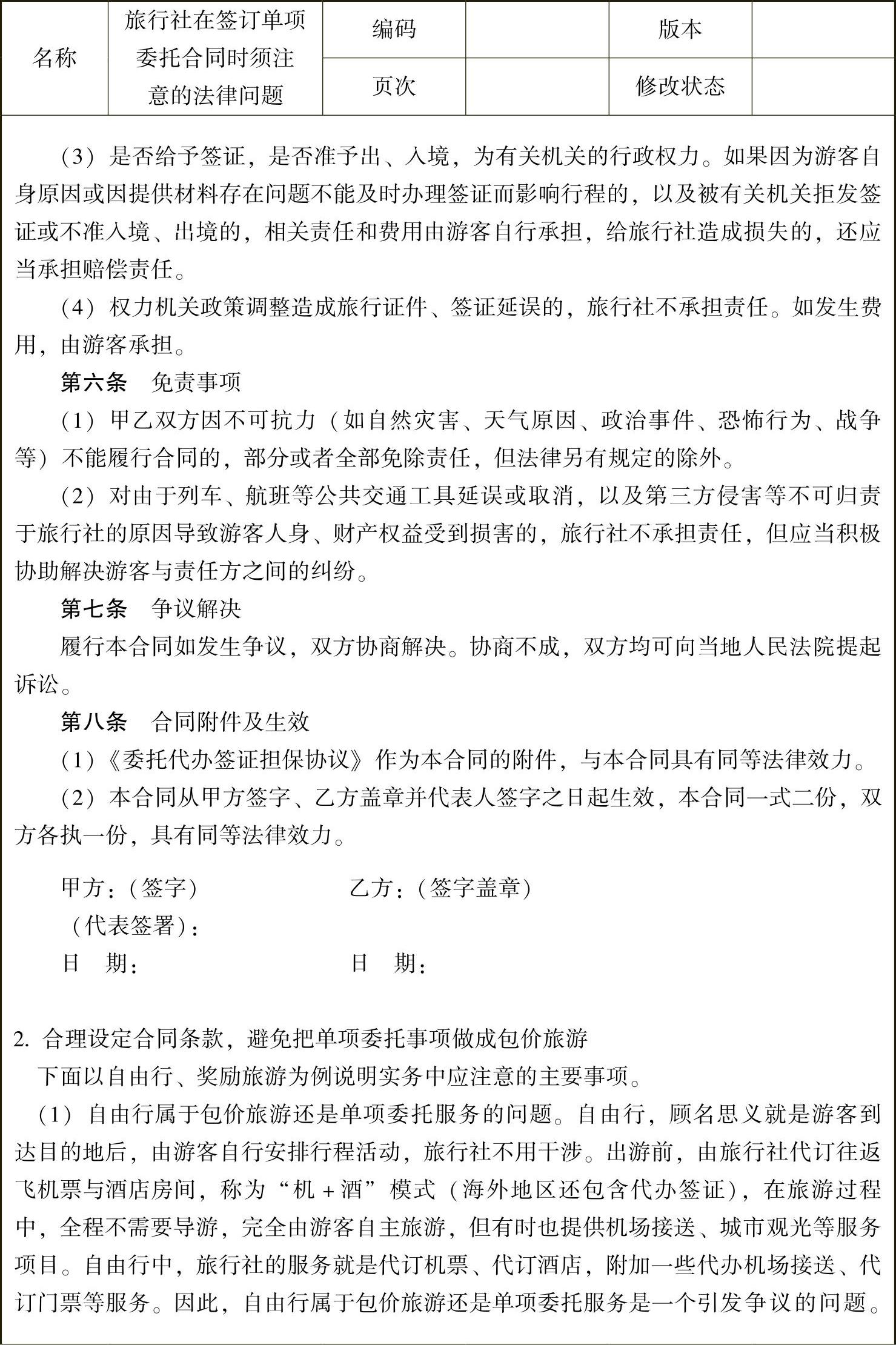
•旅行社在签订单项委托合同时须注意的法律问题

978-7-111-39026-8-Chapter20-13.jpg

(续)

978-7-111-39026-8-Chapter20-14.jpg

(续)

978-7-111-39026-8-Chapter20-15.jpg

(续)

978-7-111-39026-8-Chapter20-16.jpg

(续)

978-7-111-39026-8-Chapter20-17.jpg

(续)

978-7-111-39026-8-Chapter20-18.jpg

(续)

978-7-111-39026-8-Chapter20-19.jpg

(续)

978-7-111-39026-8-Chapter20-20.jpg

(续)

978-7-111-39026-8-Chapter20-21.jpg

•接待旅行社的法律责任

978-7-111-39026-8-Chapter20-22.jpg

(续)

978-7-111-39026-8-Chapter20-23.jpg

(续)

978-7-111-39026-8-Chapter20-24.jpg

•接待旅行社签订及履行委托接待合同的法律问题

978-7-111-39026-8-Chapter20-25.jpg

(续)

978-7-111-39026-8-Chapter20-26.jpg

(续)

978-7-111-39026-8-Chapter20-27.jpg

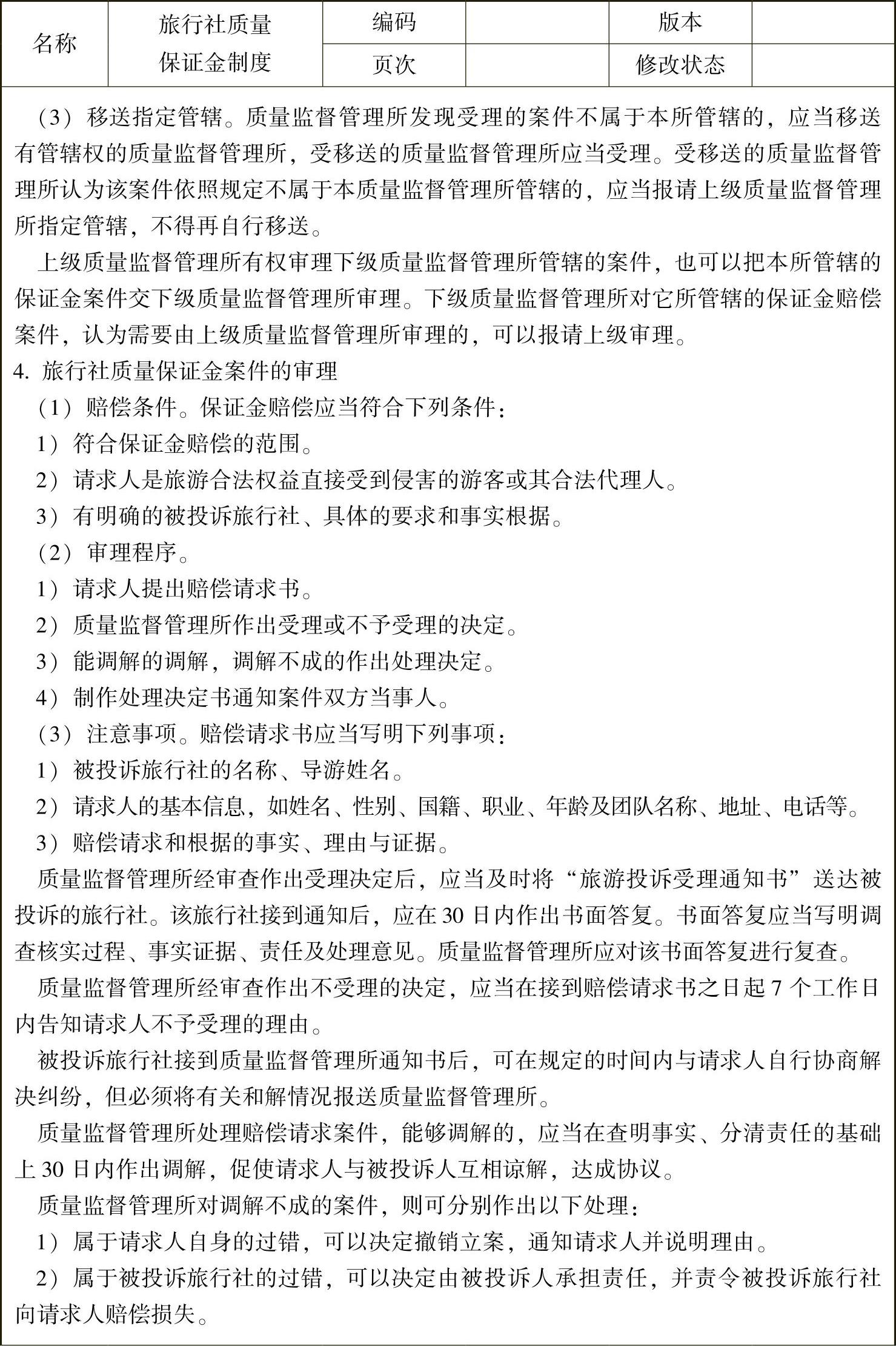
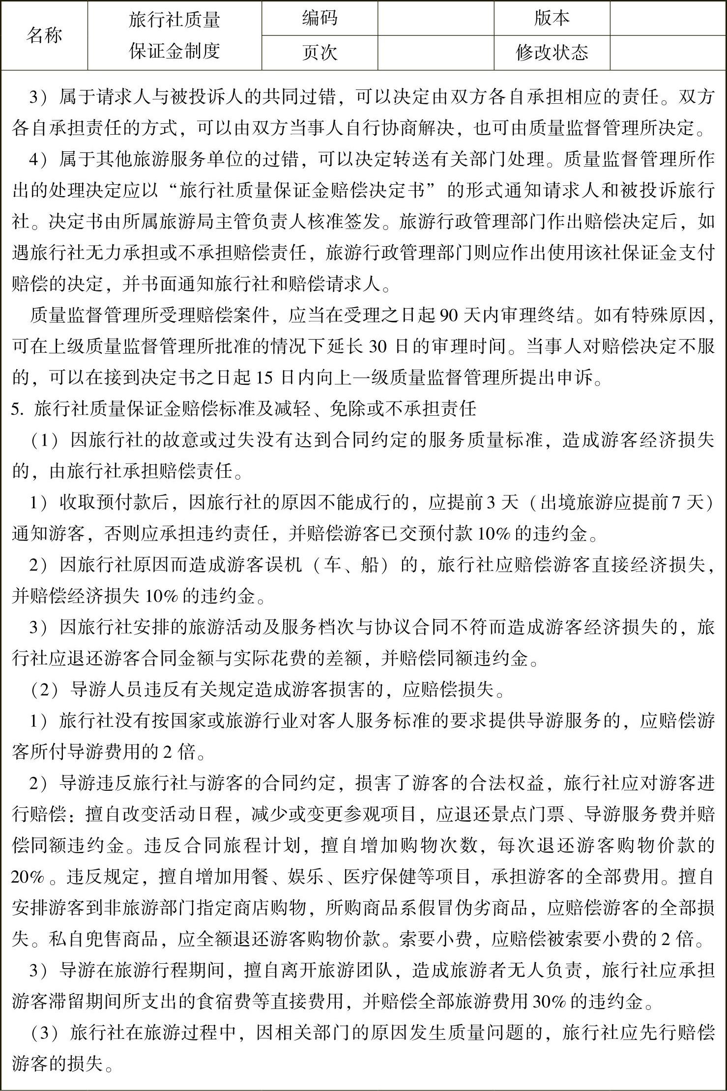
•旅行社质量保证金制度

978-7-111-39026-8-Chapter20-28.jpg

(续)

978-7-111-39026-8-Chapter20-29.jpg

(续)

978-7-111-39026-8-Chapter20-30.jpg

(续)

978-7-111-39026-8-Chapter20-31.jpg

(续)

978-7-111-39026-8-Chapter20-32.jpg