社会保障与就业类
2026年01月15日
第五节 社会保障与就业类
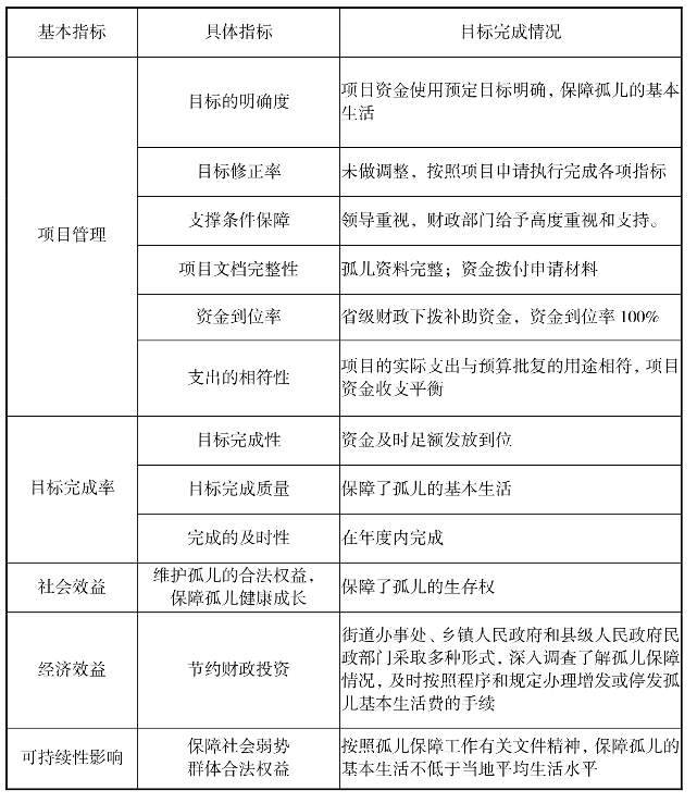
孤儿养育补助资金绩效评价指标体系

重度残疾人生活补助项目绩效评价指标体系

养老床位日常运作补贴项目绩效评价指标体系

续表1

续表2

续表3

最低生活保障项目绩效评价指标体系

城镇保障性安居工程财政资金绩效评价指标体系

续表

城镇保障性安居工程财政资金绩效评价指标体系

续表

降低基本养老保险费率及临时性 下浮企业社会保险费交纳比例项目绩效评价指标体系
(https://www.daowen.com)
续表

扶贫项目绩效评价指标体系

续表1

续表2

财政扶贫资金绩效评价指标体系

财政专项扶贫资金绩效评价指标体系

续表1

续表2

农村饮水安全工程绩效评价指标表

续表1

续表2

促进再就业专项资金绩效评价指标体系
