附录八 缺血性卒中医疗质量关键服务指标(2018版)

附 录

附录一 上海市神经内科临床质量控制中心2019年上半年脑血管病质控督查报告

上海市神经内科临床质量控制中心于2019年5月5日—5月30日,按照统一制定的标准,对计划纳入2019版上海市脑卒中急救地图单位,包括11家上海市脑卒中临床救治中心和25家区级脑卒中临床救治中心,以及2018年数据库上报全年静脉溶栓例数≥12例的单位(包括一家民营医院),针对急性脑梗死静脉溶栓病例进行质控督查。

一、督查方案

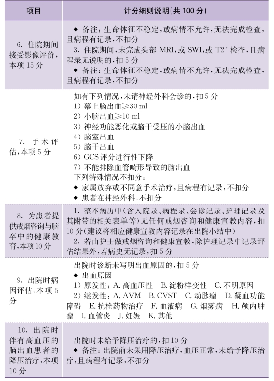
督查项目内容,根据实际情况,在原先的督查项目上进一步加强了管理和数据库KPI计分规则(附表1-1),制定了上海市神经内科临床质量控制中心的质控方案和具体细则。

附表1-1 督查方案

二、督查实施流程

督查实施遵循公平公正的原则。现场督查分派督察员到各单位随机抽取2份急性脑梗死静脉溶栓病史,并拍照,收回后统一设盲,每份病史请2位专家评分,于神经内科临床质量控制中心汇总后揭盲。根据数据库随机病案号采样静脉溶栓脑梗死病历3份用于数据库数据真实度核查;拍摄脑卒中专病门诊诊室照片(固定诊室、开诊时间、诊室宣传手册)。数据库平台考核于5月23日中午12时集中调取数据库各单位上报信息数量和完整度信息。

三、督查结果

附表1-2 2019年度上半年神经内科临床质控得分(按总分排序)

(续表)

(续表)

(续表)

注:*由于上海市奉贤区奉城医院纳入较晚,未完成现场考核,因此此次未纳入记分。

四、督查总结

(一)此次督查发现的亮点

1.49家被督查统计分数的医疗机构(含分院)中,18家(36.7%)单位获得了A级(80~100分),其中上海市嘉定区中心医院以91.72分的成绩夺得头筹。另有25家(51%)单位获得B级(60~79分),总体合格率87.8%。

2.本次质控第二次纳入全数据KPI得分,并首次纳入数据库真实度评分。全数据KPI得分是基于各被督查医疗机构上报脑梗死临床数据,参考脑梗死静脉溶栓质控KPI指标,计算出的整体评分。曾经在2018年上半年质控时试用,此次覆盖面更广。数据库真实度评分是基于比对抽调病史与数据库内录入该病史的内容一致性,给予评分。新增此两项评分后,提升此次督查的严格性,因此总体分数较前有所下降。本次质控总平均分为74.96分,较往年均有下降。

3.本次质控纳入的全数据KPI得分结果显示,经过大数据计算,28家医疗机构整体KPI得分80分以上(100分制)。上海市嘉定区中心医院、上海市同仁医院(原长宁区中心医院)、复旦大学附属华山医院和上海市浦东新区公利医院得分更是90分以上。这一结果提示,这些医疗机构的整体脑梗死病例单病种质量处于优良水平。

4.本次督查针对计划纳入2019年上海市脑卒中急救地图的医疗机构。督查中关于脑梗死静脉溶栓病例专家评分中,原始百分制评分中,30家医疗机构获得90分以上,优秀率达61.2%。16家医疗机构得80~89分,良好率达32.7%。海军军医大学附属长海医院病史获得满分评定。

5.本次质控依然参照以往,对数据库录入完整度和数据库填写完整度进行评分。数据库病例录入完整度14家为优良,其中复旦大学附属华山医院、上海市杨浦区中心医院和上海交通大学医学院附属瑞金医院3家机构100%上报病例,值得肯定。数据库病例相关信息填写完整度47家为优良,其中上海市宝山区仁和医院、上海市同济医院、上海市浦东新区公利医院、上海市第六人民医院金山分院(金山中心)和上海市静安区闸北中心医院5家机构达到信息录入完整度100%,值得肯定。

6.本次质控针对各医疗机构卒中门诊的建设进行督查,督查包括了卒中专病门诊、门诊时间设置和诊间健康宣传。所有医疗机构均已定时定点开展卒中专病门诊工作,并开展相关健康宣传,值得肯定。

(二)从本次检查的结果中发现的主要问题

1.本次督查中有6家单位被评为C级(60分以下)。3家医疗机构主要问题为未上报数据库数据,导致分数落后。3家医疗机构因为静脉溶栓病例考核存在较大问题,导致分数落后。这些医院与获得A级、B级的医院有一定的差距,需要针对自身存在的问题,努力改进,争取迎头赶上。

2.本次质控纳入的全数据KPI得分,经过大数据计算,总体考评医疗机构的脑梗死单病种质量情况。2家医疗机构因未上报病例,得分为0。3家医疗机构该项得分仅15~42.02分,可能存在两方面原因,一方面为脑梗死病例KPI指标信息上报不完整,导致无法完成该项评分计算;二是该医疗机构脑梗死病例KPI指标存在整体问题,需要改进。

3.脑梗死静脉溶栓病例评分中,上海市第八人民医院、上海交通大学医学院附属瑞金医院卢湾分院和上海市普陀区人民医院3家医疗机构评分较低。有的是几乎不开展静脉溶栓,有的是静脉溶栓病例相关流程质量不佳。3家均为该区卫健委前期任命的区级脑卒中临床救治中心,经过此轮考核后,本中心建议上海市医疗质量控制管理事务中心提请市卫健委会同这些单位所属区卫健委重新推选。

4.本次质控依然参照以往,对数据库录入完整度和数据库填写完整度进行评分。数据库病例录入完整度评分中仍有22家医疗机构不能完成50%以上病例的上报。临床数据的完整上报有利于质控工作的信息化管理和改革,是全数据质控的基石,需要引起各单位的足够重视。

5.本次质控首次纳入数据库真实度评分。数据库真实度评分是基于比对抽调病史与数据库内录入该病史的内容一致性,给予评分。该项评分发现,26家医疗机构的抽检病例信息和数据库上报信息存在较大范围的差距,有漏报和错报现象,主要是既往史和用药、NIHSS评分、住院时间等临床信息错填的情况较为显著。临床数据的完整上报有利于质控工作的信息化管理和改革,是全数据质控的基石,需要引起各单位的足够重视。

(三)整改意见

1.关于脑梗死静脉溶栓工作优化的建议如下:此次主要发现上海市第八人民医院、上海交通大学医学院附属瑞金医院卢湾分院和上海市普陀区人民医院3家医疗机构评分较低。有的是几乎不开展静脉溶栓,有的是静脉溶栓病例相关流程质量不佳。建议上述3家医疗机构重视市区两级卫健委布置的脑卒中救治工作,认真对待。

2.建议督查单位加强对于数据上报的重视:为了加速质控工作信息化进程,减少抽检病史的人力物力投入,尽可能避免抽查偏倚,全面评价全市神经内科病史质量,杜绝病史修改和舞弊等情况,需要督查单位大力的配合和合作,完整上报病例数量,并完善病例信息。

3.针对以上情况,质控中心将组织研讨,修改目前评分标准中不足之处,并将评分情况及时反馈给各督查单位,让各单位认识到自身不足,尤其是评分C级的医院,积极向获得A级的医院学习,以期尽快显著改进。

上海市神经内科脑卒中急救整体临床质量进步,归功于上海市神经内科临床质量控制中心和上海市脑卒中预防与救治中心等机构对上海地区脑卒中救治工作的重视。神经内科医务人员严格要求、熟练掌握脑卒中临床救治的专业知识,并怀着对脑卒中病人的强烈责任心。基于前期部分医院信息化管理中输入信息的数量及病史的质量不断优化改进,我们将进一步推动全样本病历信息的总体打分,减少随机取样和双盲评定人力投入和潜在偏倚,更为真实、全面、客观地评价医疗机构的医疗质量,发现问题,不断改进。

附 2019年上半年上海市神经内科临床质量控制中心质控督察医院清单(按首字母拼音排序)

(续表)

附录二 上海市神经内科临床质量控制中心2019年下半年脑血管病质控督查报告

上海市神经内科临床质量控制中心于2019年11月8日—11月30日,面对全市69家开设神经内科的二三级医疗机构(包括社会办医疗机构),按照统一制定的标准,针对缺血性脑血管病(脑梗死/短暂性脑缺血发作)和脑出血两项脑血管疾病进行质控督查。

一、督查方案

为了进一步落实信息化管理,在原先督查项目上,进一步调整计分规则,制定了上海市神经内科临床质量控制中心2019年下半年质控督查方案(附表2-1)和具体细则。

附表2-1 督查方案

(续表)

二、督查实施流程

督查实施遵循公平公正的原则。现场督查分派督察员到各单位随机抽取2份缺血性脑血管病史和1份脑出血病史并拍照,收回后统一设盲,每份病史请2位专家评分,于我中心汇总后揭盲。数据库平台考核于2019年11月13日中午12点统一调取。

三、督查结果

因上海交通大学医学院附属第九人民医院黄浦分院(原黄浦区中心医院)为重建后首次参与质控,未被纳入督查记分。

2019年度下半年神经内科临床质控实际督查68家,包括:

1.上海市脑卒中预防与救治服务体系11家市级脑卒中临床救治中心和25家区级脑卒中临床救治中心。

2.中国卒中中心联盟上海成员单位45家,其中18家单位为非上海市脑卒中预防与救治服务体系单位。

3.《2019版上海市脑卒中急救地图》机构50家,其中复旦大学附属华东医院、上海交通大学医学院附属仁济医院南部和第六人民医院东院3家单位为非上海市脑卒中预防与救治服务体系、非中国卒中中心联盟上海成员单位。

4.本次质控督查中,非上海市脑卒中预防与救治服务体系、非中国卒中中心联盟上海成员单位和非《2019版上海市脑卒中急救地图》单位中,上海中医药大学附属龙华医院、中国人民解放军第905医院和上海建工医院等3家单位开展静脉溶栓,上海市松江区泗泾医院、上海市徐汇区中心医院、上海市中医医院、上海天佑医院和上海蓝十字脑科医院等5家单位未明确开展静脉溶栓。

5.社会办医疗机构5家,其中4家首次纳入全市质控。

68家机构单位具体得分,按总分排序见附表2-2。

附表2-2 2019年下半年质控医疗机构评分排序

(续表)

(续表)

(续表)

(续表)

注:1.*标的四家民营医院为首次参与质控,将病史评分折算,汇总出总得分,不参与全市排名。
2.上海交通大学医学院附属第九人民医院黄浦分院(原黄浦区中心医院)为重建后首次参与质控,未记分。

四、督查总结

(一)此次督查发现的亮点

1.68家被督查的医疗机构(含分院分部)中,13家(19%)单位获得了A级(90~100分),其中嘉定区中心医院以95.77分的成绩夺得头筹。另有35家(51%)单位获得B级(70~89分),总体优良率70%,较2018年(93.85%)有所下降(附图2-1)。

2.2019年下半年的质控专家评分总体分数较前有所上升。本次督查缺血性脑血管病和脑出血病史的专业技术评分较去年均有提高(附图2-2),上海市嘉定区中心医院和上海市宝山区中西医结合医院两家单位病史专家评分为满分。脑梗死病史平均分93.22(100分制),10家单位脑梗死病史满分;脑出血病史平均分78.28(100分制),3家单位脑出血病史评分满分。

附图2-1 2017—2019年医院分级百分比

附图2-2 2017—2019年不同病种专业技术评分比较

虽然上海市部分医疗机构为神经外科收治脑出血病例,但有鉴于脑出血的高发病和相关质控要求,本中心连续开展脑出血质控进入第三年。2019年本中心联合上海市神经外科临床质量控制中心,修订发布《上海市神经内科临床质量控制中心 上海市神经外科临床质量控制中心〈脑出血质控督察表〉使用说明(2019年11月版)》。

3.本次质控首次面对全市医疗机构开展数据库病例整体评分,对数据库内第一诊断为缺血性脑血管病病例的KPI,进行整体评分。内容包括:入院48小时抗血小板治疗、吞咽评估、血脂评价、血管评价、深静脉血栓预防、康复评价、戒烟咨询及健康教育、出院抗栓治疗、房颤抗凝治疗、患者住院天数。

各家医疗机构在出院抗血小板治疗、戒烟咨询及健康教育和血脂评价与管理等三方面扣分较少,工作较好。

本次数据库病例整体评分扣分占比分布见附图2-3。

附图2-3 数据库病例整体评分扣分占比

4.本次质控督查管理水平检查强调各单位信息上报数据质量,10家单位上报病例数量达到100%;除完全未上报的单位,其他单位上报数据库信息完整度均在80%以上,29家单位上报病例信息完整度达到99%以上;上海市静安区市北医院和上海市第七人民医院2家单位数据真实度抽样检测100%核实准确。这将为持续推动基于完整数据的全面考核奠定扎实基础,从而避免抽查病历的偏倚和人为打分的偏颇。

(二)从本次检查的结果中发现的主要问题

1.本次督查中有20家机构被评为C级(70分以下)。主要问题为上报数据库数据质量欠佳,以及随之带来数据库病例整体评分,导致分数落后。同时,仍有11家机构病例病史专家评分低于30分(折算百分制75分),其中1家社会办医疗机构不足20分(折算百分制50分)。3家医疗机构未开设卒中专病门诊/缺乏卒中专病门诊宣传。这些医院与获得A级、B级的医院有一定的差距,需要针对自身存在的问题,努力改进。

2.脑出血专业技术水平主要存在的问题:虽然今年脑出血病例病史专家评分较去年有所改进,但仍然存在一些问题。如附图2-4所示,2019年脑出血血病史中,急诊评估项目,尤其是急诊至CT时间的扣分占比仍占首位(11.8%)、康复评价(10.4%)、入院24小时头颅CT(8.8%)、预防深静脉血栓(8.5%)、头颅磁共振影像(7.6%)和血肿量记录(7.4%)仍为扣分主要因素。

脑出血总体评分相比缺血性脑血管病仍较低,病史质量有待进一步提高;各医院之间差距较大。

3.缺血性脑血管病专业技术水平主要存在的问题:本年度缺血性脑血管病主要扣分项(≥10%)按扣分百分比排列为:康复评价与实施(23.1%)、住院1周内血管功能评价(13.3%)、入院48小时内应用抗血小板治疗(13.0%)、吞咽困难评估(11.6%)和预防深静脉血栓(11.5%)(附图2-5)。

附图2-4 2019年脑出血病例病史专家评分扣分百分比

附图2-5 2019年缺血性脑血管病病例病史专家评分扣分百分比

康复评价与实施该项和预防深静脉血栓的评分结果较2018年扣分单位占比有所下降。入院48小时内应有抗血小板治疗,评分标准2019年根据国家质控的相关建议,强调非致残性脑梗死患者,发病24小时内,未双重强化抗血小板药物治疗,该项目今年扣分有所上升。

4.数据库数据上报存在问题:仍有4家单位未上报任何数据,另有17家单位上报病例数量小于实际住院患者的10%,8家单位数据库完全未上报(其中4家机构为今年新增质控单位)。数据库真实度考核中发现,23家单位在数据库中未找到2例抽检病例相关数据,10家单位在数据库中仅找到1份抽查病例相关数据。临床数据的完整上报有利于质控工作的信息化管理和改革,是全数据质控的基石,需要引起各单位的足够重视。

(三)整改意见

1.脑出血救治流程优化的建议:建议各医院相关行政管理部门,召集院内收治脑出血病例相关科室认真学习本中心联合上海市神经外科临床质量控制中心修订发布《上海市神经内科临床质量控制中心 上海市神经外科临床质量控制中心〈脑出血质控督察表〉使用说明(2019年11月版)》优化相关临床医疗的流程。

建议各医院进一步优化急性脑血管病的急诊评估流程和血肿量等相关重要信息的记录;强调康复评价与实施的重要性;强调住院期间影像评估的重要性,全面完整的头颅血管及组织评估有助于确定患者脑出血病因诊断,从而给患者合理的疾病管理建议。推荐建立脑出血临床路径和脑出血住院结构化病历,增加相应重要信息的填写内容。

2.缺血性脑血管病流程优化的建议:建议各医院相关行政管理部门,召集院内收治缺血性脑血管病病例相关科室认真学习本中心修订发布《上海市神经内科临床质量控制中心〈缺血性脑卒中质控督察表〉使用说明(2019年11月版)》,优化相关临床医疗的流程。

建议各医院强调康复评价与实施的重要性。早期康复治疗可改善缺血性脑血管病患者远期预后,即使对于轻症患者,给予合理的康复评估和指导,也有利于患者早期功能痊愈。同时建议不断更新卒中救治知识,提升对新的循证推荐的更早接纳与开展。

3.建议督查单位加强对于数据上报的重视。为了加速质控工作信息化进程,尽可能减少抽查偏倚,全面评价全市神经内科病史质量,杜绝病史修改和舞弊等情况,需要督查单位大力的配合和合作,完整上报病例数量,并完善病例信息。

4.针对以上情况,本质控中心将组织研讨,进一步结合国内指南与共识和上级部门质控标准,修订目前评分标准中不足之处,并将评分情况及时反馈给各督查单位,让各单位认识到自身不足,尤其是评分C级的医院,积极向获得A级的医院学习,以期尽快显著改进。

本市神经内科脑血管病整体临床质量稳步上升,归功于全市神经内科医疗同仁的大力扶持,神经内科医务人员严格要求、熟练掌握脑卒中临床救治的专业知识,并怀着对脑卒中病人的强烈责任心。上海市神经内科临床质量控制中心和上海市脑卒中预防与救治中心等机构对上海地区脑卒中救治工作尤为重视,将进一步结合上级主管单位的指导和指南共识的更新,进一步推动全样本病历总体打分等信息化手段,更为真实、全面、客观地评价医疗机构的医疗质量,发现问题,不断改进。

2019年上海市神经内科临床质量控制中心质控督察医院清单

(续表)

附录三 上海市神经内科临床质量控制中心缺血性脑卒中质控督察表使用说明(2019年11月版)

(续表)

(续表)

(续表)

附录四 上海市神经内科临床质量控制中心、上海市神经外科临床质量控制中心脑出血质控督察表使用说明(2019年11月版)

(续表)

(续表)

附录五 2019年度上海市神经内科临床质量控制中心质控督察医院清单(70家)

(续表)

附录六 上海市神经内科临床质量控制专家委员会名单

附录七 出血性卒中医疗服务质量控制指标(2018年版)

一、急性出血性卒中患者急诊就诊25分钟内完成头颅CT影像学检查率

定义:单位时间内,发病24小时内到急诊就诊行头颅影像学检查的出血性卒中患者中,25分钟内获得头颅CT影像学检查诊断信息的患者所占比例。

计算公式:急性出血性卒中患者急诊就诊25分钟内完成头颅CT影像学检查率

意义:反映了医疗机构对于急性出血性卒中的急诊反应及评估能力。

二、急性出血性卒中严重程度评估率

定义:单位时间内出血性卒中患者入院接诊时进行神经功能缺损量表,比如美国国立卫生研究院卒中量表(national institutes of health stroke scale,NIHSS)评估的例数,占同期在院治疗的出血性卒中患者例数的比例。

意义:反映医院收治急性出血性卒中患者时病情评估能力。

三、急性出血性卒中急性期血压管理率

定义:单位时间内,出血性卒中急性期接诊时测量血压且发现血压过高(收缩压>180 mm Hg)而进行静脉降压药物干预的例数占同期出血性卒中急性期接诊时测量血压且发现血压过高(收缩压>180 mm Hg)患者的比率。

意义:反映医院对于急性出血性脑卒中急性期的血压管理水平。

四、急性出血性卒中外科手术评估及干预率

(1)评估率定义:单位时间内,急性出血性卒中患者中神经外科手术评估的例数占急性出血性卒中患者中需请神经外科手术会诊例数的比率。

(2)干预率定义:单位时间内,急性出血性卒中患者中请神经外科手术会诊及干预的例数占急性出血性卒中患者中需请神经外科手术会诊及干预的例数的比率。

(3)需请神经外科会诊的情况包括以下方面:①幕上脑出血≥30 ml;②神经功能恶化或脑干受压的小脑出血;③脑室出血;④脑干出血;⑤GCS评分进行性下降。

意义:反映医院对于重症急性出血性卒中的手术评估及干预能力。

五、急性出血性卒中下肢深静脉血栓筛查率

定义:单位时间内,入院48小时内不能下床活动的出血性卒中患者给予(包括血栓泵和/或肝素类药物)深静脉血栓预防措施的例数,占同期不能下床活动出血性卒中住院患者的比例。

意义:反映医院减少住院期间并发症的诊疗措施执行情况。

六、急性出血性卒中住院48小时内吞咽功能筛查率

定义:单位时间内,出血性卒中患者住院48小时内进食前进行吞咽功能筛查的例数,占同期住院治疗的出血性卒中患者例数的比例。

意义:反映医院减少住院期间并发症的诊疗措施执行情况。

七、急性出血性卒中患者住院一周内接受影像学筛查率

定义:单位时间内,出血性卒中患者住院1周内完善头颅(头颅MR或SWI)及颅内血管评价(如CTA、MRA或DSA)的例数占同期住院治疗的出血性卒中患者的比例。

意义:反映医院对于急性出血性卒中病因的评估能力。

八、急性出血性卒中血压控制二级预防率

定义:单位时间内,合并高血压的出血性卒中患者出院时给予降压药物治疗的例数,占同期住院治疗的合并高血压的出血性卒中患者例数的比例

意义:反映医院对于急性出血性卒中二级预防规范化诊疗情况。

九、急性出血性卒中住院死亡率

定义:单位时间内,因急性出血性卒中住院且发生死亡的例数占同期急性脑出血住院患者例数的比例。

意义:反映医院对于急性出血性卒中合并疾病在出院后的管理能力。

十、急性出血性卒中神经外科治疗术后并发症死亡率

定义:单位时间内,急性出血性卒中患者行外科手术后死亡例数占同期急性出血性卒中患者行外科手术治疗的患者比率。

意义:反映医院对于急性出血性卒中外科治疗的水平。

附录八 缺血性卒中医疗质量关键服务指标(2018版)

本版本医疗质量关键服务指标,修订于2018年,主要针对发病7日内就诊的急性缺血性卒中住院患者的医疗质量关键绩效指标(key performance indicator,KPI),其计算公式如下:

1.就诊时神经功能缺损严重程度评估比率(采用NIHSS评分),反映医院收治急性缺血性卒中患者时病情评估能力。

2.进行重组组织型纤溶酶原激活剂静脉溶栓治疗率,反映医院对于缺血性脑卒中组织化医疗水平。

3.入院48小时内启动抗血小板治疗比率,反映医院对于急性缺血性卒中患者执行规范化治疗的情况。

4.入院48小时内不能行走患者执行深静脉血栓预防比率,反映医院对于急性缺血性卒中并发症的管理能力。

5.急性缺血性脑卒中患者发病后进食前吞咽功能筛查的比率,反映医院对于急性缺血性卒中并发症的管理能力。

6.急性缺血性脑卒中患者出院给予抗栓治疗的比率,反映医院对于急性缺血性卒中出院后的管理能力。

7.急性缺血性脑卒中患者出院给予他汀治疗的比率,反映医院对于急性缺血性卒中出院后的管理能力

8.急性缺血性脑卒中且合并高血压病患者出院给降压治疗的比率,反映医院对于急性缺血性卒中合并疾病在出院后的管理能力。

9.急性缺血性脑卒中且合并糖尿病患者出院给降糖治疗的比率,反映医院对于急性缺血性卒中合并疾病在出院后的管理能力。

10.急性缺血性脑卒中且合并心房颤动病患者出院给抗凝治疗的比率,反映医院对于急性缺血性卒中合并疾病在出院后的管理能力。

11.住院及出院时给予急性缺血性脑卒中患者戒烟教育比率,反映医院对于急性缺血性卒中患者的健康宣教情况。

12.急性缺血性脑卒中患者康复评估及锻炼的比率,反映医院对于急性缺血性卒中康复治疗能力。

13.急性溶栓缺血性脑卒中患者到院到治疗时间小于60分钟,反映医院对于急性缺血性卒中组织化的管理能力。

14.发病3.5小时的急性缺血性脑卒中患者静脉溶栓治疗的比率,反映医院对于急性缺血性卒中组织化的管理能力。