6.1.3 氧化锆氧量计校验系统简介

6.1.3 氧化锆氧量计校验系统简介

(1)系统组成

氧化锆氧量计校验仪器主要由探头和变送器两部分组成。探头实际上是一种装有氧化锆电池的氧传感器,其主要作用是输出被测氧量所对应的电势信号值。变送器主要有两大功能:一是稳定控制探头的工作温度;二是从探头输入的电势信号值转换为对应的氧量值,并将氧量值转化为对应的电流值输出。

(2)各组成部分简介

1)探头简介

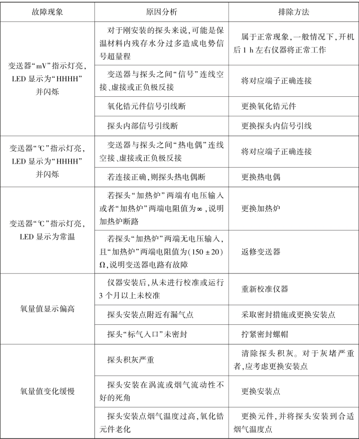
探头由氧化锆元件、加热炉、K形热电偶、过滤器、信号引线、接线盒及不锈钢壳体等组成,其结构如图6.1所示。

图6.1 探头结构示意图

1—过滤器;2—氧化锆元件;3—加热炉;4—外壳;5—信号引线;6—标气管;7—元件法兰;8—K形热电偶;9—法兰;10—接线盒

探头各主要部件的作用:氧化锆元件是探头的核心部件,由其产生电势信号;加热炉将氧化锆元件加热到设定的工作温度;热电偶作为温度传感器,用来测量加热炉的温度;信号引线将氧化锆元件所产生的电势信号输送到变送器。

2)变送器简介

①基本结构。

变送器主要由主电路板、操作显示面板、接线端子和机箱等组成。主电路由氧浓差电势信号放大器、热电偶电势信号放大器、电源单元、中央处理单元、温控单元、显示单元及输出单元等部分组成。

由图6.2可知,探头产生的氧浓差电势信号、热电偶电势信号经分别放大后,由多路选择开关将其输入A/D转换器,经A/D转换后由CPU根据能斯特方程计算出氧量值,再经D/A转换、光电隔离及V/I转换,最后得到DC 0~10 mA或DC 4~20 mA的电流信号输出。

图6.2 变送器电路原理框图

②基本操作。

变送器的基本操作都在操作显示面板上完成。变送器的操作显示面板如图6.3所示。

图6.3 变送器的操作显示面板

变送器各部分功能:中央为LED数码显示管(以下简称“LED”),显示相关的参数值。左侧为参数显示状态指示灯,LED显示的数值为指示灯亮者所对应的参数值。右侧分别为空气校准和标气校准电位器,用来校准仪器,以提高测量精度。下方为操作按钮,由其决定LED显示内容。

具体操作:将变送器电源开关拨至“开”后,探头加热炉开始升温,“℃”指示灯亮,LED显示探头加热炉温度值(如果安装的是新探头,开机后可能出现“V”指示灯亮、LED显示为“HHHH”并闪烁的现象,这是因为新探头内保温材料含水分过多造成氧电势信号过大而超出量程,一般情况下,开机后1 h左右仪器将正常工作)。当加热炉温度达到600℃时,“%O2”指示灯亮,变送器电路将自动运算并显示测得的氧量值。此后,LED显示内容由操作按钮决定。例如,当按住时,“%O2”指示灯亮,LED显示自检氧量值(自检功能是为诊断变送器运算电路是否正常而设置的,其自检氧量值不代表探头所测氧量值);当按住时,“℃”指示灯亮,LED显示加热炉温度值;当按下时,“V”指示灯亮,LED显示电池电势信号值;当按住时,“Cal”指示灯亮,此时可以校准仪器;校准后按下,LED显示被测氧量值,仪器进入测量状态。③基本设置。

量程设置:变送器主电路板上设置了量程转换跳线开关。当把跳线插在左边两个并排的引脚上即靠近电路板S1的位置时,选择氧量量程为0~20%,此时电流输出值DC 0~10 mA或DC 4~20 mA都是分别与该量程对应的值;当把跳线插在右边两个并排的引脚上即远离S1位置时,选择氧量量程为0~10%,此时电流输出值DC 0~10 mA或DC 4~20 mA都是分别与该量程对应的值。初始量程设置为0~20%,如需0~10%量程,将跳线插在右边两个引脚上即可(量程转换只影响对应电流输出值,而与变送器本身的氧量值显示无关)。

电流输出设置:变送器设有两档电流输出,分别为DC 0~10 mA和DC 4~20 mA。初始电流设置为DC 4~20 mA信号输出。

【任务实施】

(1)仪器检验

在使用仪器前,应先进行检验,判断仪器正常后方可上炉安装。具体操作步骤如下:

①打开探头接线盒,用万用表分别测量加热炉及热电偶两端的电阻值,判断在运输中有无造成断线或接触不良现象[加热炉阻值一般为(150±20)Ω,热电偶阻值一般为(3.5±0.5)Ω]。

②判断无故障后,用符合要求的三组导线分别将探头“加热炉”“热电偶”和“信号”接线端子与变送器对应接线端子连接好(图6.4、图6.5)。

氧电势信号线:1.0~1.5 mm2,双芯金属屏蔽电缆。

热电偶线:1.0~1.5 mm2,双芯镍铬-镍硅补偿导线。

加热炉线:1.2~1.5 mm2,双芯普通电缆。

③将外接电源接在变送器“AC 220 V”端子上。

图6.4 墙挂式变送器与探头接线图

图6.5 盘装式变送器与探头接线图

④接通电源,加热炉开始升温,当达到600℃后,仪器自动转为氧量值显示。按住操作面板上的键,若显示为“5.00±0.20”,则说明变送器氧量转换系统正常。

⑤稳定一段时间后,测量探头信号线两端的电阻及电势值,若电阻小于1 kΩ、电势绝对值逐渐减小且稳定后小于10 mV,表明探头完好,可以进行现场安装。

注意:将探头与变送器相应端连接时,不要错接、虚接或正负极反接。请勿将外接电源接入变送器或探头的“信号”“热电偶”或“加热炉”接线端,否则,会损坏仪器。

(2)仪器校准

1)校准前的准备

确认仪器连线准确无误后,打开变送器电源开关,探头加热炉开始升温,此时变送器LED显示其温度值。当温度达到600℃时,变送器自动显示氧量值。当温度达到750℃并稳定后,仪器进入测量状态。

虽然仪器进入测量状态,但是在运行前期测量值可能有较大偏差或波动,这属于正常情况。一般探头大约需要运行24 h后,显示值才能趋于平稳,虽然此时指示正常,但是测量结果并不一定十分准确,应进行校准工作。

2)校准方法及步骤

本仪器采用两点校准法,即空气校准和标气校准。

第一步为空气校准,操作步骤如下:

①将探头“标气入口”打开,使空气自动进入探头。

②待显示稳定后,调节变送器操作显示面板上“空气校准”电位器,使显示为“21.00±0.20”。

第二步为标气校准,操作步骤如下:

①将标气校准装置按图6.6所示与气瓶连接好。

图6.6 仪器校准示意图

②确认减压阀处于关闭状态后,打开气瓶阀。

③缓缓打开减压阀,将标气流量调节为300~500 mL/min。

④将连接软管与探头“标气入口”相连,将标气通入探头,此过程应保证不漏气。

⑤通气约1 min后,调节变送器面板上的“标气校准”电位器,将氧量显示值调为标准气体氧量值即可。

操作注意事项如下:

①应先进行空气校准,再进行标气校准。

②应先调好标气流量,再将连接软管与探头“标气入口”相连,否则可能因气体流量过大而导致氧化锆元件破裂。

③校准过程中,应保证不漏气,以免影响校准的准确性。

④校准完毕时,一定要先从“标气入口”拔下连接软管,再关闭减压阀和气瓶阀。

⑤校准完毕后,应拧紧“标气入口”螺帽,否则空气进入将使氧量测量值偏大。

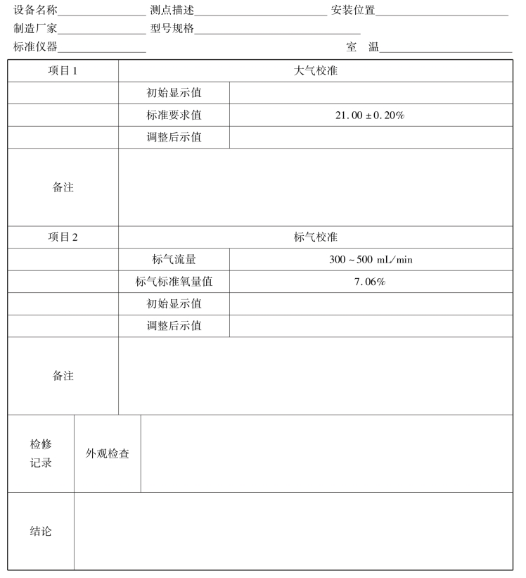
表6.1 氧化锆氧量计校准记录表

(3)常见故障分析与排除

氧化锆氧分析仪产品故障易出现在探头部分,表6.2列举了常见故障现象、原因及排除方法。

表6.2 常见故障现象、原因及排除方法

【任务评价】

氧化锆氧量计校正任务评价表