利润表各项目的含义
2025年09月26日
第二节 利润表各项目的含义
利润表中每个项目的含义可以用表3-4中对应的一句话进行总结。
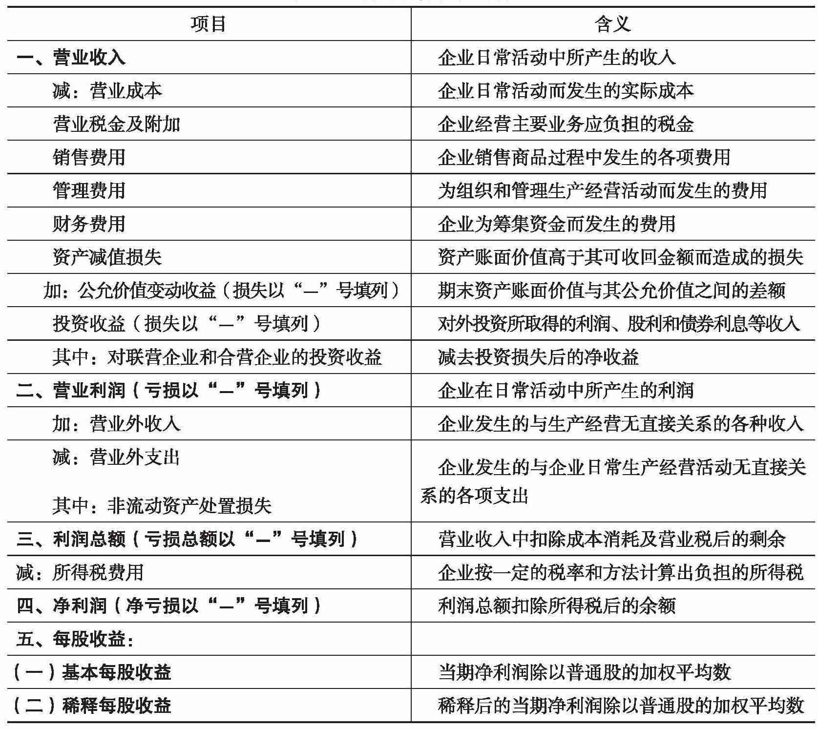
表3-4 利润表各项目的含义

一、营业收入
主营业务收入和其他业务收入共同构成利润表中的“营业收入”项目。

二、营业成本
主营业务成本和其他业务成本共同构成利润表中的“营业成本”项目。

三、营业税金及附加
营业税金及附加用来核算企业经营主要业务应负担的以下税种:

注意,增值税不包括在营业税金及附加中。增值税是以商品(含应税劳务)在流转过程中产生的增值额作为计税依据而征收的一种流转税,会计中用负债类账户“应交税费——应交增值税”来核算。
四、期间费用

五、资产减值损失
资产减值损失是指因资产(固定资产、无形资产等)的账面价值高于其可收回金额而造成的损失。

六、公允价值变动收益
公允价值变动收益是指一项资产或负债,如交易性金融资产、交易性金融负债及采用公允价值模式计量的投资性房地产等,在初始计量后,期末资产账面价值与其公允价值之间的差额。
七、营业外收入与营业外支出

八、每股收益
