导文网
搜索
首页>
图书频道>
经管>
金融会计
所有者权益变动表各项目的含义
2025年09月26日
版权
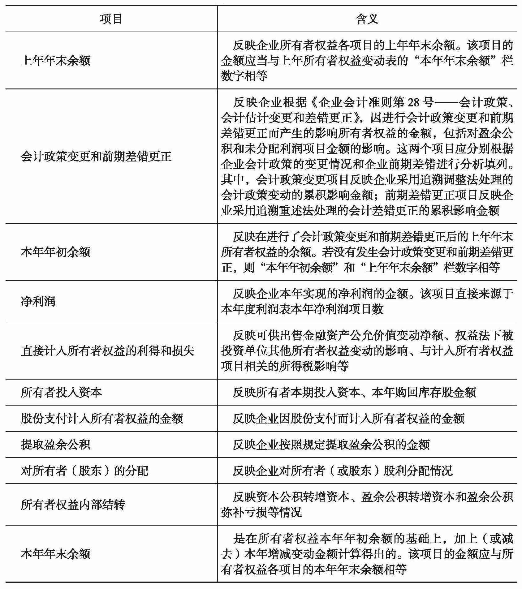
第二节 所有者权益变动表各项目的含义
所有者权益变动表各项目的含义见表5-2。
表5-2 所有者权益变动表各项目的含义
上一章
下一章
目录