三个版本之间的对比分析

二、三个版本之间的对比分析

在对这三个版本进行对比分析之前,首先要厘清楚三层关系,第一层是木刻本《包丞相乌盆记》和两个石印本《乌盆记全传》《包公案乌盆记全传》确定是清代翻刻翻印本无疑,其属于清代南方唱书,即清代说唱词话。但是它们翻刻翻印所依据的原始本在明成化刊本说唱词话之前还是之后,需要进行考证。第二层关系,以明成化刊本说唱词话为参照,分析木刻本和石印本在其基础上所产生的变化,从而证明清代说唱词话对前代说唱词话的继承与发展。第三层关系,木刻本和石印本所参照的原始版本孰前孰后,木刻本和石印本两者孰前孰后,相互之间是否有承继关系。

从刊刻时间来看,清木刻本和石印本肯定在明代说唱词话之后,而从刊刻技术发展来看,清石印本又在木刻本之后。但是,清朝木刻本所参照的母本与明成化刊本说唱词话的时间先后,需要对其内容详细比对才可得知。

为区分明确,以下将明成化刊本说唱词话《包待制断歪乌盆传》简称为“明刻本《乌盆传》”;清翻刻石印本南方唱书《乌盆记全传》《包公案乌盆记全传》因二者内容相同,以下统一简称为“清石印本《乌盆记》”;清木刻本南方唱书《包丞相乌盆记》简称为“清木刻本《乌盆记》”。

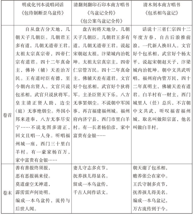
从表2-1明刻本《乌盆传》与清石印本《乌盆记》卷首开篇比较,我们发现二者句子和部分语词近乎相同。

在《明成化说唱词话丛刊》公布于世以前,是没有人知道明代说唱词话文本文字内容和面貌的,甚至在文献记载中也语焉不详。而在清翻刻翻印本中竟然发现了与明代说唱词话完全一样或几乎一样的语词句式,这不能不说是一个意外。这意味着“元明说唱词话”的文本形式以及内容文字在明成化刊本说唱词话出土以前依然在世上传承着,其书名尽管没有“说唱词话”几个字,其内容、文字、格式均虽已经过了历代翻刻翻印,却依然生动保留着原先的痕迹。

表2-1 三者卷首卷末形式比较

从清石印本《乌盆记》与明刻本《乌盆传》故事开头比较分析,其故事出场人物“杨伯彦”“杨百万”,生活状况“家中富贵有金银”均几乎完全一样。另外从二者的结尾比较,明刻本《乌盆记》“编成一本乌盆传,流传与后世人闻”与清木刻本《乌盆记》“编成一本乌盆记,万古流传到于今”也基本相似。这些都证明了在1973 年明成化刊本说唱词话出土以前,仍然有元明说唱词话“在世上存留并传承着”。

表2-2 明成化刊刻本《乌盆记》与清木刻本《乌盆记》正文刻印形式标志比较

从表2-2可以看出,明刻本《乌盆传》凡唱词前有【唱】形式标示,凡说白前有【说】形式标示。唱词和说白衔接之间一般不刻意另一行再重起。清木刻本《乌盆记》凡唱词和说白衔接,若前是唱词后是说白的话,就出现一个“〇”将唱词与说白分开,且在“〇”后紧接一个“说”字,这个“说”字和后面的内容紧密相连接。若前是说白后是唱词的话,就在说白与唱词之间“□□□□”空四格以使得说白和唱词之间互相区分。盖清木刻本《乌盆记》这种形式标示更接近于原始刻本说唱词话的形式,“因七言唱词很容易被读者或说唱艺人看出,故没有必要明显标示出‘唱’ 字,而说白因是紧接唱词而非另起一行,为了凸显唱与说的分界,故在说白前加‘说’字。”[2]尽管是清木刻本,从现在正文刻印形式和其中显著标志中仍然能够看到先前说唱词话刻本刻印原型的遗留痕迹。