“安顺唱书”的曲目与产生时间

三、“安顺唱书”的曲目与产生时间

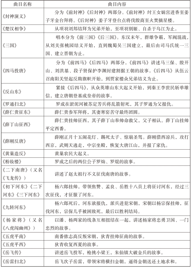
“安顺唱书”的曲目有《封神演义》、《东周列国》、《楚汉相争》(《楚汉争锋》)、《三国》(《三国英雄志》)、《四马投唐》、《反山东》、《罗通扫北》、《薛仁贵征东》、《薛丁山征西》、《薛刚反唐》、《黄巢造反》、《粉妆楼》、《郭子仪征西》、《二下南唐》(飞龙传)、《初下河东》、《二下河东》、《三下河东》、《九转河东》、《杨家将》、《五虎平南》、《五虎平西》、《岳飞传》(《精忠岳传》)、《沈应龙征西》、《大破铁阳》、《王玉连征西》、《岳雷扫北》等。

表6-3 部分《安顺唱书》曲目内容

以上的许多曲目,经帅学剑先生整理校注,由贵州民族出版社于2012 年已经出版。关于这些曲目的内容,帅学剑先生指出:“都是商周以来历朝历代金戈铁马的争战故事。一条主线,发生在正方和反方、正统与非正统之间的战争;一个结果,正方必胜,反方必败;正义得以伸张,奸佞必遭报应。”帅学剑先生谈到这些“唱书”曲目产生的年代问题时说:“清代乾隆进士镇宁人余上泗曾在一首《竹枝词》中这样写道:‘击鼓鸣钲集市人,将军脸子跳新春。全凭识得杨家将,看到三郎舌浪生’(三郎系杨五郎、杨六郎、杨七郎)。诗中只记载了地戏的表演形式、剧目、时间等,而其源流未知。”“1992 年做地戏调查时,看到安顺市西秀区双堡镇金官村送来的调查表中,在别本来源一栏这样写道:‘古老唱本由明朝隆庆年本村严正芳抄本抄写。’由此推算,此抄本年代距今已约450年。”[11]

针对这些“唱书”内容,高伦先生也谈了三点看法。一是明代中叶以后,讲史的演义小说如《金枪全传》、《飞龙全传》、《南北宋传》、《五虎平西》、《五虎平南》、《万花楼》、《粉妆楼》、《北宋志传》、《杨家府世代忠勇演义志传》、《说唐全传》(含《罗通扫北》《说唐薛家府传》和《征西说唐三传》)、《说岳全传》,这些都是争战、朝代兴废、金戈铁马的历史传说故事,有些名字和《安顺唱书》的曲目名称完全一样,这些小说的出现,“对贵州地戏剧目的增多、规范起到积极的促进作用”。二是贵州地戏文本均是七言为主体、说唱兼有的说唱文体结构,说唱内容是汉魏、隋唐故事,北宋时期已经出现了说唱《汉书》、《说三分》(三国)、《列国志》、《七国春秋》、《说唐》等题材;元代评话也出现了《武王伐纣书》《乐毅图齐》《秦并六国》《前汉书》《三国志》《五代史》《列国志》等,这些书名和题材与贵州地戏文本题材有些相重合的现象。三是贵州地戏文本皆是历代兴废、争战内容,唐宋时期说唱兴废之事题材,着重于政治军事斗争,而民间说唱故事,又往往“以个人命运为中心,附属于封建统治阶级相互杀伐的漩涡中,大都是反对暴政、反对民族压迫的战争,显露出自己的勇敢,在不同程度上为人民群众的利益做出了贡献。这和今日尚留存的地戏剧目,在内容上完全一致”。[12]高先生认为,虽然这些唱书曲目中有些剧目可能是明代中后期根据刊行的小说改编并增加的,但是这并不能否定可以追溯到元明之间,是明代洪武时期明军“调北征南”征伐元军胜利后驻守在这里的军民及其后裔传留下来的“文化遗产”。[13]

高先生关于“安顺唱书”剧目产生时间的看法是可以成立的。首先,“安顺唱书”目前流行地区也正是明代“调北征南”后明军及其家属“屯田定边”的地域范围,这一带的地名大多和当时的营寨驻扎有关,民俗习惯也和周边的少数民族相异,仍保持着一种独特的“明代时期汉人”的风俗习惯,相关这方面的论文和论证文章很多,不再赘述。“安顺唱书”剧目中确实有一些名称和明中后期小说名称相同,这一部分经核对,可以推测某些“唱书”是依据小说改编而来的,但是并不能由于这些曲目的相同就认为“安顺唱书”的所有曲目也是产生于明代中后期,因为在曲目中有一些虽然名字相同,但内容则有明显的差异,如《杨家将》中“太宗驾幸五台山,渊平战死幽州城”这一故事情节,“安顺唱书”情节内容就与《北宋志传》《新编全像杨家府世代忠勇演义志传》两种小说截然不同;据地戏老艺人谈“贵州地戏的剧目(名称)很少更换,一般要三四辈人才改换一次。但是地戏演出的说唱本却经常修改,只要发现比原有唱本更合适合理的唱本或传书,就要以此改动”。[14]

现在贵州地戏保留原始产生时代唱本之原貌,是很不容易的事情了。所以,高先生所说的“安顺唱书原始唱本表演应产生于元末明初‘调北征南’时期”,“明代中叶以后刊行的讲史演义、志传小说,对于贵州地戏剧目的增多、规范起到积极的促进作用”的看法,是符合“安顺唱书”后期发展状况的。

帅学剑提到的清代乾隆年间镇宁人余上泗《竹枝词》中描写的“地戏”表演情况,则可以说明产生于元末明初“安顺唱书”的表演和文本传承,在清代仍然在进行着,并描述了具体表演的实际形式和内容;提到“别本来源”的那条“古老唱本由明朝隆庆年本村严正芳抄本抄写”的话语,则可以和前面高伦的看法相互呼应:“安顺唱书”产生于明隆庆之前,在明隆庆时期或前后,已经有“安顺唱书”的表演和文本的传抄存在着。