相关链接

图5.5 因果分析图

某项结果之形成,必定有原因,应设法利用图解法找出其因。因果分析图,可使用在一般管理工作改善的各种阶段,特别是树立意识的初期,易于使问题的原因明朗化,从而设计步骤解决问题。

其使用方法通常分为3个步骤。

步骤1:用排列图找出要分析的主要质量问题。

步骤2:发动管理者和员工共同分析,寻找主要问题产生的原因。通常影响服务质量问题的大原因可以归结为5大因素,即人(man)、设施(machine)、材料(material)、方法(method)和环境(environment),简称为4M1E因素。

步骤3:将找出的原因进行整理,并将结果与原因之间的关系反映到图上。分析时要从大到小、从粗到细,寻根究源,直到能采取具体措施为止。

因果分析图提供的是抓取重要原因的工具,所以参加的人员应包含对此项工作具有经验者,才易奏效。

(3)“零缺点”质量管理(“ZD”)

“ZD”是英文“Zero-defects”的缩写,是由美国人克劳斯比于20世纪60年代提出的一种管理观念。含义是无缺点计划管理,即“零缺点”管理。酒店服务不可弥补性的特点,使得开展“零缺点”质量管理成为酒店服务质量管理的一种重要的管理方法。

实质:以“零缺点”为管理目标,以每个员工都是主角为宗旨,以充分挖掘人的内在潜力、确保质量为目的。

特点:第一次就有把事情做好的管理思想;预防为主,防患于未然的管理方式;严格执行服务质量标准的管理制度。

方法步骤:

①建立酒店服务质量检查制度。酒店服务质量具有显现的短暂性特点,且酒店服务工作大多由员工手工劳动完成。因此,酒店服务质量管理必须坚持“预防为主”的原则,通过全面检查的方式,确保各岗位员工在进行正式服务前就已做好充分的准备工作,防患于未然。为此,酒店应建立服务质量检查制度。如有的酒店根据自身特点,建立了自查、互查、抽查、专查和暗查5级质量检查制度,督促员工执行质量标准,预防问题的出现。

②DIRFT。DIRFT即每个人第一次就把事情做对(Do It Right the First Time)。酒店服务具有不可弥补性的特点,所以,每位员工都应把每项服务做到符合质量标准,这是改善酒店服务质量的基础。为此,要求管理者制定科学合理的服务质量标准,并要求标准是“零缺点”、百分百的,而非“优良”“良好”之类;执行标准也是“零缺点”的,而不是“差不多”的。激励并帮助员工把每项工作都做得合乎质量标准,即“零缺点”。

③开展“零缺点工作日”竞赛。通常,缺乏知识和态度不佳是造成酒店服务质量问题的两类主要因素。通过培训,可以帮助员工掌握酒店服务所需知识,但态度问题只有通过个人觉悟才能改进。因此,为帮助员工端正服务态度,有的酒店开展了“零缺点工作日”竞赛,它促进员工养成DIRFT的工作习惯,并以服务的零缺点为目标,效果很好。在“零缺点工作日”的基础上,酒店还可以推行零缺点工作周、工作月乃至工作年,以逐渐使每位员工的服务达到完美无缺的程度,最终提高整个酒店的服务质量。

(4)现场巡视管理

“现场管理”是一个组织为了实现自己的经营目标,有效地利用所拥有的资源,有计划、高效率地进行运作所采取的措施。它对生产的范围、时间、进度等各个方面进行规范,设置目标,把握进程的实际情况。酒店员工手工劳动的特点以及宾客需求的不断变化,使酒店服务质量管理的难度增加。不同的酒店员工或同一员工在同一时间、不同场合的手工劳动或多或少存在差异,宾客的差异造成的需求变化也要求员工在短时间内适应并给予满足。但由于员工差异造成的不同处理,使宾客满意程度上也存在差异。这就形成酒店服务质量不稳定和难以控制的特点。而酒店管理者通过现场巡视管理,可以检查员工准备工作,监督指导对客服务(或后台供应)质量标准的执行情况,指导和激励下属员工的工作,事先消除质量隐患,预防质量问题的发生,并及时处理质量问题,最终使酒店质量相对稳定。

通常,不同的酒店管理者各有不同的巡视管理范围。管理者在现场巡视中,应随时倾听宾客的意见和要求,给予反馈,并应注意听取员工的意见和建议。现场巡视过程中发现员工工作不符合质量要求,如违反服务规程时,应及时指出并纠正,但应注意方式方法。最后,管理者在巡视中执行服务质量管理标准一定要严格,即要求做到DIRFT和“零缺点”。

(5)优质服务竞赛和质量评比

酒店还可定期组织和开展优质服务竞赛与质量评比等活动,以使酒店全体员工树立质量意识,提高执行酒店服务质量标准的主动性和积极性,并形成“比、学、赶、帮、超”,努力提高酒店服务质量的氛围。

①定期组织,形式多样。酒店应定期组织和开展丰富多彩的优质服务竞赛和质量评比等质量管理活动,如“零缺点工作周”“技术擂台”等。组织竞赛和评比要明确范围和意义、确定参与对象及要求、制定评比标准与方法,能够激发广大员工的参与愿望。

②奖优罚劣,措施分明。竞赛和评比活动的开展要有利于提高酒店服务质量、经济效益和管理水平,所以还应制定出具体的奖罚措施。

③总结分析,不断提高。每次活动结束后,所有质量管理人员都应认真总结和分析。总结经验加以推广应用,提出不足以便改进提高,从而不断改善酒店服务质量。

(6)服务质量控制

一般来说,酒店质量管理的目的都是为了有效地控制酒店服务质量,确保质量标准。而服务质量的控制主要包含以下3方面的内容。

①事前服务质量控制。主要包括4个方面:设施质量控制,物品供应质量控制,食品原材料质量控制,服务人员的思想准备。事前服务质量控制要求酒店贯彻“预防为主”的方针,作好有形产品和无形服务两大方面的充分准备,以确保在宾客到来之前有备无患。

②服务过程中的服务质量控制。服务过程质量控制是根据酒店服务质量管理体系的要求,通过各级管理者的现场巡视和严格执行服务规程,确保宾客满意程度的提高。它具体包括层级控制,即通过各级管理人员一层管一层地进行,主要控制重点程序中的重点环节;现场控制,酒店服务质量的偏差往往是一瞬间发生的,有些偏差需要立即纠正,因此要加强现场管理。主要内容有严格执行接待服务规范,加强服务质量检查;充分利用质量信息反馈体系,及时搜集接待服务过程中的各种质量信息,进行分析研究,找出质量问题产生的原因,采取改进措施,进一步提高服务质量。

③事后服务质量控制。事后服务质量控制是指及时搜集各种信息,并对各种信息进行分析,及时发现问题、找出原因,从而有针对性地采取措施,保证酒店服务质量目标的实现。主要内容包括主动征求客人意见;掌握宾客离店时间,防止跑漏账;宾客离店,主动告别。

5)评价酒店服务质量管理效果

酒店开展的服务质量管理活动以及所采取的质量管理方法,其目的都是为了提高服务质量和宾客满意度,最终赢得忠诚宾客。但能否达到这一最终效果或达到程度如何,都需要进行科学的效果评价。

(1)评价内容

评价内容包括服务质量管理标准的执行程度,即酒店各部门、各环节、各岗位员工的工作是否符合质量管理标准和服务规程的要求;也包括宾客的物质和心理满足程度,即宾客对酒店服务质量的满意率是否符合酒店星级标准的要求,如员工的素质高低、设施的配套程度、设备的舒适程度等。实物产品的适用程度、服务环境的优美程度等。

(2)评价方法

评价服务质量管理效果的主要方法是检查。检查的方式是灵活多样的,如旅游主管部门对酒店的质量检查,特别是星级评定和星级复查;酒店内部的质量检查;宾客满意率调查等。

根据评价内容,对照检查结果,酒店管理者应客观地评价酒店服务质量管理效果,更应及时找出存在的质量问题,分析其产生原因,进而提出有针对性的改进措施,以不断提高酒店服务质量。

5.2.2 酒店服务质量控制体系

酒店服务质量控制体系,就是以保证和提高服务质量为目标,运用系统的概念和方法,把质量管理的各个阶段、各环节的质量管理职能组织起来,形成一个有明确任务、职责、权限,互相协调、互相促进的有机整体。酒店服务质量体系的运作可分为以下4个阶段。

1)市场开发过程

市场开发职责是确定和促进对服务的需求和要求。

(1)了解顾客需求

顾客需求是酒店服务的基础,也是酒店经营活动的起点。研究顾客需求的目的是确定科学的服务结构和标准。顾客需求结构一般包括4方面的内容:一是功能需求。这是顾客最基本、最低级的需求,如酒店餐饮产品,能解决顾客“饿”这种实际问题,只要吃饱,就满足了顾客的功能需求。二是形式需求,是指顾客对酒店产品的质量、外观、构成、名称、方式等方面的需求。在形式需求中,质量需求是核心。三是价格需求,这是顾客对酒店提供的产品合理收费的需求以及在一定的价格波动空间内获得定价选择权的需求。四是外延需求,是指顾客希望获得附加利益和服务的需求。外延需求的核心部分是心理需求。

(2)掌握质量标准

酒店服务质量控制,必须以国际、国内的有关标准为依据,做到服务的标准化。所谓标准就是对重复性事物和概念所作的统一规定。它以科学、技术和实践经验的成果为基础,经过有关方面协调一致,由主管机构批准,以特定的形式发布,作为共同遵守的准则和依据。标准化则是在实践活动中对于重复性事物与概念实施统一标准,以获得最佳秩序和效益的活动。服务标准化就是强调酒店各部门、各岗位、每位员工的服务质量标准的集中统一。

(3)明确酒店服务的目标

酒店的服务目标是在顾客满意最大化的前提下,达到企业利益的最大化。酒店服务表现为一个过程,并不形成具体的产品,对顾客而言,酒店服务实际上就是一种经历。因此,要想赢得顾客的认可并让其产生信赖,酒店必须为顾客提供优质的服务,即为顾客创造一种独特体验的经历,从而打动顾客的心。但是,如果优质服务不能产生优良效益,那对企业而言则不能算是优质的。因为顾客满意并不是服务的最终目标,它是酒店获取良好效益的途径和手段。所以,优质服务必须达到“双满意”。酒店经营者乃至普通员工均需铭记基本的使命,为顾客创造价值,为企业创造效益。尽管你的服务非常到位,顾客也非常满意,但由于服务成本过高导致入不敷出,这种服务显然是不能持久的,最终必将以失败而告终。为此,酒店必须注意服务价值的研究。

2)服务设计过程

服务设计过程就是根据服务的内容制定酒店服务规范。酒店服务规范主要包括服务质量规范、服务提供规范以及质量控制规范。

(1)服务质量规范的设计

服务质量规范主要是规定服务提供所能达到的质量标准。它既是服务设计的结果,也是编制服务提供规范和评价服务质量的依据。制定标准时要注意以下几点:

①以顾客的需求为中心。顾客的需求便是服务质量的要求,顾客满意便是服务质量标准。酒店必须把顾客的需求作为制定质量标准的出发点,把实现顾客的真正满意作为酒店服务质量标准的宗旨。

②适合与适度相结合。适合是指酒店的服务质量要适合各类目标客源的要求。适度,就是指根据目标客源的等级要求即付费标准,以合理的成本,为目标客源提供满意的具有适度质量的酒店服务,以实现酒店服务长期利润最大化的目标。“适合”强调要投顾客需求类型之好,“适度”强调要投顾客等级之好,这两者都是在使顾客满意的基础上,为实现酒店长期利润最大化的目标服务。

③简洁与系统相结合。标准的制定要简单、明确、可操作,使员工易于理解和掌握。标准要适中,既不要高不可攀,又不要唾手可得。同时,标准必须配套,相互协调、自成体系,标准的实施要坚持检查和考核,并不断加以修订使之完善。

④定性与定量相结合。标准的制定要做到定性和量性相结合,尽量使用量化标准,对不能定量的标准则要用清晰、准确的文字来表达。

(2)服务提供规范的设计

服务提供规范规定提供服务的方法和手段,是酒店实现服务规范的具体措施。服务提供规范须达到的基本要求如下。

①清楚地规定提供服务的过程。

a.规定必需的工作阶段;

b.规定每个工作阶段中的活动;

c.规定各个工作阶段(活动)的接口;

d.规定各个工作阶段(活动)的责任。

②清楚地规定每一项服务提供特性。

a.规定各个工作阶段(活动)的服务提供特性;

b.服务提供特性应是可观察到的和必须经顾客评价的;

c.服务提供特性还应考虑那些顾客不能经常观察到的但又直接影响服务业绩的特性;

d.每一项服务提供特性都应能对照验收标准进行定量或定性的评价。

③规定每一项服务提供特性的验收标准。

a.针对每一项服务提供特性规定验收标准;

b.所规定的验收标准应能够评价服务提供特性的基本特征;

c.所规定的验收标准应可采取相应的方法做可重复的评价和记录。

④资源的要求和配置。

a.实现服务规范所需的设备和设施;

b.对人员的技能和配置要求;

c.对提供产品和服务的分承包方要求。

⑤法律、法规和社会要求。

a.卫生、安全、环境方面的要求应纳入服务提供规范加以控制;

b.法律、法规有关要求也应纳入服务提供规范加以控制。

(3)质量控制规范的设计

如果说“服务规范”规定了“做什么”,“服务提供规范”规定了“怎么做”,那么“服务质量控制规范”则主要检查“有没有做到”所提供的服务,是否有效地达到了服务标准,即规定评价和控制服务及服务提供特性的程序。质量控制规范应能有效地控制每一服务过程,以确保服务始终满足服务规范和顾客的需要。质量控制规范设计主要包括:

①关键活动的识别与控制。明确每个服务过程中对服务有重要影响的关键活动;规定对关键活动的控制方法(往往包括过程业绩的测量和控制)。

②质量特性的评价与控制。明确重点控制的质量特性(服务特性和服务提供特性);规定对质量特性的测量和控制方法。

③明确与质量控制活动有关的责任。对所选出的特性规定评价的方法。

④建立在规定界限内影响或控制特性的手段。如实现质量控制规范所需的设备、设施;对人员的技能和配置要求等。

3)服务提供过程

服务提供过程就是酒店员工与顾客直接接触的过程,也是顾客对各项具体服务实际感受的过程。服务提供过程的控制,必须抓好3个基本环节:一是按规范提供服务,并对执行服务规范进行监督,出现偏差及时进行调整。二是根据顾客的意愿提供个性化的服务。三是注意服务质量的评价,建立服务质量的控制体系。服务提供过程控制的目标:向顾客提供优质服务,即提供打动顾客心的服务。

①充分读懂顾客的心态。顾客往往是追求享受的自由人,且是具有优越感的最爱面子的人。所以,他们往往以自我为中心,思维和行为大都具有情绪化的特征,对酒店服务的评价往往带有很大的主观性,即以自己的感觉加以判断。为此,酒店的优质服务首先必须做到充满人性化。

②充分理解顾客的期望。众所周知,顾客的期望具有多样性和多变性,但作为消费者,必然有共同的期望。酒店的服务要打动顾客的心,其前提是必须满足顾客的共同期望。按照服务营销理论,低成本、有品位、高质量是酒店顾客的共同追求。低成本,即酒店提供的服务必须充分考虑顾客的支出,使顾客感到花得值得,甚至超值。有品位,即酒店提供的服务不能有失顾客的身份,而应凸显和提升顾客的身份和地位。高质量,即酒店提供的服务应使顾客有舒适和舒心之感。

③努力超越顾客的期望。要超越顾客的期望,关键是酒店的服务必须做到个性化和超常化,并努力做好延伸服务。个性化即做到针对性和灵活性。顾客是千差万别的,针对性,就是要根据不同顾客的期望和特点,提供具有个性化的服务。同时,顾客是千变万化的,即使同一个顾客,由于场合、情绪、身体、环境等不同,也会有不同的期望特征和行为表现。灵活性,就是在服务过程中随机应变,投其所好,满足不同顾客随时变化的个性期望。超常化,就是要打破常规,标新立异,别出心裁,推陈出新,让顾客有一种前所未有、意想不到的感觉和经历。超常化的服务,既可以是其他酒店所没有的、顾客所没有想到的服务,也可以是与众不同的独特服务。当然,要超越顾客的期望,酒店的宣传及广告必须适度,既应展示酒店的服务特色和优势,令顾客向往并吸引他们光临;又应忠于客观实际,不能过度浮夸,以免导致顾客的过高期望。

4)服务评价与改进过程

服务评价与改进过程就是实施服务过程作业的连续评价,以识别和积极寻求服务质量的改进机会。

(1)酒店服务质量调查

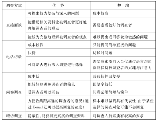
酒店服务质量调查主要有4种方式:直接面谈、电话访谈、问卷调查、暗访调查。酒店应综合考虑各种调查方式的优缺点,根据方便程度与尽可能得到完整资料的原则,选择采用上述的调查途径。一般来说,应采用两种或两种以上调查途径相结合的方式,以获取更充分的统计资料。有关直接面谈、电话访谈、问卷调查、暗访调查4种调查方式的优劣如表5.2所示。

表5.2 酒店企业调查主要方式的比较

在设计调查问卷上,努力做到各选项没有倾向性,即在各选项中并没有隐含调查者的主张。在把问卷发出去给调查对象进行填写之前,需要综合考虑问题是否容易理解,选项是否具有倾向性、问卷是否完备。有时,为了获得更为真实可靠的调查资料,可以结合暗访调查的方式,如由调查人员扮成神秘顾客,通过审查酒店服务环境、设施设备,要求酒店员工提供服务或故意刁难服务人员等途径,从中观察酒店服务环境质量上存在的问题。暗访最终要形成暗访调查报告

(2)酒店服务质量分析

酒店服务质量管理的效果,其最终主要表现在两条:一是是否符合酒店服务质量的等级标准;二是是否满足顾客的物质和精神的需要。酒店的服务质量管理应以此为准则,采取多种方法,加强检查考核,及时发现各种问题;采取有效措施,不断完善管理,提高服务质量。

①服务质量评价指标。美国著名营销学家贝里等人在大量定性研究和对采集的数据进行分析处理的基础上,将服务质量的评价标准因素集中为5个,即有形性、可靠性、反应性、可信性和移情性。

有形性是指服务产品的“有形部分”,如酒店的设施设备、用具用品等,是表明酒店对顾客服务殷勤、关心的有形证据。

可靠性指酒店准确无误地完成所承诺的服务的能力。可靠服务是顾客所辅助的,它不仅必须准时,而且必须保持质量一致,每一次都无错误。

反应性指酒店愿意并随时准备为顾客提供快捷、有效的服务。如出现顾客投诉,有良好反应能力的服务员能及时采取措施,不仅不会影响顾客的体验质量,而且往往还会提高顾客满意度。

可信性,是酒店员工的知识、能力、态度等能让顾客信赖和放心,它能增强顾客对酒店服务质量的信心和安全感。服务质量的可信性要求员工具备良好的服务能力、礼貌礼节和人际交流能力以及真心实意的服务态度。

移情性,指酒店能真诚地关心顾客,了解他们的实际需求并予以满足,使酒店服务个性化。移情性要求员工态度亲切,对顾客需要反应敏捷,能设身处地地为顾客着想。

②服务质量差距模型。美国著名的营销学家贝里等人提出了服务质量差距模型的理论,他们认为企业管理过程中的5种差距会导致服务质量问题。

差距1:顾客对服务的期望与管理人员对这些期望的认识之间的差距。产生这种差距的主要原因是:酒店设计服务产品时没有进行充分的市场调研和需求分析;进行市场调研和需求分析时得到的信息不准确;一线员工了解顾客的需求和愿望,但由于管理系统的障碍,这些信息没被及时地传递给管理层。

缩小这一差距的策略包括改进市场调研、增进管理者与员工之间的交流、减少管理层次及缩短与顾客间的距离等。

差距2:管理人员对顾客期望的认识与服务质量规范之间的差距,或者说管理者没有建立一个能满足顾客期望的服务质量目标并将这些目标转换成切实可行的标准。这一差距由以下原因造成:酒店没有明确的质量目标;服务质量管理的计划性差;计划实施与管理不力,使计划流于形式。

缩小这一差距的方法是树立明确的质量目标,制定严格的质量标准;管理人员与服务人员密切配合,共同制定服务质量标准以及落实措施。

差距3:服务质量规范同服务提供之间的差距。即员工未能按照酒店服务质量标准和操作规范提供服务。引起这一差距的原因大体上可以归为3类:一是服务质量标准和操作规范不切实际,可操作性差。二是酒店设备设施、技术支持系统不能达到服务规范的要求。三是管理、监督、激励系统不力。解决这一问题的方法:根据顾客的需求和酒店硬、软件的实际情况制定服务质量标准,加强员工培训,提高员工素质,使其在技术、观念、行为上都能够了解和适应服务质量规范的要求;改善酒店的监督和激励机制。

差距4:服务提供与外部沟通之间的差距,也可称为许诺和守诺之间的差距。产生这一差距的原因是:酒店对外宣传促销活动与内部经营管理、服务质量控制脱节;对外宣传促销时不客观或过分许诺;酒店高层管理者对市场营销活动没有进行严格控制和管理。解决这一问题的方法:酒店要同时抓好外部营销与内部营销两种活动,建立内外运转协调统一的机制;对外宣传和许诺的服务必须是顾客最需要的而且是酒店能够完全落实的服务。

差距5:顾客的期望与实际感受之间的差距。它是以上4种差距导致的必然结果,与上述4种差距的大小和方向直接相关。

教学实践

安排学生对本地社会酒店业进行调查,并对当地的酒店服务问题进行质量分析。

自测题

1.什么是酒店质量管理?其特点是什么?

2.酒店服务质量的要素是什么?

3.酒店管理者应如何在酒店中实行全面质量管理?

4.酒店质量管理的基本程序有哪些?

5.酒店质量管理有哪几种方法?

相关链接

一、酒店服务质量的3条黄金标准

1.凡是客人看到的必须是整洁美观的。

2.凡是提供给客人使用的必须是安全有效的。

3.凡是酒店员工见到客人都必须是热情礼貌的。

二、酒店的七级质量控制体系

1.总经理的重点检查。

2.值班经理(值班管理人员)的全面检查。

3.部门经理的日常检查。

4.质检人员的每日检查。

5.全体员工的自我检查。

6.保安人员的夜间巡查。

7.客人的最终检查。