15分钟生活圈
2026年01月15日
三、15分钟
生活圈
(https://www.daowen.com)
创新社区的概念之一,就是将创新社区工作、创业、生活在15分钟活动范围内全部满足。为此要建设青年居住公寓,面向创新社区工作的青年进行出租服务,并提供相应的创业交流平台;要引入专业高端的教育、卫生、公租房、托管代理等公共服务,面向创新社区的高端人才提供便捷服务通道。
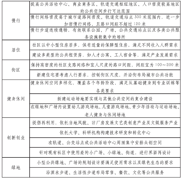
结合目前国内外在社区构建过程中的相关理论和实践,我们认为,创新社区在构建“15分钟生活圈”时,可参考如下导向性设计:
表14 创新社区15分钟生活圈导向指标设计参考

(续表)

创新社区的建设和打造除了宜居宜业的生活生态环境打造外,其他的产业、金融、服务及其他相关的功能模块,已经在前几节里进行了阐述,此节不再重复。
【注释】
[1]杨中华、涂静、庄芳丽:《基于核心企业的产业集群外部知识获取研究》,《情报杂志》,2009年5月,第28卷第5期,第128页。