结语

结语

徒善不足以为政,徒法不能以自行。新《证券法》对证券交易实名制要求的强化,是不断深化依法、全面、从严监管理念的时代背景下的必然结果,而证券市场中每个主体的参与、配合、自律,证券公司等机构依法依规运行管理、证券投资者提高守法合规意识,方能成就证券市场的持续健康稳定发展。

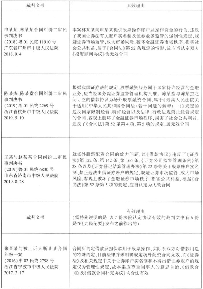
附表1

附表2

续表

续表

续表