电视真人秀节目发展历程

二、电视真人秀节目发展历程

电视真人秀节目形态整体上经历了从真人电视到真人游戏再到真人选秀的演变。

真人秀节目的演变是从20世纪末的真人电视开始。因此,真人秀节目的发展源头离不开西方一开始提出的“真人电视”的概念,即通过当事人的真实镜头和记录资料,把一些让人忍俊不禁的惊险场面、滑稽场面和生活细节搬上电视荧屏。从录制手段来看,它与纪录片非常相似;从传播功能上看,它却属于娱乐节目[3]。20世纪70年代开始,以ABC的《坦率的摄像机》为代表的同一类节目纷纷兴起。随后,《美国家庭滑稽录像》自90年代开始带动了真人电视的热潮。此后,同类节目陆续出现,其中包括《突击改造》和《酷男的异想世界》等。

“真人秀”的命名最早出现在1998年,美国派拉蒙等公司联合推出了一部名为《楚门的世界》的影片,该影片以主人公楚门命名为“Truman”,其名以“True”和“Man”结合,意思为“真人”。在《楚门的世界》中,楚门从出生开始,他生活中的点点滴滴都被摄像机记录下来向世界直播,因此他的生活就如一个大影棚,他一直都是“扮演”着自己的演员,可是他本人却不知道,一直到30年以后他因为爱情而偶然发现了自己活在一个节目中,当时他便立即冲出这个“虚拟世界”,不再活在节目中。虽然只是个影片,《楚门的世界》却启发了影视业界的人士,纷纷模仿电影中的情节来制作节目,还有的电视台试图把《楚门的世界》制作成一个真人秀节目。此后,真人秀节目的概念被广泛运用。

1999年,荷兰一家电视台推出了《老大哥》节目,大大地推动了真人秀节目模式的发展。《老大哥》中10名有着不同背景的参赛者被放入一栋充满摄像头的房子中,他们在一起生活85天,而他们在这85天中的一举一动都被摄像头监视着,节目名称中的“老大哥”便是指这些监视的动作。《老大哥》在当年推出以后,陆续有多个国家例如法国、澳大利亚、美国、德国和丹麦等争购放映权。当时,真人秀节目的热潮已不经意地在全球兴起。

之后,竞赛游戏的概念被归入真人秀节目的定义之中。以电视游戏比赛节目为基础,真人游戏当中设置了特定的起点,即抛开不平等,允许任何符合条件的百姓参与,并在节目当中融入许多仪式的概念,让这些不分身份和阶级的参与者在平等的形式和消除社会中种种不一致的条件下共同聚在一起参与一定的盛会,在过程中凸显各自的特点,并在终点画上强调个人能力的句号。

2000年,美国哥伦比亚广播公司推出了《幸存者》。该真人秀节目把16个人送到南中国海上的一个荒岛上,并没收他们随身携带的生活用品,让他们不得不利用野外生活技能来维持生存。《幸存者》在播出以后受到了极大的欢迎,陆续推出了第二季、第三季等,到2013年上半年推出的第26季,已经有13个年头。然而,该节目依然是观众收看节目时的首选。日本自20世纪90年代开始就不断推出类似的真人游戏节目,其中最热门的节目《极限体能王》保留至今。2004年推出的《学徒》也是这种类型。

之后,电视真人秀节目进入真人选秀阶段。福克斯娱乐集团在《幸存者》播出以后直播了《美国偶像》。虽然《美国偶像》的模式源自英国,但是《美国偶像》最终将这个歌唱选秀节目发扬光大。该节目模式具有极强的感染力,被陆续传到世界各地,至今依然广受欢迎。2005年5月,福克斯娱乐集团成立了福克斯真人秀频道,更进一步提高了真人秀节目的制作水平。2006年,福克斯真人秀频道推出了福克斯真人秀奖(The Fox Reality Awards)。《美国偶像》无疑带动了真人选秀节目的热潮,从一开始的歌唱选秀到如今各种样式的舞台表演,舞台上的真人秀成为电视节目中不可或缺的节目类型。在中国,《超级女声》、《舞林大会》、《加油!好男儿》、《中国梦之声》等都是很好的成功案例。

真人选秀节目自出现以来给传播业者以很大启发,他们开始利用其中的原理创造出各自的新主题和概念来推动产业的发展。如今热播的《美国发明家》和《高校音乐剧之换我登场》便是运用了真人选秀的原理,融入了科学以及电影的概念。

2003年,艾美奖增加了最佳真人秀节目的奖项;2008年,艾美奖再度增加了最佳真人秀节目主持人的奖项。由此看来,真人秀节目自21世纪初一直在迅速发展,并取得了很好的播出效果。

到现在,西方的真人秀节目已经发展出各种类型,按竞赛主题及模式划分,可以分为以下10种类型[4](表6-1)。

表6-1 电视真人秀节目分类

(续表)

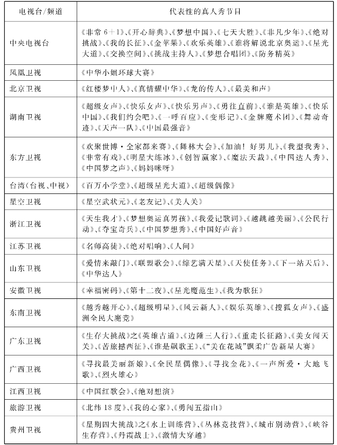
无论是真人秀节目的起源地——西方国家,还是亚洲地区等,真人秀节目在电视节目模式当中已经是不可或缺的一部分。如今,世界各地很多电视台都有自己主推的真人秀节目,这里列举美国(表6-2)以及中国(表6-3)代表性的真人秀节目。

表6-2美国代表性的真人秀节目

表6-3 中国代表性的真人秀节目

(续表)

电视真人秀节目在其演变与发展过程中,主要有以下几个特征。

第一,无统一的标准模式。电视真人秀节目形态没有一定的标准模式,随着竞赛、情节、人物情况的变化,节目的模式也随之改变。《幸存者》在2000年推出第一季的时候,节目以最基本的荒岛的生存挑战为主,包括参与者寻找食物和水源的考验、每两天一次的奖励竞赛、每三天一次的豁免权竞赛和淘汰投票等。当时,单纯的野外生存挑战主宰了《幸存者》整个模式。而随着第二季和第三季的推出,节目中增加了“放逐岛”,在奖励比赛中获胜的一方可以选落败部落的其中一名成员去“放逐岛”,在下一次豁免赛时才可回到部落。从《幸存者:危地马拉》开始,节目还增加了隐藏豁免神像环节。在这一内容出现后,更有参与者发挥自己的想象力制作了假隐藏豁免神像来威胁其他参与者。《幸存者:珍珠群岛》中,CBS首次引用“死人复活”规则让被淘汰的人继续回来比赛。到了第八季,《幸存者》首次推出了《全明星赛》,接着《幸存者:密克罗尼西亚粉丝VS偶像》中融入了全明星赛和普通参与者的概念,把部落分为偶像和粉丝。第20季的《幸存者:英雄VS恶魔》吸收了《幸存者》十年来19季的创新元素,把部落以往参与者的正面角色和反面角色进行分组,大大提高了节目的戏剧性。节目直到第26季《幸存者:卡拉莫安》仍在进行改良创新。

第二,主题的多元化。真人秀节目无论在模式上还是主题方面都没有很大的限制,因此在其发展过程中,许多主题纷纷被引入。当出现了多元化的主题时,对受众进行细分就成了真人秀节目形态实现更好发展的明智选择。例如军事类真人秀的细分:云南卫视2012年推出了全国首档武警部队特警选拔节目《士兵突击》,节目参加者是100名从武警云南省总队各个支队中筛选出的入伍不到一年的90后新兵,他们通过72小时的“魔鬼训练营”,完成40项终极考验,最终晋级18人,之后,他们分组在云南的各种艰苦环境中,展开战术、智慧、意志、团队协作等考验,最终三名战士将成为特警队员;而广西卫视的《烈火雄心》是中国首档消防部队精英真人秀,主打军事与励志,在节目中巧妙地传播了消防救援知识;CCTV 7的《防务新观察》特别节目《防务精英》全国选拔赛,则是一档电视军事评论人才选秀节目,通过选拔的选手,将以防务精英身份与该栏目签约,成为栏目的军事评论员。这些不断细分的主题丰富了军事类真人秀节目,能让老百姓更多地了解国防军事。又如美国的《郎才女貌》打破了人们对刻板形象“聪明呆子”和“笨蛋美女”的歧视,让参与者在竞赛中证明自己并不是多数媒体所描述的那种形象。这档节目让那些存在误解的受众在得到娱乐的同时,也可以逐渐消除他们对媒体所树立的刻板形象的歧视。

第三,国际化。真人秀节目模式一旦获得成功,就很有可能被各国电视台收购放映权改编成当地的同类型真人秀节目。如《The Voice》在全球有40多个版本;《幸存者》现在有澳大利亚、比利时、法国、芬兰、丹麦、意大利和中东等各国的版本。《全美超模大赛》、《老大哥》和《美国偶像》等也都有各国各语种的版本。虽然真人秀节目的模式很容易被“拷贝”,但是节目的情节发展依然需要根据参与者的特性和进展来做调整。

第四,粉丝团的建立。让观众参与到真人秀节目的进展之中无疑是锁住观众眼球的重大策略,这样不但能够让他们与节目互动,也能够间接地建立一定的粉丝团。真人秀节目的粉丝团非常重要,甚至决定着下一季的命运。《幸存者:密克罗尼西亚粉丝VS偶像》中把粉丝带入了节目,表明了节目对粉丝的重视。如今在网络发展迅速的情况下,许多真人秀节目都纷纷建立了自己的官方网站,粉丝能够在网站上一一了解参与者的资料和生活情况,同时还能够购买到与节目相关的衍生产品。

第五,第一季=测试阶段。在真人秀节目一季续一季的播出中,我们可以看出该节目的受欢迎程度。而在真人秀节目中,第一季无疑是最关键的。我们把第一季称为测试阶段,因为只有在第一季播出以后,通过收视率和粉丝团的出现才得以看出节目的热门程度。在第一季节目播出时,观众有可能去追踪接下来会发生什么事情及可能导致的竞赛结果等。所以说,看真人秀节目同时具有看电视剧、新闻资讯节目和纪实节目的乐趣。可以说,第一季是决定节目成功与否的关键。

第六,永无止境的创新。如今在新媒体的快速发展之下,海量信息的供应迫使电视产业更进一步地走向运用创意的轨道。创新是创意的根本,要有创意,必须创造出新的事物。真人秀节目形态的创新是永无止境的,只有不断推出新“点子”、新“灵感”、新“想法”,才能激发观众持续的收视欲望。