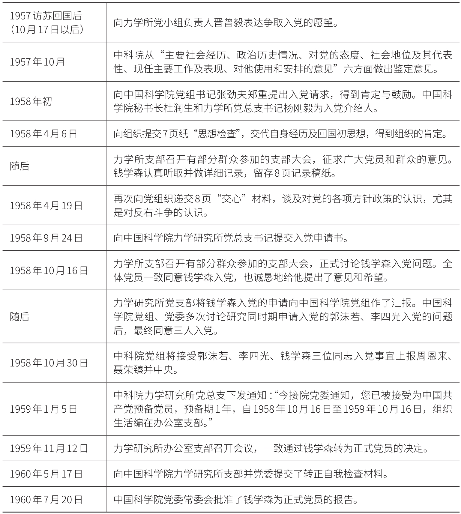
入党始末
自1955年10月回国后,钱学森看到了祖国全然不同的新面貌,看到中国共产党的各级领导廉洁奉公、全心全意为人民服务的形象,并深切地感受到党对他的信任与关怀。这一切都触动了这位成长于旧时代的中国,又刚刚从美国摆脱磨难、志在回国报效的科学家。钱学森不仅在情感上对党有了亲近、感激,还对于中国共产党所领导的国家建设事业有了认识和认可,体悟到他个人的科技报国理想与才干只有依靠党组织才能得以施展与实现。在学习了党的理论知识后,钱学森也感到马克思主义是“不可一日没有的指南针”。这些因素都成为钱学森产生入党的直接动因。
另外,自1957年,中国科学院就开始注意考察钱学森,并于当年10月从“主要社会经历、政治历史情况、对党的态度、社会地位及其代表性、现任主要工作及表现、对他使用和安排的意见”等六个方面提出鉴定意见。其中提到:“1955年回国后,表现很进步,拥护社会主义,拥护共产党,这一点在同时期回国的留学生中表现很突出。由于我们对他放手使用,十分信任,因而从来没有听到他的怨言,在重大问题上一般尊重党的意见。”这说明党组织也有意吸纳钱学森这样稀缺而堪当大任的科学家作为党的一分子,来领导建设国家的科技事业。
1957年9月至10月,钱学森随聂荣臻率领的中国政府工业代表团赴苏联访问,谈判引进导弹等事宜。这次访苏经历更增进了钱学森对于党的认识和感情,并促使他产生了入党的愿望。钱学森在入党自传中说:
1957年秋天我第二次到苏联去,这次对苏联的国际主义精神有了深一层的体会。我们在莫斯科期间,苏联发射了人造地球卫星,完全明白地说明苏联科学技术的优越。我开始体会到社会主义阵营的伟大、苏联的伟大。在莫斯科期间,我们之中除我之外都是党员,而且是久经锻炼的党员。他们的日常生活是完全符合毛主席所说的,集中与民主、统一意志与个人心情舒畅矛盾统一的境界。这使我认识到党是集体,是一个可爱的集体。我开始对党有了感情,回国后向晋曾毅同志表达了争取入党的愿望。

1957年访苏期间,钱学森(右一)与代表团其他成员合影
1958年初,钱学森做出了一次重要选择,47岁的他申请加入中国共产党。钱学森向时任中国科学院党组书记、副院长的张劲夫郑重提出入党请求,得到肯定和鼓励。张劲夫后来回忆:“他在美国只是向往进步事业,并不是共产党员,但却背上了‘共产党’的‘罪名’,遭到残酷迫害。是党挽救了他,使他能够归国投身于社会主义建设事业。从这个背景看,他要求入党是理所当然的了。”[6]
钱学森在入党申请书中写道:“我回国近三年来受到党的教育,特别是整风运动中的教育,使我体会到党的伟大,党为实现共产主义社会这一目标的伟大。我愿为这一目标奋斗,并忠诚于党的事业。”
表7 钱学森入党流程表

10月16日,钱学森被接收为预备党员。1959年11月12日,钱学森成为一名正式的中国共产党党员。这是钱学森对于个人定位的一次重要选择,并深刻地影响着他此后的人生观、价值观。
在1960年5月17日向中国科学院力学研究所支部并党委提交的转正自我检查材料中,钱学森从三个方面汇报了自己的思想转变和改进的方向。
一是谈及个人和组织的关系,他说:“一年来能服从组织要求,让干什么就干什么;且也懂得了依靠组织,遇事应该先和力学所的领导小组同志,或五院党委同志先商量一下,然后再行动。”
二是关于个人与群众的关系,他写道:“在我入党的时候,同志们所提意见,大多集中在这一方面,一年多来,自己主观上还是在克服这一缺点上有所努力的。如当市场紧张时,尚能从大局上看问题,心想如果农民多吃点,而招致我要少吃点这是好事!因此,多年来我是有什么吃什么,不能自以为特殊。此外,在对待力学所和五院的同志和群众也一般能耐心听他们意见。但有时听不下去了,而面色不那么自然,使人仍感我不耐烦,还有时,或因时间紧,或因我太疲乏,就没耐心了,听不下去。因此我没做到让大家畅所欲言、吸取广泛群众意见,这就对完成党所交给我的任务不利。为了党的事业,必需纠正。”
三是在贯穿党的方针政策方面,钱学森指出自己“对总路线是拥护的”,对党的知识分子政策还要加强学习和了解。”最后,他说:“入党一年多来,算是我在改造成一个劳动人民的知识分子道路上,走出了几步,但离目标还差得远,但我有信心,在党的教育下和同志们的监督帮助下,通过自觉的努力,我是可以成为一个好党员的。”
中国共产党第八次全国代表大会通过的《中国共产党章程(1956)》第九条指出:“预备党员的预备期,从支部大会通过他作预备党员的时候算起。党员的党龄,由党的支部大会通过他转为正式党员的时候算起。”据此,钱学森入党时间为1958年10月16日,但计算党龄要从1959年11月12日转正算起。

1959年1月5日,中科院力学所党总支下发钱学森被吸收为中共预备党员的通知
1959年1月6日钱学森在《中国青年报》上发表《党是前进的指路明灯》一文,谈入党感受,并对“为什么一定要入党”这一问题做出回答:
有人说:“不入党不是也一样能成为科学家,不是也一样能为祖国建设服务吗?何必一定要入党呢?”这是个对自己的要求问题,如果对自己要求不高,在党外是能够做出一些成绩来。但是,一个对自己有着更高的要求的人,愿为党的事业做出更大更好的贡献的人,他就会很自然地产生一种靠拢党、努力使自己成为一个共产党员的崇高愿望。以为科学高于一切以搞科学研究为清高、科学研究不需要政治的想法是一种不实际、不科学的错误想法。在今天这样阶级斗争十分尖锐而复杂的时代,没有一种工作是可以离开政治而单独存在的。科学研究为一定的社会制度、一定的阶级服务,是天经地义的事实。
由此可见,除了前述的入党动因,钱学森入党的深层原因也来自他对于政治与科研关系的理解。