决策之际
发展导弹与航天事业是中国共产党领导下的国家行为,背后是党、国家、人民的托付和期许,其中每一个决策都事关重大。作为技术主帅,钱学森不仅领导制订一些宏观的科研及工程规划,也需要在许多具体的技术问题上做出决策。决策意味对成败负责的担当,既要以国家需求为重,又要符合科研工作的内在要求,这是相当复杂的协调工作。而面对难题和决策,钱学森所点过的头、签过的字、做出的判断,无不体现出他的担当、智慧、决断和党性。
在宏观科研与工程规划上,钱学森的主要贡献包括主持制定导弹发展规划、谋划卫星发展蓝图、拟定重大航天技术预研项目、规划空气动力事业发展蓝图,以及筹划载人航天事业起步等方面。火箭专家、中国科技大学教授黄吉虎说:“现在搞登月也好,搞绕月也好,搞载人也好,都是按照钱先生当时给我们讲课的那样一步一步走的。”
在宏观规划与决策中,钱学森作为技术主帅却不只看到技术,而总是能站在更高的层面、更大的格局上,在国情需求、国际格局、时代变化与发展前景等多个综合因素中看待问题。面对已有的历史经验,面对科技发展先进的美国或苏联的路径,钱学森从不轻易跟从,总是眼光独到地把握中国的实际情况,抓住问题的根本与关键,在许多事关国家发展命运、不容失误的战略决策上,发挥着他的关键作用,引领第一代中国航天人探索、发展属于中国自己的航天路。
●优先发展飞机还是导弹?
1956年3月,钱学森担任《1956—1967年科学技术发展远景规划纲要》草拟综合组组长,并和任新民、沈元、王弼等一起主持制订了第37项任务《喷气和火箭技术的建立》规划。该规划说明书中指出:“喷气和火箭技术是现代国防事业的两个主要方面,一方面是喷气式的飞机,一方面是导弹。没有这两种技术,就没有现代的航空,就没有现代的国防。”但在当时有限的条件下,该优先发展飞机还是导弹?这引来一场很大的“飞机与导弹”之争。
当时,许多人对导弹还没有清楚的概念。苏联的人造卫星还未上天,洲际导弹技术也未成功,导弹能否成为国防利器尚未得到公认。而中国的科学技术较为落后,能否发展导弹技术,会不会犯战略决策的错误,这些疑问都悬而未决。另外,中国的军事将领们对刚结束的朝鲜战争中美军飞机有恃无恐、横扫四方,占据绝对制空优势的情景记忆犹新,他们深刻认识到了飞机在战争中的重要作用。因此,部分工业和军事部门的人员提出应重点发展飞机,以巩固我国空防。
钱学森却态度鲜明地反对优先发展飞机,而提出应优先发展导弹。当时极力主张飞机优先的空军司令员刘亚楼对此颇为吃惊——作为航空气动方面的专家、航空专业博士,钱学森在发展我国飞机制造业中将大有用武之地,怎会反对首先发展飞机呢?且钱学森自己也曾说过:“从航空的历史来看,导弹是五十多年来飞机发展的自然结果。”但他依据国情需求、两者技术难度与价值潜力,主张中国应优先发展导弹。他从以下三方面进行了分析:
首先,从当时国情来看,他认为短期内我国不可能在发展飞机上取得快速突破。钱学森分析,飞机的难点在材料,而这在工业基础十分薄弱的中国不是短期内能解决的;飞机要上人,所以对可靠性、安全性和可重复使用性都有很高要求,需要长期攻关;飞机还涉及复杂的飞行员训练、地勤空勤等庞大的维护保障系统,均需长期经验积累。我国航天事业的开创者之一任新民后来回忆说:“钱老看问题看得很深,当初我国搞战略规划时,面对航空和航天怎么投入?钱老说,搞航空一定要解决长寿命的问题,要解决人的安全问题,这是个难题,一下子搞不出来,但导弹我们可以尝试,我们资源有限,不能四面出击,所以他主张先从导弹搞起。”
其次,从战略博弈角度分析,发展导弹是战略取胜的捷径。中国当时首先要解决如何不挨打以及如何还击敌人的问题。导弹在飞行速度和距离上都远远超过飞机,在防御和攻击方面都有优势。在技术上,导弹技术并不比飞机更难,研制进度会快得多,且是一次性使用,比飞机问题要容易解决得多。发展导弹技术唯一的难题是制导问题,但这在短期内可以突破。如果中国从导弹入手,几年之内国家防空问题可以解决,不挨打和还击敌人的问题也可以解决,这便赢得了与对手战略抗衡的时间,有利于航空工业积累经验稳步发展。航天工作者陈中青说:“当时摆在钱学森面前的,一方面是新中国国防安全急迫需要,一方面是十分薄弱的航空工业基础。如果按照外国航空航天的发展模式,中国若等待现代化航空工业发展起来,再抓火箭、导弹技术,那就不知要等到何年何月,这条道路显然不适合形势的需要。”
最后,从国防发展趋势看,导弹结合核武器是必然之路。钱学森以一个火箭科学家的职业敏感,意识到国家如果要搞原子弹就离不开导弹,只有“两弹结合”才能真正形成强大的战斗力和威慑力。钱学森还指出,火箭、导弹技术的发展将彻底改变现代战争的模式,导弹可以从地面、地下、空中、水下或机动装置上发射出去,是赢得未来战争的战略性武器。而今后中国人还要走出地球,搞星际航行、开发宇宙资源、和平利用外层空间,这些都离不开火箭技术的发展。

1956年5月,全国“十二年科学技术发展远景规划”编写小组开会讨论规划纲要(左三为钱学森)
归国时的钱学森,已是集航空航天科技理论、战略规划、工程实践和科学管理于一身的著名科学家。他曾参加美国早期火箭导弹的研制工作,在火箭导弹技术的总体、动力、制导、气动力、结构、计算机和质量控制等各专业领域积累了丰富知识和经验。因此,钱学森对中国该不该优先发展、能不能独立发展火箭导弹技术的判断是有科学依据和清醒认识的。他说:“我们不走美国发展的道路,也不走苏联的道路,而要走我们自己的道路,我们可以迎头赶上世界先进水平。中国人民完全有能力自力更生制造出自己的导弹。”
经过多次讨论,钱学森的意见最终被接受。“喷气和火箭技术的建立”被列为规划的57项重点之一。
在今天看来,这一决策显现出了当时的预见对后来的深远影响。钱学森善于根据国家的总体部署和要求,通过战略谋划和顶层设计来引领国防科技发展,这一能力奠定了他作为战略科学家的非凡地位。
●第一颗卫星发射成功后,下一步怎么走?
1968年2月20日,中国空间技术研究院正式成立。时任七机部副部长的钱学森兼任中国空间技术研究院首任院长。当时,他一手抓“东方红一号”卫星发射任务,另一手开始抓空间技术发展的长远规划,特别是“空间技术为国防服务”的规划。钱学森再次以战略科学家的气魄和胆略,先后领导与主持制订了空间技术研究院《人造卫星、宇宙飞船十年发展规划(草案)》(1968年5月30日上报国防科委)和《第四个五年发展空间技术计划设想》(1970年7月30日上报国防科委和七机部)。钱学森晚年谈到制订大规模科学技术研制工作的指导方针时说:“大规模的科学技术研究工作不能不搞。当然,我们的国力有限,不能什么都搞。而要有选择地搞,只搞那些我国现阶段发展必需的。”
在这些规划设想中,钱学森已基于国情全面提出了卫星三步走的近期发展战略:第一步,集中力量确保“东方红一号”卫星研制任务按时完成;第二步,进行返回式卫星的设计工作;第三步,按照用户要求,抓通信卫星和导航卫星的方案论证工作。
孙家栋在回忆制订规划时说:
钱老以他的远见卓识带领我们制订了正确的发展规划,避免了走弯路……钱老在卫星发展上思路非常清楚,“东方红一号”重点解决工程问题,把队伍带起来;科学探测卫星打成后,马上先搞急用的、实用的,上马返回式卫星;返回式卫星解决后,再进入同步定点轨道,搞通信卫星。……走了这三步棋,近地卫星的基础技术我们就都掌握了。这思路今天说起来好像很简单,但在当时很了不得。
除了美、苏、中,至今还没有哪个国家搞返回式卫星,不是他们不需要,而是不敢搞。敢不敢跨过这一大步,做这个决策,需要一定的物质基础,更需要智慧和勇气。当时,我们第一颗卫星打成,讨论下一步怎么走时,大家七嘴八舌,争论不休,意见不统一,就不好办。钱老拍了板,使大家折服,把意见统一起来。大家齐努力,一步一步都干成了。我们在20世纪70年代那么差的条件下居然很快地将返回技术掌握了。今天我们用自己造的飞船把中国人送上了天,实现了中华民族的千年梦想,这也与当年钱老领导我们解决返回技术有直接的关系。
●我国载人航天事业重启,是研制航天飞机还是飞船?
我国发展载人航天工程的规划与讨论起始于20世纪60年代。到1968年,我国第一个载人航天工程——“曙光一号”载人飞船项目开始了方案研究;1970年7月14日,经毛泽东等中央领导批准后,该项目正式进入型号研制阶段,代号为“714”工程。此后,受到国家政治、经济等多方面因素影响,研制工作减缓;1975年3月,国防科委正式宣布“714”工程暂停,只保留核心技术的跟踪研究。
20世纪80年代中期,苏联、美国等国家掀起了一场以发展经济、科技为重点,带动军事力量发展的高技术竞争。面对这场争夺高技术发展战略高地的激烈竞争,1986年3月5日邓小平批准了王大珩、王淦昌、杨嘉墀和陈芳允四位科学家提出的《关于跟踪研究外国战略性高技术发展的建议》。随即,中央组织数百位专家反复论证,形成了著名的“863”计划,包括生物、航天、信息、先进防御、自动化、能源和新材料等7大领域和15个主题项目。“863”计划的横空出世,改变了当时中国科技发展的徘徊状态,使中国科技发展找到了明确的方向和目标。1987年2月,该计划中的第二大领域,即航天技术领域(简称“863—2”领域)成立了专家委员会,下设两个专家组,研究两大主题项目:一是大型运载火箭及天地往返运输系统,代号“863—204”,主要解决往返于天地之间的工具问题;二是载人空间站系统及其应用,代号“863—205”,目标是建设空间站,开展空间科学研究。
我国载人航天工程正式重启后,一场争论随之而来,即对于项目“大型运载火箭及天地往返运输系统”中的运输工具产生了激烈争论。当时国际上已有先例的两种方案是宇宙飞船和航天飞机。此前,苏联和美国的首次载人航天之旅都选用飞船,其技术也臻于成熟。但20世纪60年代起,两国均开始研制航天飞机,欧洲、日本也跟随其后。到20世纪80年代,各国航天飞机的研制与发射竞争激烈。1981年4月,美国“哥伦比亚号”航天飞机首飞成功;苏联“暴风雪”号航天飞机也于1988年11月首飞成功。那是航天飞机最光辉的时代。于是,在我国这一项目论证中,航天飞机方案呼声极高。在1989年9月28日第五期《国家航天办简报》上,钱学森看到了运载火箭技术研究院高技术论证组于8月24日写给国家航天领导小组的信,信中坚持认为“航天飞机方案”优于“飞船方案”,理由是:载人飞船已处于衰退阶段,起点过低;而航天飞机代表世界发展潮流,具有明显经济优势,更适合我国国情。国家航天领导小组办公室在给中央写报告前希望征询钱学森的意见。钱学森认真地在报告上写下“应将飞船方案也报中央。”短短一行字,迅速改变了几近敲定的航天飞机技术路线。
钱学森给出的意见虽短,但背后的思考却极为深刻且高瞻远瞩。实际上,就在钱学森看到论证报告前,“863—2”领域首席科学家屠善澄应国家航天领导小组办公室主任丁衡高的要求,于1989年8月12日专门向钱学森请教此事。钱学森当时虽已退居二线,但他经历了中国载人航天从1967年提出“把载人航天的锣鼓敲起来”,到1970年开始的“714”工程,再到1989年的“863—2”论证这22年中的几番沉浮,他立即洞察到了争论中问题的实质。钱学森谈了五方面的意见:
一是载人航天技术途径的取舍,应放在与国力相称及国家利益最大化的天平上来权衡。钱学森说:“我想美、苏在载人航天方面都会搞不下去的,财政上承受不了。他们这种情况和教训,应引起我们的注意和思考。我们穷得多,再模仿他们走过的道路,恐怕是不行的,与国力不相称,这是大问题,要研究。”“我们的钱要真正用在刀刃上,决不能乱花钱。”
二是,1986年1月美国“挑战者号”航天飞机凌空爆炸、机毁人亡的事实,也加深了钱学森对载人航天难度和风险的认识。他提醒决策者不要头脑过热,应认真吸取国外的经验教训,避免重蹈覆辙。
三是提出要深谋远虑,深入研究诸如“人为什么要上天”之类的大问题,为国家拿出一个论据充分的长远规划,而不要在细节问题、具体技术上纠结争论。钱学森说:“我们‘863—2’计划的讨论从科技发展趋势去考虑和预见问题不够。这样的大问题,目光短浅不行,要考虑世界政治、政治结构,下世纪的发展是什么趋向。”“人送上天,到底干什么?”“人上天到底对国家起什么作用?空间生产可以干些什么?划得来,划不来?……我的看法是这些大问题要研究。”
四是指出,纵观历史,任何国家的航天活动都是国家行为,所以中国载人航天也应是国家最高决策,由中央决定。钱学森说,国家决策部门对载人航天应有一个新的看法,我国的航天技术可以发挥很大作用,搞得好了,可以大大促进社会主义建设,在提高国力方面领先于世界;要从这个政治高度来考虑,这个问题可以说是在21世纪决定胜负的关键问题。从国家来看,我们应抓这件事,其效果应是震惊世界,这也是伸张国威。要明确国家的导向,专家委员会根据导向来做工作。
五是明确对“863—204”项目采用宇宙飞船还是航天飞机的争论进行表态。屠善澄问钱学森:“假如要人上天,飞船作为第一步,您的意见是什么?”钱学森回答:“假设要人上天,第一步可以是这样。”又补充说:“如果说要搞载人,那么用简单的办法走一段路,保持发言权,也是可以的。”
钱学森对这场争论从技术上给予了明确的结论。在他看来,决定载人航天能否重新启动的关键,并不在于两种方案技术途径的孰优孰劣,而在于国家经济和技术的实力能承受哪一种;关键也不在于把眼前的争论定个是非,而在于从国家的利益和可能出发,拿出一个可行的、可持续发展的顶层计划。因此,他支持载人航天从飞船起步。在钱学森的建议下,航空航天部组织了“航天飞机与飞船的比较论证会”,专家们逐渐取得一致意见,中国的载人航天工程要从飞船起步。1992年1月,中央专委专门研究我国载人航天重大专项,会议决定:“从政治、经济、科技、军事等诸多方面考虑,立即发展我国载人航天是必要的。我国发展载人航天,要从载人飞船起步。”1992年9月21日,凝聚国家领导人和钱学森等科学家群体心血与智慧的中央专委《关于开展我国载人飞船工程研制的请示》得到党中央批准,中国载人航天工程正式进入研制阶段。
钱学森再次在历史发展的关键时刻,扭转中国载人航天技术路线,起到一言九鼎的作用。再看另一条道路的后续发展,20世纪末,俄罗斯和欧洲在技术、安全和经济等多重压力下,纷纷放弃航天飞机计划。2010年9月,美国航天飞机的最后一次飞行,宣告了美国“航天飞机时代”的正式结束。可见,钱学森的眼光是锐利的,党中央决策研制载人飞船而不是航天飞机是完全正确的。如今,中国航天已后来居上。[20]2003年10月15日,“神舟五号”载人飞船发射成功。10月16日,92岁的钱学森亲笔写下贺词:“热烈祝贺神舟五号发射成功,向新一代航天人致敬!”

钱学森的手写贺词

2004年元宵节,执行载人航天飞行任务的“神舟五号”航天员杨利伟探望钱学森
作为科技主帅,钱学森虽不用做具体的型号设计与研制工作,但实际上,在许多技术攻关的关键时刻或争论之中,在他人难以解决和把握的问题上,钱学森一次次出马拍板与解决。涂元季曾说:“当时五院,就是老一辈的科技人员也好,甚至行政人员也好,当时大家有一个共同的口头禅,当你遇到了困难,技术上的最大的问题,在我们这个层次都解决不了的时候怎么办,找钱院长。”
●“钱老和专家们说我的意见有道理,支持了我”
1965年,在确定“东二甲”导弹全弹地面试验次数时,总体设计部内出现分歧。“东二甲”主任设计师钱振业回忆道:
钱老对有不同意见人的态度,从不考虑这个意见是谁提的,提意见的态度怎么样,在这一点上,他给我的印象太深刻了。在“东风二号甲”导弹全弹试车的讨论会上,大多数专家认为应当做2次试验,而我就主张做1次。第二天,钱老要来听汇报,总体部党委叫我参加。我这个人脾气不太好,我进去以后就背对着会场坐。钱老见了,就问:“小钱,这是怎么回事啊?多不礼貌啊,你有什么意见可以说嘛。”我说全弹试车,“东二”已经试验了8次,现在“东二甲”只是改型,程序一点都没变。全弹试车是检查系统的,而不是发现偶然性事件,如果是偶然性事件,那么2次不行,4次也不行啊,要靠大量的统计数据。当时我的态度很不好,不仅背对着桌子坐,而且在笔记本上画了一张嘴巴,嘴巴上贴了一个封条。但钱老并不计较,让我转过身来,把理由说清楚。我又说了一遍,而且说1次试车就要花50多万元。钱老就让大家讨论,最后,钱老和专家们说我的意见有道理,支持了我。

“东风二号甲”导弹被运进靶场实施“两弹结合”试验
●一个人签名的发射报告
“东风三号”是我国第一枚真正完全自行设计研制的中程导弹。1966年底1967年初,“东风三号”01批次第一、二枚遥测弹飞行试验并不理想。1967年5月19日,修改后的第三枚导弹进入发射程序后,氧化剂贮箱出现严重变形现象,导弹像个“糖葫芦”。当时基地试验人员都不同意再进行发射。试验队对故障进行仔细研究后,认为导弹在靶场是可以修复的,在向孙家栋进行汇报后也得到了导弹可以发射的意见。但在现场仍存在不同看法,发射试验难以继续。
在这种困难情况下,周恩来、聂荣臻指派钱学森赴基地处理问题,主持发射试验。5月24日,钱学森到达基地后,立即召开分析会,听取各方意见,并爬上发射架察看箱体外壳情况。钱学森认为,壳体变形并未达到结构损伤的程度,导弹点火前贮箱会充气,箱体就会恢复原状。凭借早年在美国时期研究壳体屈曲问题的学术基础,钱学森胸有成竹地判断发射可以照常进行。
按当时试验规定,导弹发射必须要有三个人的签名才能放行,包括负责发射工作的基地作战试验部部长、导弹研制单位负责人和基地司令员。当时作战试验部部长和基地司令员虽然觉得钱学森分析得有理,但仍出于担心而不愿签字。钱学森在多次劝说无果的情况下,毅然表态:“这枚导弹现在的质量可以放心,这个名,我来签!”最终,只有一人签名的发射报告得到了聂荣臻的同意,他表示:“既然技术上由钱学森负责,他说可以发射,我同意。”1967年5月26日,“东风三号”导弹飞行试验取得成功。聂力回忆说:“这件事让钱学森记了一辈子。因为他觉得,父亲真正做到了‘技术上由你钱学森负责’。”
这份“一个人签名的发射报告”凝聚的正是钱学森的智慧、担当,以及党的领导给予这位科学家的实实在在的信任和支持。
●返回式卫星飞几天回收?
1975年11月26日11时30分,由“长征二号”运载火箭携带的我国首颗返回式卫星发射升空。当晚,钱学森等立即飞赴陕西渭南卫星测控中心。26日深夜,卫星测控中心大厅百余人齐集一堂,对回收预案展开激烈争论:有人担心卫星元器件质量问题,主张飞1天后回收;有人主张飞2天后回收,既确保卫星完成全过程飞行,又避免1天回收的缺陷;第三种意见认为卫星飞行中各系统均工作正常,应按原定计划飞行3天后回收。钱学森没有马上表态,而是找卫星控制系统专家杨嘉墀、测控系统专家陈芳允谈话,仔细了解了卫星运行情况后,于次日清晨表示支持第三种意见,并做好第二天回收的应急备份方案,从而平息争论、统一了思想。经国防科委主任张爱萍批准,1975年11月29日,卫星返回舱成功收回。

“长征二号”运载火箭首次成功将我国第一颗返回式卫星送入预定轨道

钱学森在返回式卫星发射试验期间到任务现场视察工作

中国第一颗返回式卫星成功返回地面的回收现场
●“第二方案”成为“第一方案”
1984年4月8日,“长征三号”火箭搭载我国第一颗试验通信卫星“东方红二号”发射升空。此后,卫星成功进入地球静止轨道,中国卫星通信事业由此掀开新的篇章。研制期间,关于火箭第三级发动机采用常规推进剂还是液氢液氧推进剂的问题曾引发争论。相较而言,常规推进剂发动机技术成熟、研制周期短、难度小、可靠性高,但运载能力和发展前景较为有限;液氢液氧推进剂发动机运载能力大,如研制成功,不仅可以填补我国低温发动机的空白,还将使我国液体火箭发动机技术走向世界先进行列。但当时液氢液氧推进剂发动机尚在研制过程中,技术难度大,研制进度和可靠性也是未知数。两种方案各有特点,各有利弊。
1974年9月,七机部召开型号规划会,决定两种方案同时进行,视两者研制进度日后再定。当时钱学森压力很大。据他身边工作人员分析,钱学森的压力主要源自三方面:其一,当时通信卫星的用户“求星若渴”;党中央要求航天部“先解决有无问题和满足各方面的试验的需要,以后逐步提高技术性能”。其二,当时我国航天技术一时无法适应国内对卫星通信的巨大需求,因此国内已出现“造星不如买星”“买星不如租星”的议论;如果国产卫星上不去,市场将成为国外卫星的天下,而一旦失去市场平台,技术研发就会缺乏推动力,将来中国丢掉的将是高科技的核心竞争力和话语权。其三,空间轨道资源十分不利于后发者,20世纪70年代,在适合我国使用的地球静止轨道弧段上的可用位置已经不多;如果别国捷足先登,我国在地球静止轨道和频率资源方面的国家权益将丧失殆尽。
对钱学森而言,从技术创新角度讲,他对氢氧发动机寄予厚望。从1960年起他就安排中科院力学所二部林鸿荪开始研究氢氧发动机;研究成果交给航天部后,他当然希望这项技术能尽早投入使用。而从国家利益方面考虑,选择成熟技术以确保卫星如期发射是钱学森的使命与责任所在。1978年7月,钱学森同意常规推进剂为第一方案,氢氧发动机为第二方案。随后,卫星通信工程总设计师任新民恳切陈述道:“从1977年开始,氢氧发动机从预研型转入实用型攻关,关键技术已经有了突破,氢氧发动机的大门正在向我们打开,我有底气,能保证按期发射。”钱学森看到氢氧发动机研制成功的条件确实基本具备后,他以实事求是的科学态度同意改变原来的决定。1979年2月,氢氧发动机由第二方案转为第一方案。

1984年4月20日晚,张爱萍(前排左三)、钱学森(前排左四)等在北京卫星地面站观看利用同步定点卫星进行收发彩色电视和广播的试验
1986年,欧洲航天界人士与任新民谈起中国航天技术时,认为中国有两件事很了不起,即独立自主地研制出了氢氧发动机和返回式卫星。
●“东风五号”全程试验禁区划多大?
“东风五号”洲际导弹全程飞行试验要打到太平洋上,发射前要公告落区范围。在导弹试验期间禁止所有船只进入落区,以免发生危险。由于导弹实际落点与理论设计落点会有误差,圈定落区并非易事。圈划大了,会被认为导弹不精确,划小了又可能打到别国船只,引起国际纷争,技术人员都不敢划这个圈。钱学森再次接手难题,他提出划圈原则:我们的弹着区画得要比美国人和苏联人的小,而且技术水平要高,要争这口气。
当时,中国划定的试验禁区范围成为国际社会注目的焦点。经过充分调查论证,科技人员确定以东经171°33’,南纬7°为中心,半径为130公里的圆形试验区,远小于此前苏联的试验范围(半径240 km的圆形)。这个数据由钱学森拍板后对外公告。
导弹专家王德臣回忆:“打‘东风五号’是1∶1的飞行试验,你得向全世界公布,你得划个大圈儿,如果你打在圈儿外头,丢人不丢人啊。你做试验的时候,人家外国的测量船就贴在你划的边儿上,他们准备着,一旦你的东西掉在圈外,他可以去抢啊,去打捞那个弹头啊。为了提高导弹的精度,我们在钱老亲自领导下,大概整整搞了四五年的时间。”
1980年5月18日,“东风五号”洲际导弹全程飞行试验成功,落点误差仅250米,远低于原定误差指标(设计指标中弹头落点误差800米内为优秀,1 000米内为良好,1 500—2 000米为及格)。这次发射成功,标志着中国正式成为世界上继美国、苏联之后第三个拥有洲际导弹的国家,也是继美国、苏联、法国之后第四个具有海上跟踪测量能力的国家,打破了超级大国对洲际战略核武器的长期垄断。曾长期处于“落后挨打”痛苦境地的中国人民,从此拥有了可以指向地球任何一个角落的“倚天长剑”。至此,钱学森所领导制定的“八年四弹”规划终于全部实现。

导弹发射前,钱学森习惯性地看手表,校验发射时间

1980年5月18日,“东风五号”洲际导弹全程试验获得成功

洲际导弹全程试验成功当日,《人民日报》发行号外
这样的事例不胜枚举,在人们举棋不定的紧要时刻,钱学森一次次做出关键表态。钱学森在这一领域所具备的专深、广博、前沿的知识经验和智慧,使他在宏观规划和专业技术问题的决策上都能提供支持。值得一提的是,对技术难题的解决说起来都是“小故事”,却恰恰体现了钱学森在技术工作的第一线、在细节处所发挥的他人无法替代的作用。这层作用淹没在后人所总结的钱学森之于中国航天事业的几方面大的贡献中(如参与初创、培养人才、规划管理、组织实施重大型号项目),而不被广泛地看到。但当我们将这些小故事收集起来,聚沙成塔,便会发现钱学森在解决具体技术难题上的这种“关键时刻的关键作用”是推动我国航天事业发展中一股不可忽视的重要力量。当然,强调钱学森的这种关键作用,并不是否认其他专家和科技人员在解决难题时的智慧和贡献,而是指即便已有可行的对策和方案,钱学森的意见和表态仍然有其特殊的重要意义,犹如一颗定心丸,帮助高层领导安心决策、科研人员踏实工作,使不同观点在争论后得以科学有效地集中、统一。
“万难中铸伟业”一节聚焦钱学森身处中国导弹航天事业中“初创之时”“成败之间”“动荡之中”和“决策之际”的四个具体时刻,以钱学森的经历为主线,呈现我国航天事业开创之艰辛困难,以及万难得以克服、伟业终于铸就背后的种种付出、牺牲与重要助力。此外,这些故事还体现了钱学森以及各级行政领导、其他科学家及科研、建设人员面临的各方面处境与经历。透过这些,或许我们能更了解钱学森及这份伟大的事业。
钱学森早年在美国加州理工学院的同事兼好友马勃曾评价说:“我觉得他对事业的决心,希望完成一件事业的决心,成就了他。”宋健则说:“航天事业是一个非常伟大的,一个全国的,甚至全世界的,有影响的这样一个重大的工程,没有像钱(学森)这样优秀的科学家,这样地执着,这样的知识渊博,这样有能力和具有奉献精神的这样一位领导,(实现的)可能性很小,我认为他是一个非常伟大的科学家,是一个对我们的祖国,对中国的科学技术事业作出过巨大贡献的一位前辈。”在党的领导与爱护下,钱学森凭着强烈的爱国情感与民族自尊心、不渝的科技报国理想、不凡的智慧与坚韧,作为航天科技主帅在万难中率领中国第一代航天人闯关夺隘,为早期中国导弹与航天事业的发展做出了重要贡献。其中,值得注意的是,钱学森作为技术领军者所发挥的关键作用是他人无可替代的,这既得益于他突出的专业优势,也来自钱学森对于导弹航天事业与国家利益两者关系的准确把握。在政治与科研之间,钱学森始终以国家大任为标杆,他在国家利益与科研要求、政治运动与研制任务、党的高层领导与科研人员群体之间发挥着重要的协调与平衡作用。可以说,钱学森对于“技术主帅”与“共产党员”这两个身份的融合把握是他能够成就伟业的一个极为重要的因素。

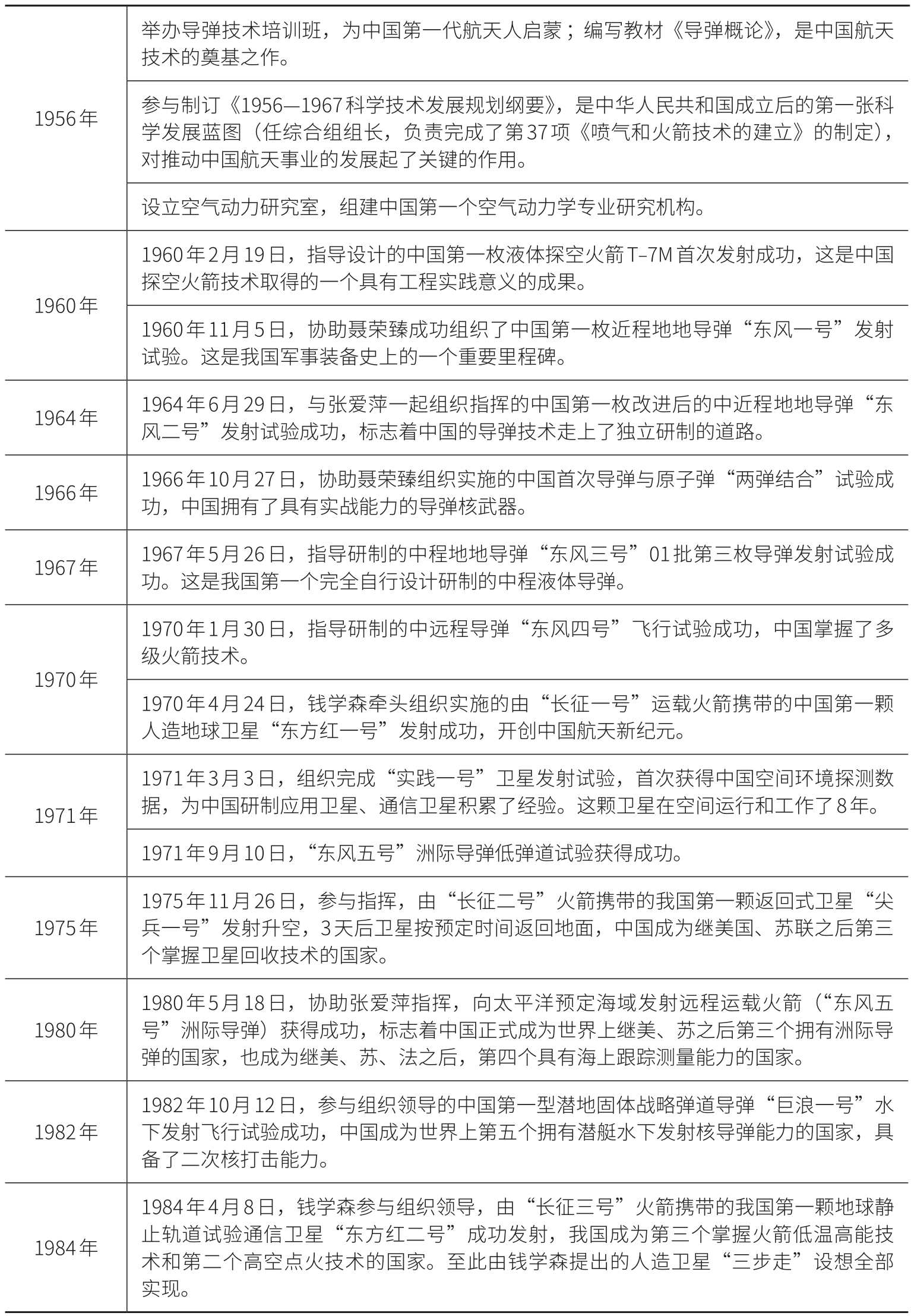
钱学森航天事业时间轴(1956—1984)
这幅时间轴主要呈现了三项内容:一是在中国导弹航天事业开创时期,钱学森自1956年至1984年在各时期担任的主要职务;二是在钱学森的技术领导下,中国导弹航天事业中取得的具有里程碑意义的18个“第一”;三是钱学森所负责或参与指导的部分研制任务时间线。
表8 钱学森回国后担任主要职务[21]

表9 钱学森与中国导弹航天事业中创造的18个“第一”[22] [23]

(续表)

表10 钱学森所负责或参与指导的部分研制任务周期

注:在上表所列之外,还有许多其他型号研制和科研任务,还有一些由于种种原因最终“下马”的项目,例如,1964—1966年“和平一号”生物火箭、1964—1979年研制反导弹系统的“640”工程、1968年底—1980年12月“灯塔一号”导航卫星,1970—1973年“东风六号”环球火箭、1971—1975年的“曙光一号”载人飞船等。)
[1]朱兆祥:《钱学森1955年回国和参观东北的经过(上、下篇)》,《神州学人》,2010年第1期,第32—37页。
[2]涂元季:《姓钱不爱“钱”》,《人民日报》,2007年8月4日。
[3]《中国航天事业的生命线》编写组编:《中国航天事业的生命线》,宇航出版社,1996年,第92页。
[4]陈洪编著:《聂荣臻的科技思想与实践研究》,国防工业出版社,2009年,第135—136页。
[5]张可文:《女秘书眼中的钱学森》,《文史博览》2013年第1期。
[6]张劲夫:《让科学精神永放光芒——读〈钱学森手稿〉有感》,《复杂系统与复杂性科学》,2006年第2期。
[7]周燕:《“导弹司令”孙继先与苏联“老大哥”的交往》,《党史博览》2018年第1期。
[8]《1960年2月19日“T—7M”火箭发射成功》,科普中国:http://big5.xinhuanet.com/gate/big5/www.xinhuanet.com/science/2018—02/19/c_136969841.htm。
[9]涂元季、莹莹著:《钱学森故事》,解放军出版社,2011年,第233—234页。
[10]钱学森:《钱学森转正自我检查材料》,航天档案馆,档案号:1960—034—A034—001。
[11]黄庆桥:《1961年“两弹”上马下马之争》,《国防时报》2019年9月21日。
[12]张现民、周均伦:《1961年两弹“上马”“下马”之争》,《理论视野》2016年第12期。
[13]方惠坚、张思敬主编:《清华大学志下》,清华大学出版社,2001年,第718页。
[14]吕成冬:《反右前后的清华教授徐璋本》,《炎黄春秋》2014年第8期,第58—62页。
[15]叶永烈:《钱学森与反导弹专家徐璋本》,《羊城晚报》第B05版,2014年11月5日。
[16]谢泳:《钱学森和他的同学徐璋本》,载谢泳《逝去的年代——中国自由知识分子的命运》,福建教育出版社,2013年,第354—356页。
[17]此前先于中国发射的四颗人造地球卫星分别是:1957年10月4日,苏联发射的世界上第一颗人造地球卫星“伴侣一号”;1958年2月1日,美国发射的“探险者一号”;1965年11月26日,法国发射的“试验卫星一号”;1970年2月11日,日本发射的“大隅号”。
[18]欧阳聪权:《科技与政治视域中的钱学森研究》,中国人民大学博士论文,2011年。
[19]宋健:《中国发展科技事业坚定的旗手》,载郑成良编著《民族之魂——人民科学家钱学森的精神风采》,上海交通大学出版社,2009年,第21页。
[20]黄庆桥:《科技重塑中国》,上海交通大学出版社,2018年,第4—13页。
[21]“力学所历任行政领导”,中国科学院力学研究所,http://www.imech.cas.cn/gkjj/lrld/,访问日期:2021年5月9日。
[22]“钱学森为国防科技事业作出的十一个‘第一’”,中国运载火箭技术研究院新闻中心,http://www.calt.com/n488/n755/c11624/content.html,访问日期:2021年5月9日。
[23]田如森、史宗田编著:《飞天梦》,科学普及出版社,2016年,第262页。