二级维护作业内容及技术要求

二、二级维护作业内容及技术要求

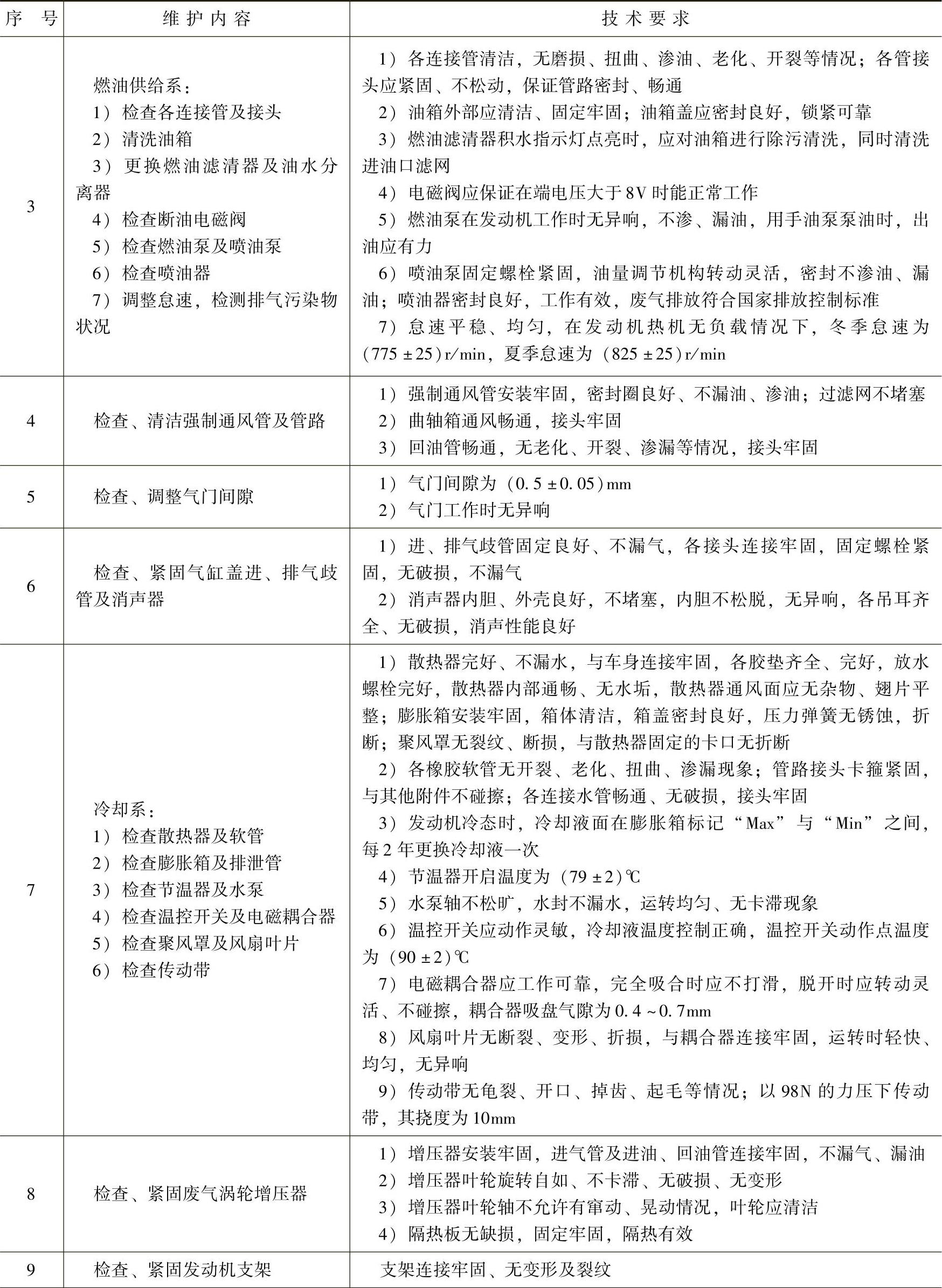
二级维护的主要内容及技术要求见表7-8。

表7-8 二级维护的主要内容及技术要求

978-7-111-43435-1-Chapter07-24.jpg

(续)

978-7-111-43435-1-Chapter07-25.jpg

(续)

978-7-111-43435-1-Chapter07-26.jpg

(续)

978-7-111-43435-1-Chapter07-27.jpg

(续)

978-7-111-43435-1-Chapter07-28.jpg

(续)

978-7-111-43435-1-Chapter07-29.jpg